电脑桌面
添加小米粒文库到电脑桌面
安装后可以在桌面快捷访问

广州市爱喜软件有限公司管理制度样本

广州市爱喜软件有限公司管理制度样本_第1页
1/9
广州市爱喜软件有限公司管理制度样本_第2页
2/9
广州市爱喜软件有限公司管理制度样本_第3页
3/9
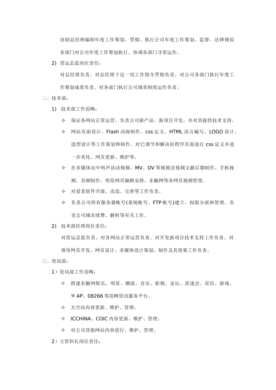
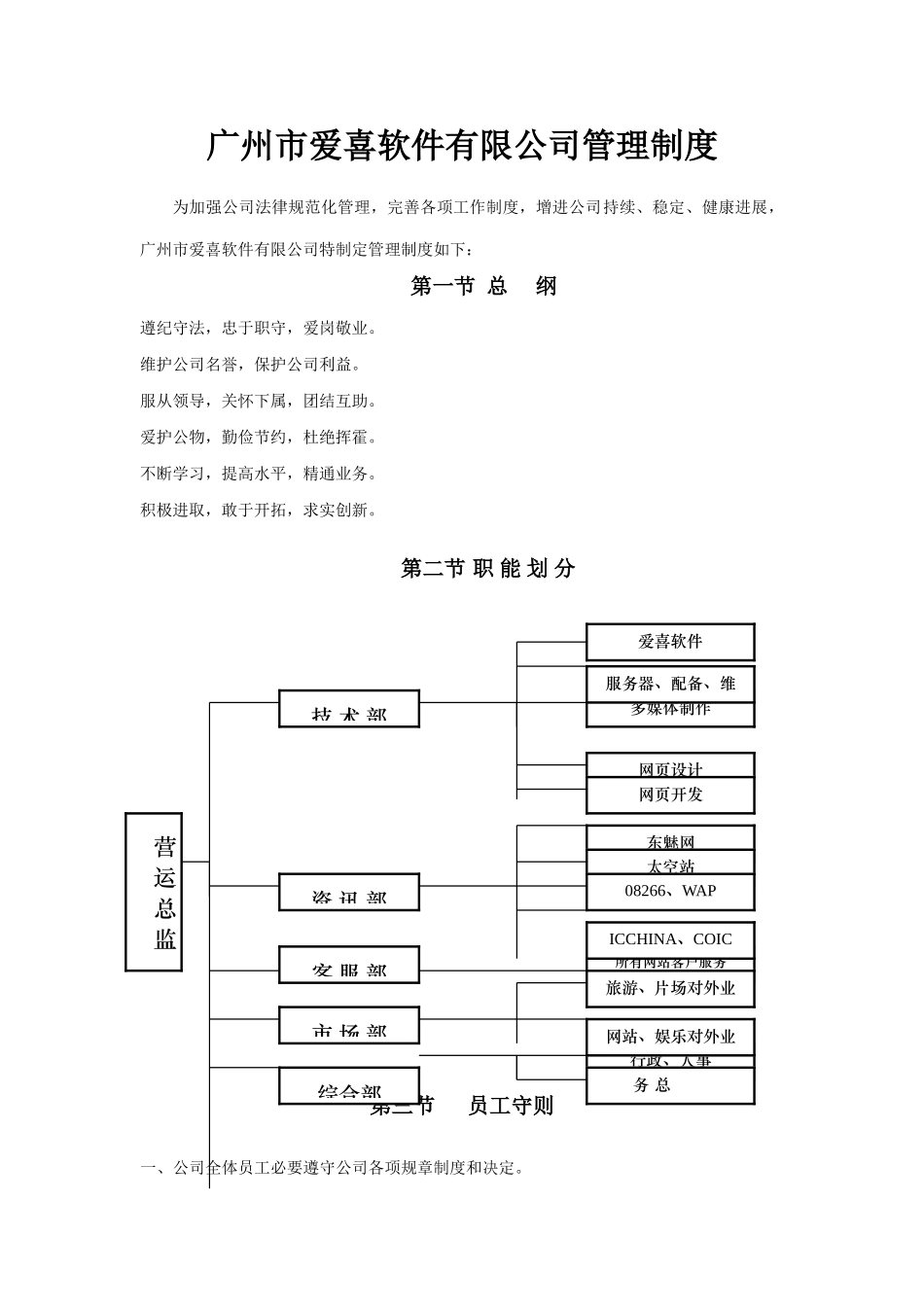
广州市爱喜软件有限公司管理制度为加强公司法律规范化管理,完善各项工作制度,增进公司持续、稳定、健康进展,广州市爱喜软件有限公司特制定管理制度如下:第一节 总 纲遵纪守法,忠于职守,爱岗敬业。维护公司名誉,保护公司利益。服从领导,关怀下属,团结互助。爱护公物,勤俭节约,杜绝挥霍。不断学习,提高水平,精通业务。积极进取,敢于开拓,求实创新。第二节 职 能 划 分 第三节 员工守则一、公司全体员工必要遵守公司各项规章制度和决定。营运总监技 术 部资 讯 部客 服 部市 场 部综合部多媒体制作网页设计服务器、配备、维护爱喜软件网页开发东魅网太空站所有网站客户服务ICCHINA、COIC旅游、片场对外业务行政、人事总务08266、WAP网站、娱乐对外业务二、凡事以公司利益为重,有集体荣誉感。禁止任何部门、个人做有损公司利益、形象、名誉或破坏公司进展事情。三、员工在上班时间应保持仪表干净,举止端庄,行为检点,谈吐得体。特别在代表公司对外业务联系时应树立公司良好形象。四、员工应发扬求真务实工作作风,提高工作效率;团结互助,同舟共济,发扬集体合伙和集体制造精神,增强团队凝聚力和向心力。在工作当中应多发挥主观能动性,为公司出谋划策,多提合理化建议。各部门、各员工之间应互相配合,真诚协作,互信任任,互相学习,同心合力解决问题;注重对工作积极性及制造性培育,提高工作效率 ,不断提高个人自身素养,每位员工都应尽职尽责,一切工作为求做到最佳效果。五、员工必要服从公司组织领导与管理,对上级领导安排工作应按质按量地完毕,对未经明示事项解决,应及时请示,遵循批示办理;员工必要尽职尽责、精诚合伙、敬业爱岗、积极进取。六、每位员工均有义务爱护公司财产,遵守公司关于设备使用规定。管理、保养好所使用设备并使之处在完好状态。损坏或遗失公司财物要及时报告上级,并积极补偿由本人因素导致所有或某些损失。不得将公司财物据为已有。未经容许,不得随意翻看其他同事或公司物品和资料。七、节约就是美德,节约就是利润。从自身做起,从节约一张纸、一滴水、一度电、一分钱做起,反对挥霍。八、维护公共环境卫生,随时保持办公区域干净,个人办公桌和办公用品要每天整顿,垃圾应扔到垃圾篓,不得随处吐痰,乱抛杂物、纸屑果皮等;七、上班时间应保持良好工作氛围及环境,禁止打闹、嬉笑、高声喧哗、吃零食、看故事及与专业无关报刊、杂志;不得运用公司电脑打游戏、聊天或做其...

1、当您付费下载文档后,您只拥有了使用权限,并不意味着购买了版权,文档只能用于自身使用,不得用于其他商业用途(如 [转卖]进行直接盈利或[编辑后售卖]进行间接盈利)。
2、本站所有内容均由合作方或网友上传,本站不对文档的完整性、权威性及其观点立场正确性做任何保证或承诺!文档内容仅供研究参考,付费前请自行鉴别。
3、如文档内容存在违规,或者侵犯商业秘密、侵犯著作权等,请点击“违规举报”。

碎片内容

广州市爱喜软件有限公司管理制度样本

确认删除?
VIP
微信客服
  • 扫码咨询
会员Q群
  • 会员专属群点击这里加入QQ群
客服邮箱
回到顶部