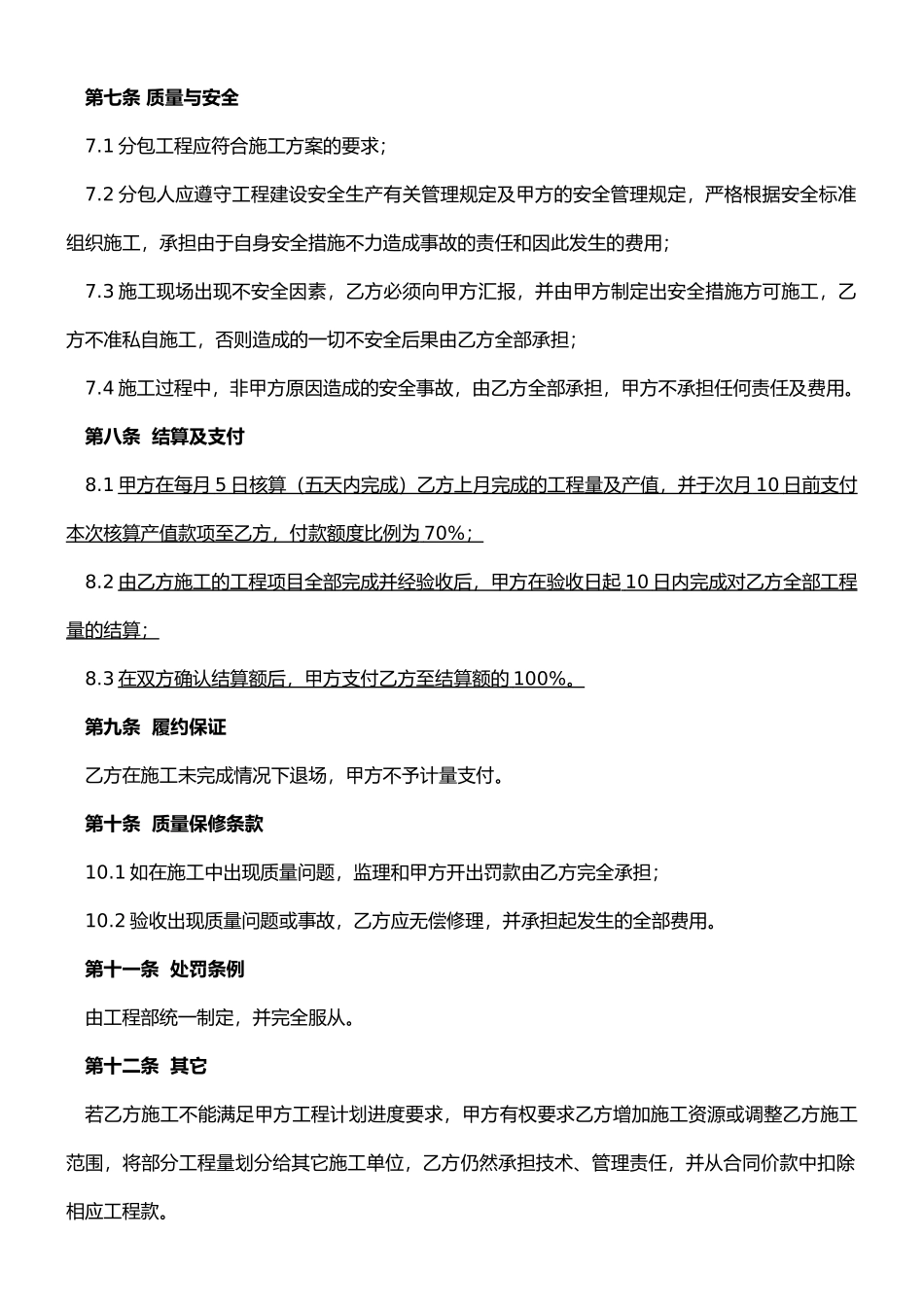
电脑桌面
添加小米粒文库到电脑桌面
安装后可以在桌面快捷访问

挖机分包合同协议书

挖机分包合同协议书_第1页
1/4
挖机分包合同协议书_第2页
2/4
挖机分包合同协议书_第3页
3/4
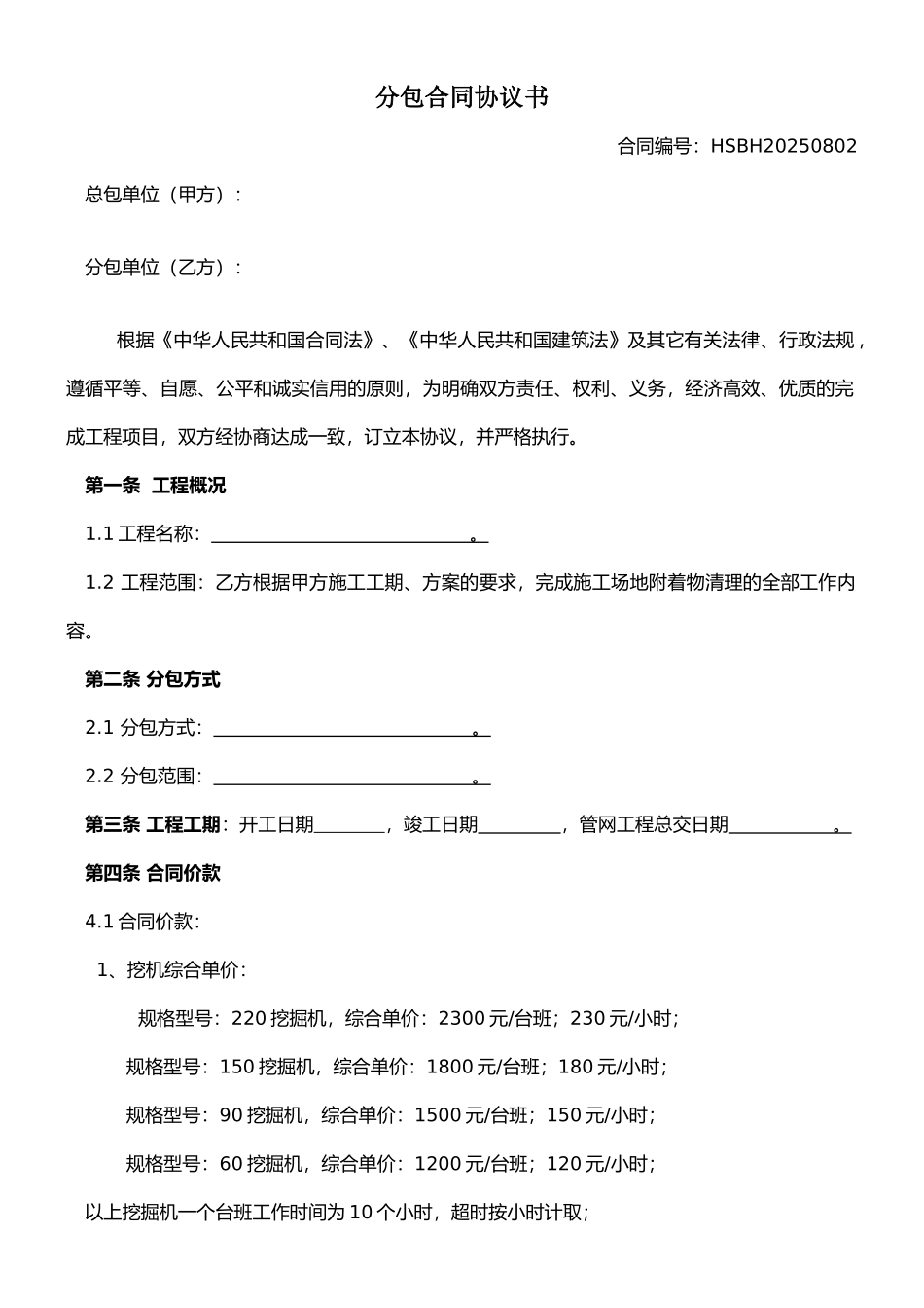
分包合同协议书合同编号:HSBH20250802总包单位(甲方):分包单位(乙方): 根据《中华人民共和国合同法》、《中华人民共和国建筑法》及其它有关法律、行政法规 ,遵循平等、自愿、公平和诚实信用的原则,为明确双方责任、权利、义务,经济高效、优质的完成工程项目,双方经协商达成一致,订立本协议,并严格执行。第一条 工程概况1.1 工程名称: 。1.2 工程范围:乙方根据甲方施工工期、方案的要求,完成施工场地附着物清理的全部工作内容。第二条 分包方式2.1 分包方式: 。2.2 分包范围: 。第三条 工程工期:开工日期 ,竣工日期 ,管网工程总交日期 。第四条 合同价款4.1 合同价款: 1、挖机综合单价: 规格型号:220 挖掘机,综合单价:2300 元/台班;230 元/小时; 规格型号:150 挖掘机,综合单价:1800 元/台班;180 元/小时; 规格型号:90 挖掘机,综合单价:1500 元/台班;150 元/小时; 规格型号:60 挖掘机,综合单价:1200 元/台班;120 元/小时;以上挖掘机一个台班工作时间为 10 个小时,超时按小时计取;4.2 合同价款包括内容:人工费、机械设备费,人员劳动保险费、场地完工清理费、文明施工及施工过程中有可能发生的协调费等各种风险费用;4.3 工程量核算:各施工段中以甲方给定的施工方案、现场测量数据二者共同验证核算为准。第五条 方案甲方向乙方提供施工方案一份。第六条 双方的一般权利义务6.1 甲方现场负责人: 乙方现场负责人 6.2 甲方工作责任:6.2.1 向分包人提供指定施工现场及划定施工用地范围;6.2.2 双方约定甲方应做的其它工作;6.3 乙方工作6.3.1 定期不定期负责检查、维护挖机,确保挖机正常运作;6.3.2 负责该挖机因维修造成的一切费用;6.3.3 乙方配备的挖机操作人员必须持有国家认证部门颁发的有效证书,能熟练操作,确保安全作业,期间出现的安全事故一律自负;6.3.4 负责挖掘机使用柴油费用;6.3.5 道路、桥梁及道路周边建筑物的因乙方运输、施工过程中造成损坏由乙方负责;6.3.6 施工机械应服从甲方施工人员指挥、安排;6.3.7 根据合同约定的工期和质量标准,完成本合同的工程;6.3.8 在施工场地附着物清理施工过程中如遇到村民阻挠,由乙方自行协调解决,甲方不承担因此造成的停窝工机械租赁费用;6.3.9 在管网土方开挖施工过程中如遇到村民阻挠停工,甲方不承担停工造成的机械租赁费用,台班按实际使用时间结算,每小时按每小时综合单价...

1、当您付费下载文档后,您只拥有了使用权限,并不意味着购买了版权,文档只能用于自身使用,不得用于其他商业用途(如 [转卖]进行直接盈利或[编辑后售卖]进行间接盈利)。
2、本站所有内容均由合作方或网友上传,本站不对文档的完整性、权威性及其观点立场正确性做任何保证或承诺!文档内容仅供研究参考,付费前请自行鉴别。
3、如文档内容存在违规,或者侵犯商业秘密、侵犯著作权等,请点击“违规举报”。

碎片内容

挖机分包合同协议书

您可能关注的文档

确认删除?
VIP
微信客服
  • 扫码咨询
会员Q群
  • 会员专属群点击这里加入QQ群
客服邮箱
回到顶部