电脑桌面
添加小米粒文库到电脑桌面
安装后可以在桌面快捷访问

新版操作系统期末试题

新版操作系统期末试题_第1页
1/9
新版操作系统期末试题_第2页
2/9
新版操作系统期末试题_第3页
3/9
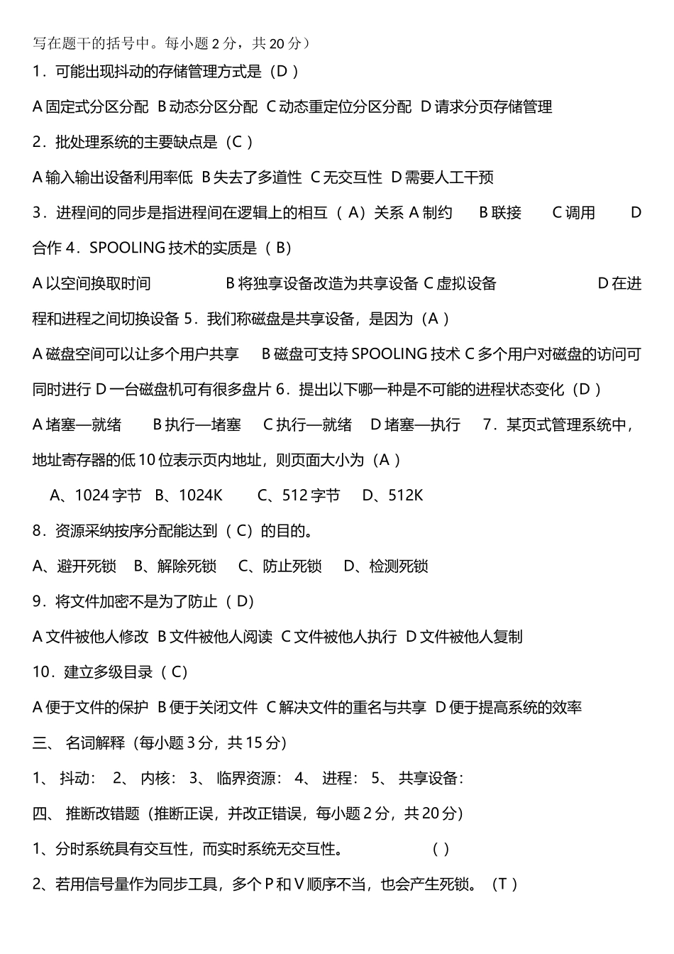
写在题干的括号中。每小题 2 分,共 20 分) 1.可能出现抖动的存储管理方式是(D ) A 固定式分区分配 B 动态分区分配 C 动态重定位分区分配 D 请求分页存储管理 2.批处理系统的主要缺点是(C ) A 输入输出设备利用率低 B 失去了多道性 C 无交互性 D 需要人工干预 3.进程间的同步是指进程间在逻辑上的相互( A)关系 A 制约 B 联接 C 调用 D合作 4.SPOOLING 技术的实质是( B) A 以空间换取时间 B 将独享设备改造为共享设备 C 虚拟设备 D 在进程和进程之间切换设备 5.我们称磁盘是共享设备,是因为(A ) A 磁盘空间可以让多个用户共享 B 磁盘可支持 SPOOLING 技术 C 多个用户对磁盘的访问可同时进行 D 一台磁盘机可有很多盘片 6.提出以下哪一种是不可能的进程状态变化(D ) A 堵塞—就绪 B 执行—堵塞 C 执行—就绪 D 堵塞—执行 7.某页式管理系统中,地址寄存器的低 10 位表示页内地址,则页面大小为(A ) A、1024 字节 B、1024K C、512 字节 D、512K 8.资源采纳按序分配能达到( C)的目的。 A、避开死锁 B、解除死锁 C、防止死锁 D、检测死锁 9.将文件加密不是为了防止( D) A 文件被他人修改 B 文件被他人阅读 C 文件被他人执行 D 文件被他人复制 10.建立多级目录( C) A 便于文件的保护 B 便于关闭文件 C 解决文件的重名与共享 D 便于提高系统的效率 三、 名词解释(每小题 3 分,共 15 分) 1、 抖动: 2、 内核: 3、 临界资源: 4、 进程: 5、 共享设备: 四、 推断改错题(推断正误,并改正错误,每小题 2 分,共 20 分) 1、分时系统具有交互性,而实时系统无交互性。 ( ) 2、若用信号量作为同步工具,多个 P 和 V 顺序不当,也会产生死锁。(T ) 3、在存储管理技术中,固定式分区分配产生“外零头”,而可变式分区分配方式产生“外零头” ( ) 4、当进程已分配到除 CPU 以外的所有必要资源时,便处于堵塞状态。 ( ) 5、操作系统的任务之一就是提高系统的软硬件资源。 (T ) 6、死锁定理是用于预防死锁,破坏死锁条件。 ( ) 7、动态重定位的地址变换是在装入时一次完成的,以后不再改变。 ( ) 8、分页请求系统的置换以段为单位。 ( ) 9、访问控制表是以一个用户建立的。 ( ) 10 系统调用在本质上是一种过程调用,但它是一种特别的过...

1、当您付费下载文档后,您只拥有了使用权限,并不意味着购买了版权,文档只能用于自身使用,不得用于其他商业用途(如 [转卖]进行直接盈利或[编辑后售卖]进行间接盈利)。
2、本站所有内容均由合作方或网友上传,本站不对文档的完整性、权威性及其观点立场正确性做任何保证或承诺!文档内容仅供研究参考,付费前请自行鉴别。
3、如文档内容存在违规,或者侵犯商业秘密、侵犯著作权等,请点击“违规举报”。

碎片内容

新版操作系统期末试题

您可能关注的文档

确认删除?
VIP
微信客服
  • 扫码咨询
会员Q群
  • 会员专属群点击这里加入QQ群
客服邮箱
回到顶部