电脑桌面
添加小米粒文库到电脑桌面
安装后可以在桌面快捷访问

两个体系建设全员培训试卷答案202507

两个体系建设全员培训试卷答案202507_第1页
1/2
两个体系建设全员培训试卷答案202507_第2页
2/2
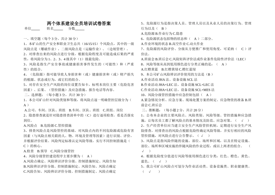
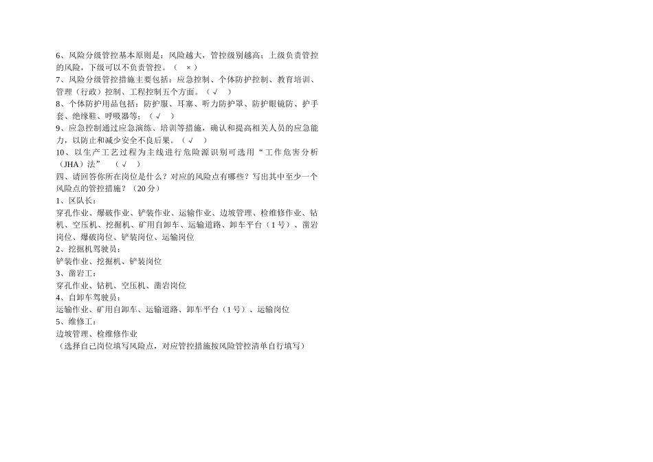
两个体系建设全员培训试卷答案 单位 姓名 分数 一、填空题(每个 3 分,共计 30 分) 1、本矿山的生产安全和职业卫生总共(16/15/15)个风险点,其中的一级风险点是(爆破作业),二级风险点是(运输作业)、(边坡管理)。2、对排查出来的风险点进行分级,根据危险程度及可能造成后果的严重性,将风险分为 1、2、3、4 级其中(1)级最危险。3、风险是指生产安全事故或健康损害事件发生的(可能性)和(严重性)的组合。4、(危险源)指可能导致人身损害和(或)健康损害和(或)财产损失的根源、状态或行为,或它们的组合。 5、对存在安全生产风险的岗位设置告知卡,标明本岗位主要(危险危害因素)、后果、(管控措施)及应急措施、报告电话等内容。 二、选择题:(每小题 3 分,共计 30 分) 1、本公司矿山针对风险类别和等级,将风险点逐一明确管控层级分为( A ) A.公司、车间、区队、班组 B.车间、区队、班组 C.班组、岗位2、隐患排查就是针对隐患排查清单中的(C)进行逐项检查,看是否落实到位。A.风险点 B.危险源 C.管控措施3、排查风险点是风险管控的基础。对风险点内的不同危险源或危险有害因素(与风险点相关联的人、物、环境及管理等因素)进行识别、评价,并根据评价结果、风险判定标准认定风险等级,实行不同控制措施是( C )的核心。A.检查 B.领导 C.风险分级管控4、风险分级管控建设程序主要步骤为( A )A.风险点确定、风险辨识评价分级、控制措施制定、风险告知 B.风险辨识评价分级、控制措施制定、风险告知、风险点确定C.风险告知、风险辨识评价分级、控制措施制定、风险点确定5、危险源行为是指决策人员、管理人员以及从业人员的决策行为、管理行为以及( B )A.危险源 B.作业行为 C.隐患6、危险源状态包括物的状态和( A )二部分。A.作业环境的状态 B.高空作业 C.动火作业7、危险源的风险评价、分级从方便推广和使用角度,可采纳( C )评价法。A.班前会 B.班后会 C.风险矩阵评价法或作业条件危险性评价法(LEC) 8、风险等级从高到低用颜色进行分类正确的是:( A )A.红橙黄蓝 B.红橙黄绿 C.橙红蓝绿9、本公司矿山风险辨识评价使用的方法是(B )A.作业活动 JHA 法、设备设施 SCL 法B.作业活动 JHA+LEC 法、设备设施 SCL+LEC 法C.作业活动 JHA+LEC 法、设备设施 SCL+MES 法10、风险分级管控措施中应急控制包括( A )A.紧急情况分析、应急方案、现场...

1、当您付费下载文档后,您只拥有了使用权限,并不意味着购买了版权,文档只能用于自身使用,不得用于其他商业用途(如 [转卖]进行直接盈利或[编辑后售卖]进行间接盈利)。
2、本站所有内容均由合作方或网友上传,本站不对文档的完整性、权威性及其观点立场正确性做任何保证或承诺!文档内容仅供研究参考,付费前请自行鉴别。
3、如文档内容存在违规,或者侵犯商业秘密、侵犯著作权等,请点击“违规举报”。

碎片内容

两个体系建设全员培训试卷答案202507

确认删除?
VIP
微信客服
  • 扫码咨询
会员Q群
  • 会员专属群点击这里加入QQ群
客服邮箱
回到顶部