电脑桌面
添加小米粒文库到电脑桌面
安装后可以在桌面快捷访问

大厦钥匙管理规定2.0修改状态

大厦钥匙管理规定2.0修改状态_第1页
1/4
大厦钥匙管理规定2.0修改状态_第2页
2/4
大厦钥匙管理规定2.0修改状态_第3页
3/4
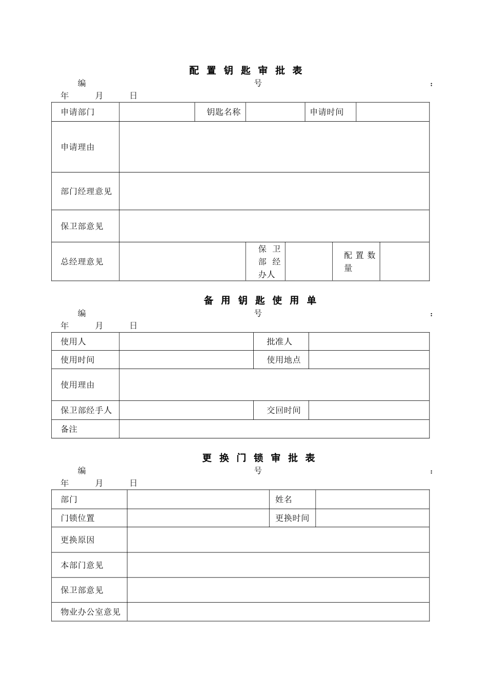
大厦钥匙管理规定大厦钥匙存放完整、有序,有利于公司财产安全,为使大厦钥匙管理法律规范化、制度化,现制定大厦钥匙管理制度:一、钥匙管理1、 大厦必须封存一套完整的备用钥匙,各部门应配置一套所属工作区域的常用钥匙。2、 大厦封存的备用钥匙,由保卫部负责管理,无特别情况不得启用。3、 各部门配置的常用钥匙,由各部门秘书人员负责保管使用(无秘书的部门,由主管或领班负责)。4、 大厦所有钥匙应建立钥匙台帐,报办公室、保卫部备案。5、 大厦所有钥匙应设立专用钥匙柜,重点要害部位钥匙、常用钥匙,分开存放,专人负责保管,严禁将钥匙带出大厦。6、 钥匙管理人员必须随时掌握钥匙使用、存放情况,发现损坏或短缺,及时上报部门经理、保卫部,并注明损缺原因。7、 大厦办公室、保卫部负责钥匙的配置、更换。更换门锁的钥匙,保卫部留一份封存。办公室监督各部门落实钥匙管理制度。二、钥匙使用1、常用钥匙(1) 申请使用大厦备用钥匙的单位/部门,必须严格履行钥匙登记手续;(2) 工作时间各单位/部门申请使用备用钥匙,经办公室批准后,保卫部安排人员使用;(3) 非办公时间,各单位/部门申请使用非重点部位钥匙,报保卫部经理、值班经理批准;(4) 客户单位非办公时间,申请使用备用钥匙,报值班经理、保卫部经理批准,在甄别真实身份后,保卫部安排人员使用;(5) 各部门使用配置的常用钥匙,必须经本部门内勤人员批准,严格办理钥匙使用手续,钥匙使用完毕及时交回。 2、重点部位钥匙(1) 申请使用重点要害部位的备用钥匙,(如财务部、库房、档案资料室、主要领导办公室)必须由主管领导、值班经理、保卫部经理报总经理批准后,由值班经理、保卫部经理、当事人、内保警卫全部到位时,方可进入;(2) 使用备用钥匙的单位和个人,必须仔细填写保卫部出具的申请单,签认单位、姓名、使用钥匙原因等;(3) 备用钥匙使用完毕,必须及时交回保卫部封存,严禁钥匙外借或长时间不交回。三、更换配置钥匙1、 大厦所有钥匙的维修、更换、配置,由保卫部派专人负责,其他任何部门和个人不得擅自更换或配置钥匙。2、 大厦所有门锁钥匙丢失,既应更换锁芯,重点部门锁应立即更换(由保卫部核定)客房部门锁更换不得超过 4 小时,其他对外服务项目的门锁更换不得超过 8 小时,一般门锁不得超过 24 小时。3、 凡配置钥匙,均由部门经理签单,报办公室、保卫部核准,交保卫部配置万能总钥匙和紧急万能钥匙,配置必须经总经理批准...

1、当您付费下载文档后,您只拥有了使用权限,并不意味着购买了版权,文档只能用于自身使用,不得用于其他商业用途(如 [转卖]进行直接盈利或[编辑后售卖]进行间接盈利)。
2、本站所有内容均由合作方或网友上传,本站不对文档的完整性、权威性及其观点立场正确性做任何保证或承诺!文档内容仅供研究参考,付费前请自行鉴别。
3、如文档内容存在违规,或者侵犯商业秘密、侵犯著作权等,请点击“违规举报”。

碎片内容

大厦钥匙管理规定2.0修改状态

您可能关注的文档

确认删除?
VIP
微信客服
  • 扫码咨询
会员Q群
  • 会员专属群点击这里加入QQ群
客服邮箱
回到顶部