电脑桌面
添加小米粒文库到电脑桌面
安装后可以在桌面快捷访问

某厂区排水管道工程施工方案VIP专享

某厂区排水管道工程施工方案_第1页
1/10
某厂区排水管道工程施工方案_第2页
2/10
某厂区排水管道工程施工方案_第3页
3/10
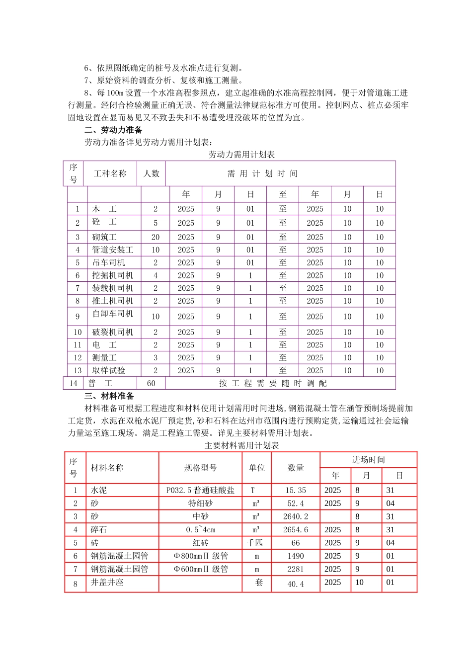
第一章 编制说明一、编制依据1、某西南勘察设计讨论院有限公司设计的《某排水施工图设计文件》。2、现行施工法律规范、操作规程、规则、检验评定标准。(1)、《给水排水管道施工及验收法律规范》GB50268-97。(2)、《建筑地基基础工程施工质量验收法律规范》GB50202-2025(3)、《砌体工程施工质量验收法律规范》GB50203-2025(4)、《混凝土结构工程施工质量验收法律规范》GB50204-2025(5)、《建筑边坡工程技术法律规范》GB50330-2025(6)、《工程测量法律规范》GB50026-933、四川省 2025 市政工程清单计价定额及相关文件。4、我公司现有技术力量、队伍素养、机械装备、财务实力和组织协调能力及多年来在类似工程施工中积累的丰富施工经验。二、 编制原则1、严格遵守合同文件所规定的工程施工工期,合同条款以及各项要求,根据工程的特点结合实际情况,组织合理、科学,在计划工期内完成全部施工任务。2、坚持实事求是,力求技术先进、科学合理、经济适用的原则。在确保工程质量的前提下,采纳新技术、新工艺、新机具、新材料、新测试方法。3、合理安排施工的程序和顺序,做到布局合理,突出重点,全面展开,平行流水作业、正确选用施工方法,合理组织、科学施工,均衡生产。各工序紧密衔接,避开不必要的重复工作,以保证施工连续均衡有序进行。4、施工进度安排注意各分项工程间的协调和配合,并充分考虑气候、季节对施工的影响,并实行相应的保证措施。5、结合现场实际情况,因时因地制宜,尽量利用原有设施或就近已有的设施,减少各种临时工程,尽量利用当地合格资源,合理安排运输装卸与储存作业,减少物资运输周转工作量。6、对施工现场进行工序控制,以科学的方法实行动态管理,并按动静结合的原则,精心进行施工场地规划布置,节约施工临时用地,不占或少占农田,不破坏植被。严格组织、精心管理,文明施工,创标准化施工现场。7、严格执行交通部颁发现行的和招标文件明确的设计法律规范、施工法律规范及验收标准。三、编制范围达州市天然气能源化工产业区某排水工程段,即设计里程 K0+000~K2+000。全长 2km 范围内的雨水管道安装工程。内容包括管道沟槽开挖、沟槽基底处理、管道砂石基础、钢筋混凝土雨水管道安装、检查井砌筑、管道闭水试验、沟槽回填。达到市政工程现行的交付验收标准,并办理交验为止的全过程。第二章 工程概况一、工程概况1、本工程为 XX 市天然气能源化工产业区某雨水管道排水工程,起点桩号为 K0+0...

1、当您付费下载文档后,您只拥有了使用权限,并不意味着购买了版权,文档只能用于自身使用,不得用于其他商业用途(如 [转卖]进行直接盈利或[编辑后售卖]进行间接盈利)。
2、本站所有内容均由合作方或网友上传,本站不对文档的完整性、权威性及其观点立场正确性做任何保证或承诺!文档内容仅供研究参考,付费前请自行鉴别。
3、如文档内容存在违规,或者侵犯商业秘密、侵犯著作权等,请点击“违规举报”。

碎片内容

某厂区排水管道工程施工方案

津创媒+ 关注
实名认证
内容提供者

欢迎交流文创,小店资料希望满足您的需要。

确认删除?
VIP
微信客服
  • 扫码咨询
会员Q群
  • 会员专属群点击这里加入QQ群
客服邮箱
回到顶部