电脑桌面
添加小米粒文库到电脑桌面
安装后可以在桌面快捷访问

清单规则与定额规则比较及计算难点说明

清单规则与定额规则比较及计算难点说明_第1页
1/12
清单规则与定额规则比较及计算难点说明_第2页
2/12
清单规则与定额规则比较及计算难点说明_第3页
3/12
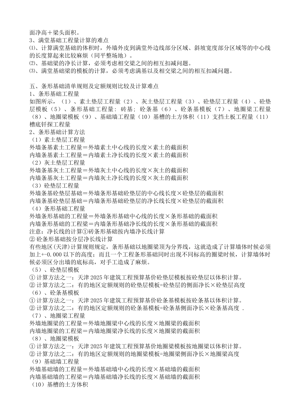
清单规则与定额规则比较及计算难点一、平整场地的清单规则及定额规则比较及注意事项平整场地: 建筑物场地厚度在±30cm 以内的挖、填、运、找平.1、平整场地计算规则(1)清单规则:按设计图示尺寸以建筑物首层面积计算。(2)定额规则:按设计图示尺寸以建筑物首层面积计算。2、平整场地计算方法(1)清单规则的平整场地面积:清单规则的平整场地面积=首层建筑面积(2)定额规则的平整场地面积:定额规则的平整场地面积=首层建筑面积3、注意事项(1)、有的地区定额规则的平整场地面积:按外墙外皮线外放 2 米计算。计算时按外墙外边线外放 2 米的图形分块计算,然后与底层建筑面积合并计算;或者按“外放 2 米的中心线×2=外放 2 米面积” 与底层建筑面积合并计算。这样的话计算时会出现如下难点:①、划分块比较麻烦,弧线部分不好处理,容易出现误差。②、2 米的中心线计算起来较麻烦,不好计算。③、外放 2 米后可能出现重叠部分,到底应该扣除多少不好计算。(2)、清单环境下投标人报价时候可能需要根据现场的实际情况计算平整场地的工程量,每边外放的长度不一样。二、大开挖土方清单规则及定额规则比较及计算难点1、 开挖土方计算规则(1)、清单规则:挖基础土方按设计图示尺寸以基础垫层底面积乘挖土深度计算。(2)、定额规则:人工或机械挖土方的体积应按槽底面积乘以挖土深度计算。槽底面积应以槽底的长乘以槽底的宽,槽底长和宽是指混凝土垫层外边线加工作面,如有排水沟者应算至排水沟外边线。排水沟的体积应纳入总土方量内。当需要放坡时,应将放坡的土方量合并于总土方量中。2、开挖土方计算方法(1)、清单规则:①、计算挖土方底面积:方法一、利用底层的建筑面积+外墙外皮到垫层外皮的面积。外墙外边线到垫层外边线的面积计算(按外墙外边线外放图形分块计算或者按“外放图形的中心线×外放长度”计算。)方法二、分块计算垫层外边线的面积(同分块计算建筑面积)。②、计算挖土方的体积:土方体积=挖土方的底面积*挖土深度。(2)、定额规则:①、利用棱台体积公式计算挖土方的上下底面积。V=1/6×H×(S 上+ 4×S 中+ S 下)计算土方体积(其中,S 上为上底面积,S 中为中截面面积,S 下为下底面面积)。如下图来源于造 价 1 0 0 分网 站S 下=底层的建筑面积+外墙外皮到挖土底边线的面积(包括工作面、排水沟、放坡等)。用同样的方法计算 S 中和 S 下3、挖土方计算的难点⑴、计算挖土...

1、当您付费下载文档后,您只拥有了使用权限,并不意味着购买了版权,文档只能用于自身使用,不得用于其他商业用途(如 [转卖]进行直接盈利或[编辑后售卖]进行间接盈利)。
2、本站所有内容均由合作方或网友上传,本站不对文档的完整性、权威性及其观点立场正确性做任何保证或承诺!文档内容仅供研究参考,付费前请自行鉴别。
3、如文档内容存在违规,或者侵犯商业秘密、侵犯著作权等,请点击“违规举报”。

碎片内容

清单规则与定额规则比较及计算难点说明

元素商铺+ 关注
实名认证
内容提供者

欢迎挑选合适的文档

确认删除?
VIP
微信客服
  • 扫码咨询
会员Q群
  • 会员专属群点击这里加入QQ群
客服邮箱
回到顶部