电脑桌面
添加小米粒文库到电脑桌面
安装后可以在桌面快捷访问

中级财务会计第6章

中级财务会计第6章_第1页
1/17
中级财务会计第6章_第2页
2/17
中级财务会计第6章_第3页
3/17
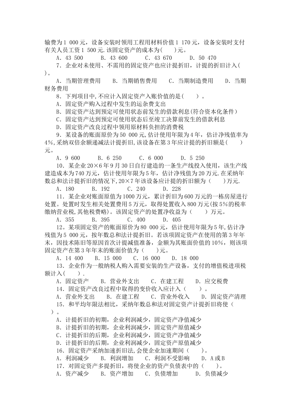
《中级财务会计 B(2-1)》习题 第 6 章 固定资产 ■练习题 二、推断题 1.未使用固定资产是指不适合本企业需要,准备出售处理的各种固定资产。 ( ) 2.当估计弃置一项固定资产将发生大额的弃置费用时,应当将该弃置费用的现值计入固定资产的原始价值. ( ) 3.“累计折旧”科目可以不设置明细账。 ( ) 4.企业尚未办理竣工决算的固定资产交付使用时,应根据估量的固定资产原值借记“固定资产”科目,贷记“在建工程”科目。 ( ) 5.采纳加速折旧法计提折旧时,不用考虑固定资产应计提的折旧总额。( ) 6.企业对因更新改造、大修理而停止使用的固定资产应当照提折旧。( ) 7.不论采纳何种方法计提折旧,固定资产使用期满时,其账面净值均应为估计净残值。 ( ) 8.固定资产使用期满时,假如账面净值大于估计净残值,意味着使用期内多提了折旧. ( ) 9.对于固定资产专门借款发生的利息支出,不论建造活动是否开始,均应在发生时计入固定资产的建造成本. ( ) 三、单项选择题 1.乙公司经国家批准 20×9 年 1 月 1 日建造完成核电站反应堆并交付使用,建造成本为 2 000 000 万元,估计使用寿命 40 年。根据法律规定,企业应承担环境保护和生态恢复等义务。估计 40 年后该核电站设施在弃置时,将发生弃置费用 200 000 万元。假定适用的折现率为 5%,则此核电站反应堆的入账价值为( )万元。 A.2 000 000 B.2 200 000 C.2 028 400 D.2 005 000 2.下列各项中,属于计提固定资产折旧时不需要考虑的因素是( )。 A.实际支付的买价 B.实际净残值 C.估计使用年限 D.估计工作总量 3.下列各项中,不需要考虑折旧年限的折旧方法是( )。 A.平均年限法 B.工作量法 C.双倍余额递减法 D.年数总和法 4.企业取得固定资产出售收入时,应贷记的科目是( )。 A.固定资产 B.累计折旧 C.固定资产清理 D.营业外收入 5.下列各项中,不计提折旧的固定资产是( ). A.闲置的房屋 B.融资租入的设备 C.临时出租的设备 D.已全额计提减值准备的固定资产 6.某企业为增值税一般纳税人,购入一台需要安装的生产设备,取得的增值税专用发票上注明的设备买价为 40 000 元,增值税税额为 6 800 元,支付的运输费为 1 000 元,设备安装时领用工程用材料价值 1 170 元,设备安装时支付有关人员工资 1 500 元.该固定资产的成本为( )元。 A.43 500 B.43...

1、当您付费下载文档后,您只拥有了使用权限,并不意味着购买了版权,文档只能用于自身使用,不得用于其他商业用途(如 [转卖]进行直接盈利或[编辑后售卖]进行间接盈利)。
2、本站所有内容均由合作方或网友上传,本站不对文档的完整性、权威性及其观点立场正确性做任何保证或承诺!文档内容仅供研究参考,付费前请自行鉴别。
3、如文档内容存在违规,或者侵犯商业秘密、侵犯著作权等,请点击“违规举报”。

碎片内容

中级财务会计第6章

雏圣文化+ 关注
实名认证
内容提供者

欢迎光临,大量办公文档供您挑选。

确认删除?
VIP
微信客服
  • 扫码咨询
会员Q群
  • 会员专属群点击这里加入QQ群
客服邮箱
回到顶部