电脑桌面
添加小米粒文库到电脑桌面
安装后可以在桌面快捷访问

公司内部管理处罚条例

公司内部管理处罚条例_第1页
1/7
公司内部管理处罚条例_第2页
2/7
公司内部管理处罚条例_第3页
3/7
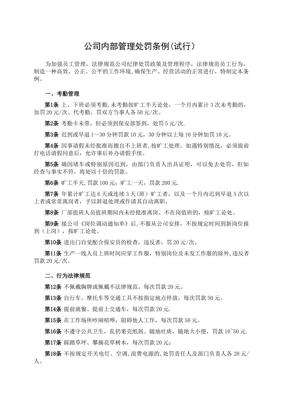
公司内部管理处罚条例(试行)为加强员工管理,法律规范公司纪律处罚政策及管理程序,法律规范员工行为,制造一种高效、公正、公平的工作环境,确保生产、经营活动的正常进行,特制定本条例。一、考勤管理第1条 上、下班必须考勤,未考勤按旷工半天论处,一个月内累计 3 次未考勤的,加罚 20 元/次。代考勤,罚双方当事人各 50 元/次。第2条 考勤卡未带,但必须到保安部签到,处罚 5 元/次.第3条 迟到或早退 1~30 分钟罚款 10 元,30 分钟以上每 10 分钟加罚 10 元。第4条 因事请假未经批准而擅自不上班者,按旷工处理。如遇特别情况,必须提前打电话请假同意后,允许事后补办请假手续。第5条 确因堵车或特别原因迟到,由部门负责人出具证明,可以免去处罚,但如经查与事实不符,将处以十倍的罚款。第6条 旷工半天,罚款 100 元;旷工一天,罚款 200 元.第7条 年累计旷工达 6 天或连续 3 天(班)旷工者,以及一个月内迟到早退 5 次以上者或常常离岗者,予以辞退处理或作请其自动离职。第8条 厂部值班人员值班期间内未经批准离岗、不在岗值班的,按旷工论处。第9条 接公司《岗位调动通知单》后,不服从公司安排,不按规定时间到新岗位报到(上岗),按旷工论处。第10条 进出门自觉配合保安员的检查,违反者,罚 20 元/次。第11条 生产一线人员上班时间应穿工作服,特别岗位及未发工作服的除外,违反者罚款 20 元/次。二、行为法律规范第12条 不佩戴胸牌或佩戴不法律规范,每次罚款 20 元。第13条 自行车、摩托车等交通工具不按指定地点停放,每次罚款 50 元。第14条 提前就餐、提前上交通车,每次罚款 20 元.第15条 在工作场所吵闹喧哗,阻碍他人工作,每次罚款 50 元。第16条 不遵守公共卫生,乱扔果壳纸屑、随地吐痰,随地大小便,罚款 10~50 元.第17条 踩踏草坪、攀摘花草树木,每次罚款 20 元;第18条 不按规定开关电灯、空调,浪费电源的,处罚责任人及部门负责人各 20 元/人。第19条 工作不负责,浪费原材料的罚款 20~50 元。第20条 在浴室内洗衣物,不关水龙头,浪费水电资源罚款 10~100 元。第21条 随意损坏名贵树种或花草、盆景、办公用品等公物者,除照价赔偿外,另罚款 50 元;对蓄意破坏者,情节严重的,由保安部移交司法部门处理。第22条 偷拿夹带、侵占公司财物,均按偷窃论处,除全额退回公司财物外,另罚款 200-1000 元,情节严重的移交司法部门处理,追究其相应...

1、当您付费下载文档后,您只拥有了使用权限,并不意味着购买了版权,文档只能用于自身使用,不得用于其他商业用途(如 [转卖]进行直接盈利或[编辑后售卖]进行间接盈利)。
2、本站所有内容均由合作方或网友上传,本站不对文档的完整性、权威性及其观点立场正确性做任何保证或承诺!文档内容仅供研究参考,付费前请自行鉴别。
3、如文档内容存在违规,或者侵犯商业秘密、侵犯著作权等,请点击“违规举报”。

碎片内容

公司内部管理处罚条例

您可能关注的文档

MY shop+ 关注
实名认证
内容提供者

欢迎挑选适合自己的材料。

确认删除?
VIP
微信客服
  • 扫码咨询
会员Q群
  • 会员专属群点击这里加入QQ群
客服邮箱
回到顶部