电脑桌面
添加小米粒文库到电脑桌面
安装后可以在桌面快捷访问

公司差旅及业务招待管理规定.综述

公司差旅及业务招待管理规定.综述_第1页
1/7
公司差旅及业务招待管理规定.综述_第2页
2/7
公司差旅及业务招待管理规定.综述_第3页
3/7
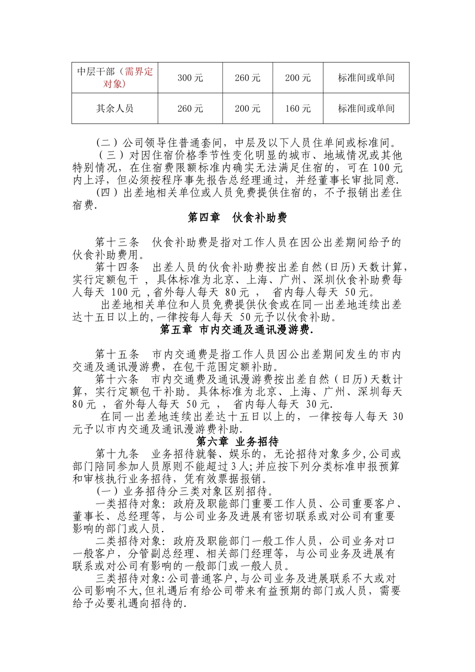
公司差旅及业务招待管理规定第一章 总则 第一条 为加强和法律规范经营公司差旅费管理,推动厉行节约反对浪费,进一步控制和压缩差旅费用的支出,特制定本规定。 第二条 本办法适用于公司各部门及公司员工。第三条 出差是指公司人员因公临时到常驻地以外地区履行公务的行为;差旅费系出差所发生的城市间交通费、住宿费、伙食补助费和市内交通及通讯漫游费。业务招待是指出差期间因业务需要,对与公司业务有紧密关联的人员或部门给予必要的餐饮、娱乐或礼品待遇的事务;业务招待费系进行业务招待所发生的餐饮、娱乐、礼品费用。城市间交通费和住宿费在规定标准内凭有效票据报销,伙食补助费和市内交通费实行定额包干;业务招待费规定标准内凭有效票据报销,娱乐、礼品费按批准额分次定额包干.第四条 出差必须按规定报经单位有关领导批准,从严控制出差人数和天数;严格差旅费预算管理,控制差旅费支出规模;严禁无实质内容、无明确公务目的的差旅活动,严禁以任何出差名义和方式变相旅游.本着态度热忱积极,费用从简,可招待可不招待的一律不招待,可发生可不发生的费用一律不发生及餐饮、娱乐、礼品不可同时发生的原则,从严控制业务招待的次数、人员和数额。每次业务招待的方式、人员及额度都必须事先由部门负责人向总经理报告,经总经理初核通过后,报董事长终审同意后,方可按董事长确定的意见实施,否则,不予认可和报销。第五条 出差人员必须事先填写《出差申请单》,注明出差地点、事由、天数、所需资金,经部门负责人审核、分管领导及总经理批准后方可借款出差。原则是差额非足借支,前账不清结,后账不借出。业务招待必须由部门负责人填写《业务招待审批单》,注明招待的时间、地点、原因、对象、人数、方式、与公司业务的关联、预算费用,报总经理初核通过后,报董事长终审。第六条《出差申请单》、《业务招待审批单》是费用报销的必备凭证。出差在外,因特别情况临时需要延长出差时间或临时决定招待的,均必须按相应程序通讯报告得到批准后方可实施,且在报销前按相应程序补办《出差申请单》、《业务招待审批单》后方可报销相补贴应费用.否则,其相应费用不予报销补贴.第七条 员工出差完毕后应立即返回公司,并于 3 日内凭相关票据到财务部办理费用报销、差旅补贴等手续。第二章 城市间交通费第八条 城市间交通费是指工作人员因公到常驻地以外地区出差乘坐火车、轮船、飞机等交通工具所发生的费用。第九条 到出差目的地有多种交通工具...

1、当您付费下载文档后,您只拥有了使用权限,并不意味着购买了版权,文档只能用于自身使用,不得用于其他商业用途(如 [转卖]进行直接盈利或[编辑后售卖]进行间接盈利)。
2、本站所有内容均由合作方或网友上传,本站不对文档的完整性、权威性及其观点立场正确性做任何保证或承诺!文档内容仅供研究参考,付费前请自行鉴别。
3、如文档内容存在违规,或者侵犯商业秘密、侵犯著作权等,请点击“违规举报”。

碎片内容

公司差旅及业务招待管理规定.综述

您可能关注的文档

MY shop+ 关注
实名认证
内容提供者

欢迎挑选适合自己的材料。

确认删除?
VIP
微信客服
  • 扫码咨询
会员Q群
  • 会员专属群点击这里加入QQ群
客服邮箱
回到顶部