电脑桌面
添加小米粒文库到电脑桌面
安装后可以在桌面快捷访问

公司考勤福利制度

公司考勤福利制度_第1页
1/4
公司考勤福利制度_第2页
2/4
公司考勤福利制度_第3页
3/4
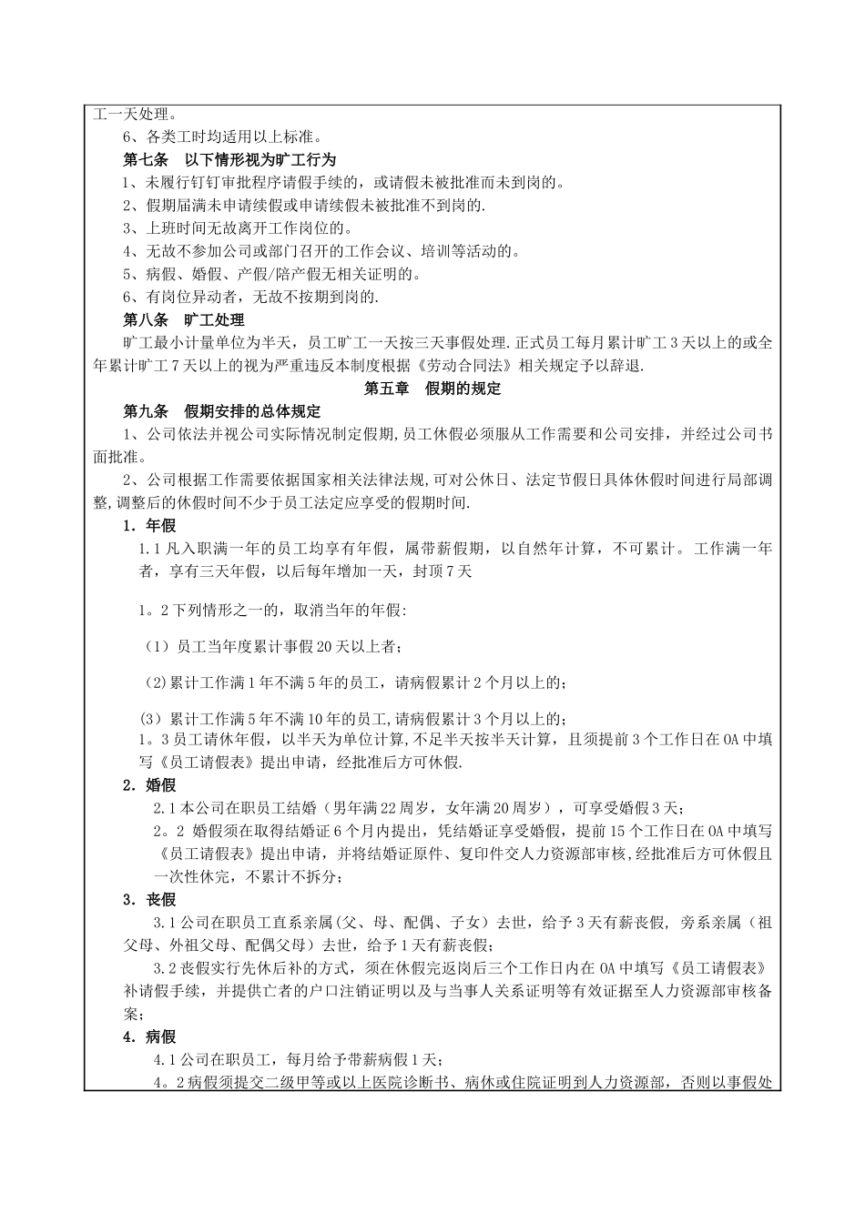
考勤管理制度第一章 总 则第一条 目 的为配合公司进展及加强公司管理,维护良好工作秩序,法律规范员工考勤管理,依据国家相关法律法规,综合公司的实际情况,特制定本制度(以下简称“本制度”)。 第二章 工作时间规定第二条 工时管理1、公司根据工作需要与岗位性质不同,实行不同工时制的工作时间: (1)标准工时:每周工作 5 天,上午 9:00—12:00,下午 13:30-17:30);适用范围:公司总部各中心、各部门(部分部门除外)员工、各区域办公室人员;如周六需人值班、发货,需及时到场,具体可根据实际情况进行调整。 (2)不定时工作工时:公司根据工作需要暂实行以下两种不定时工时:①每周工作六天,每天工作 8 小时,具体时间根据各部门工作安排执行;②每周至少休息一天,每月至少休息 4 天,每天工作 8 小时,具体时间根据各部门工作安排执行;2、公司可根据进展需要对全体员工工时进行调整.第三章 考勤规定第三条 签到/签退规定1、公司采纳考勤表计算考勤并实施管理, 每天实行两次签到,即上班、下班各签到一次; 2、公司各级员工均需进行上下班签到,以便作核算依据。3、特别工种因工作需要经总经理批准后,可不签到,但经批准的不打卡人员名单须报人力资源部备案。4、考勤作为员工出勤、绩效考核及工资核算的重要依据。第四条 打卡规定1、上下班打卡,须在钉钉群内打卡2、每人每月漏打卡一次,可填补签单进行补签,不作处罚.第二次起(含)每漏打卡一次,罚款 10元。 第五条 考勤相关说明1、员工入职后,由人力资源部或区域人事专员为员工申请钉钉工作群,并指导使用方法。 2、如因不可抗力的因素(如城市交通瘫痪、省市级公告的灾害天气等)导致上班延迟,每人每月最多有三次特别申请机会,第四次起视为事假处理;所有申请须经直属上级批准并交人力资源部审核.第四章 迟到、早退及旷工规定第六条 迟到、早退规定1、凡打卡时间超过上班时间 5 分钟(不含五分钟)的均视为迟到。(如上班时间为 9:00,打卡时间为 09:05 不计为迟到,打卡时间为 09:06 计迟到)2、凡打卡时间早于下班时间的均视为早退。3、当月累计迟到 3 次的不作处理.4、当月迟到 5 分钟以上 10 分钟以下(含 10 分钟)每次扣 10 元.10 分钟以上 30 分钟以下(含 30 分钟)每次扣 30 元,迟到超过半小时按旷工半天处理5、早退 30 分钟内按实际时间事假处理,31 至 120 分钟按旷工半天处理,早退 120 分钟以上按旷工一...

1、当您付费下载文档后,您只拥有了使用权限,并不意味着购买了版权,文档只能用于自身使用,不得用于其他商业用途(如 [转卖]进行直接盈利或[编辑后售卖]进行间接盈利)。
2、本站所有内容均由合作方或网友上传,本站不对文档的完整性、权威性及其观点立场正确性做任何保证或承诺!文档内容仅供研究参考,付费前请自行鉴别。
3、如文档内容存在违规,或者侵犯商业秘密、侵犯著作权等,请点击“违规举报”。

碎片内容

公司考勤福利制度

确认删除?
VIP
微信客服
  • 扫码咨询
会员Q群
  • 会员专属群点击这里加入QQ群
客服邮箱
回到顶部