电脑桌面
添加小米粒文库到电脑桌面
安装后可以在桌面快捷访问

高中生物 第四章 遗传的分子基础 第四节 第1课时 基因突变教学案 苏教版必修2-苏教版高一必修2生物教学案

高中生物 第四章 遗传的分子基础 第四节 第1课时 基因突变教学案 苏教版必修2-苏教版高一必修2生物教学案_第1页
1/13
高中生物 第四章 遗传的分子基础 第四节 第1课时 基因突变教学案 苏教版必修2-苏教版高一必修2生物教学案_第2页
2/13
高中生物 第四章 遗传的分子基础 第四节 第1课时 基因突变教学案 苏教版必修2-苏教版高一必修2生物教学案_第3页
3/13
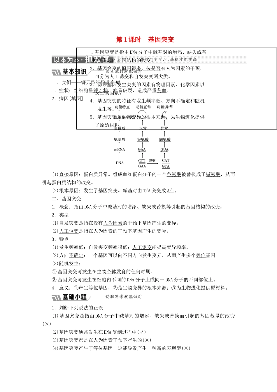
第 1 课时 基因突变 一、实例——镰刀型细胞贫血症1.症状:红细胞呈镰刀状,容易破裂,造成严重贫血。2.病因[填图](1)直接原因:蛋白质异常。组成血红蛋白分子的一个谷氨酸被替换成了缬氨酸,从而引起蛋白质结构的改变。(2)根本原因:发生了基因突变。碱基对由 T/A 突变成 A/T。二、基因突变1. 概念:指由 DNA 分子中碱基对的增添、缺失或替换等引起的基因结构的改变。2.类型(1)自发突变是指在没有人为因素的干预下基因产生的变异。(2)人工诱变是指在人为因素的干预下基因产生的变异。3.特点(1)发生频率低:自发突变频率很低;人工诱变能提高变异频率。(2)方向不确定:一个基因可以向不同方向发生变异,从而产生多个等位基因。(3)随机发生:① 基因突变可发生在生物个体发育的任何时期。② 基因突变可发生在细胞内不同的 DNA 分子上或同一 DNA 分子的不同部位上。4.意义:①产生等位基因;②是生物变异的根本来源;③为生物进化提供原材料。1.判断下列说法的正误(1)基因突变是指由 DNA 分子中碱基对的增添、缺失或替换而引起的基因数量的改变(×)(2)基因突变通常发生在 DNA 复制过程中(√)(3)基因突变都是在人为因素干预下产生的(×)(4)基因突变产生了等位基因一定能导致产生一种新的表现型(×)1.基因突变是指由 DNA 分子中碱基对的增添、缺失或替 换等引起的基因结构的改变。2.基因突变的原因很多,按是否有人为因素的干预, 可分为人工诱变和自发突变两大类。3.诱导基因发生突变的因素有物理因素、化学因素以 及生物因素。4.基因突变的特征有发生频率低、方向不确定和随机 发生等。5.基因突变是生物变异的根本来源,为生物进化提供 了原始材料。(5)亲代的基因突变都能传给下一代(×)(6)基因突变是生物变异的根本来源,它为生物进化提供了原始材料(√)2.若生物体的一个基因中增加了一个碱基对,这种变化属于( )A.基因突变B.染色体数目变异C.染色体结构变异解析:选 A 基因突变是指基因中碱基对的增添、缺失或替换。因此,一个基因中增加了一个碱基对属于基因突变。3.人类镰刀型细胞贫血症发生的根本原因是( )A.染色体变异 B.基因重组 C.基因突变解析:选 C 人类镰刀型细胞贫血症发生的根本原因是基因突变。4.遗传学家发现某基因突变后,但由该基因编码的多肽没有改变。这种突变最可能是( )A.替换了一个碱基对B.缺失了一个碱基对C.插入了一个碱基对解析:选 A 替换一个碱基对,由于密...

1、当您付费下载文档后,您只拥有了使用权限,并不意味着购买了版权,文档只能用于自身使用,不得用于其他商业用途(如 [转卖]进行直接盈利或[编辑后售卖]进行间接盈利)。
2、本站所有内容均由合作方或网友上传,本站不对文档的完整性、权威性及其观点立场正确性做任何保证或承诺!文档内容仅供研究参考,付费前请自行鉴别。
3、如文档内容存在违规,或者侵犯商业秘密、侵犯著作权等,请点击“违规举报”。

碎片内容

高中生物 第四章 遗传的分子基础 第四节 第1课时 基因突变教学案 苏教版必修2-苏教版高一必修2生物教学案

您可能关注的文档

确认删除?
VIP
微信客服
  • 扫码咨询
会员Q群
  • 会员专属群点击这里加入QQ群
客服邮箱
回到顶部