电脑桌面
添加小米粒文库到电脑桌面
安装后可以在桌面快捷访问

施工管理知识点梳理汇总

施工管理知识点梳理汇总_第1页
1/7
施工管理知识点梳理汇总_第2页
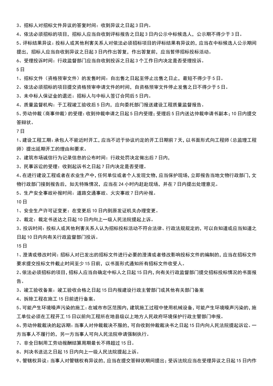
2/7
施工管理知识点梳理汇总_第3页
3/7
天的清单计量——时间都是 7 天。发包人需要现场计量核实,提前 24 小时通知。签 证——承包人收到发包人指令后 7 天内提交签证报告,发包人收到签证报告 48 小时内核实。承包人在签证工作完成后 7 天内计算价款报发包人确认。预付款支付——在收到申请后 7 天内核实并签发预付款支付证书,并在签发支付证书后 7 天内支付 预付款。第 8 天可暂停施工。扣完预付款后 14 天内将预付款保函退回承包人 。开工通知——监理人在开工日期前 7 天向承包人发出开工通知。单价合同计量——发包人 7 天内核实,如需现场核实提前 24 小时通知承包人。 如承包人认为有误,7 天内提出书面意见,发包人 7 天内复核后通知承包人。总价合同计量——发包人 7 天内核实正式验收——建设单位组织竣工验收,提前 7 个工作日通知质监站。竣工结算款支付——工程接收证书颁发后,发包人收到竣工结算申请后 7 天内核 实,发包人签发竣工结算支付证书后 14 天内付结算款。二、14 天的劳务报酬支付——完工经承包人认可后 14 天内交交资料,14 天核实,确认后 14 天支付。合同价款调整——时间都是调增是 14 天内承包人向发包人向投标人提出,调减是 14 天内发包人向承包人提出。质保金返还——申请返还 14 天内发包人核实变更估价——承包人收到变更指示或意向书后 14 天内向监理提交变更报价书,监理人收到后 14 天内商定或确认变更价格。最终结清——缺陷责任期终止证书签发后承包人向监理人提交最终结清申请单,发包人 14 天内核实,签发最终结清支付证书,最终结清支付证书发出 14 天内支付清。质保金在缺陷期止后 14 天内返还承包人。项目经理—— 1、承包人需要更换项目经理,应提前 14 天书面通知发包人和监理人,并取得发包人书面同意。 2、发包人要求更换项目经理的,承包人应在收到更换通知后 14 天内向发包人提出书面改进报告。承包人应当在接到第二次更换通知的 28 天内进行更换。进度款支付——支付比例 60%-90%承包人在计量周期到期后 7 天内提交支付申请一式四份。发包人收到支付申请 14 天内核实,签发支付证书。签发支付证书 14 天内支付进度款。如是提交给监理人的监理人在收到承包人付款申请后 14 天内完成核查出具支付证书,发包人在签发支付证书后 14 天内付进度款。发包人在监理人收到支付申请单后 28 天内付进度款。在支付周期满 7 天内未支付的,承包人可以...

1、当您付费下载文档后,您只拥有了使用权限,并不意味着购买了版权,文档只能用于自身使用,不得用于其他商业用途(如 [转卖]进行直接盈利或[编辑后售卖]进行间接盈利)。
2、本站所有内容均由合作方或网友上传,本站不对文档的完整性、权威性及其观点立场正确性做任何保证或承诺!文档内容仅供研究参考,付费前请自行鉴别。
3、如文档内容存在违规,或者侵犯商业秘密、侵犯著作权等,请点击“违规举报”。

碎片内容

施工管理知识点梳理汇总

文章天下+ 关注
实名认证
内容提供者

各种文档应有尽有

确认删除?
VIP
微信客服
  • 扫码咨询
会员Q群
  • 会员专属群点击这里加入QQ群
客服邮箱
回到顶部