电脑桌面
添加小米粒文库到电脑桌面
安装后可以在桌面快捷访问

《建筑cad》实验指导书VIP免费

《建筑cad》实验指导书_第1页
1/9
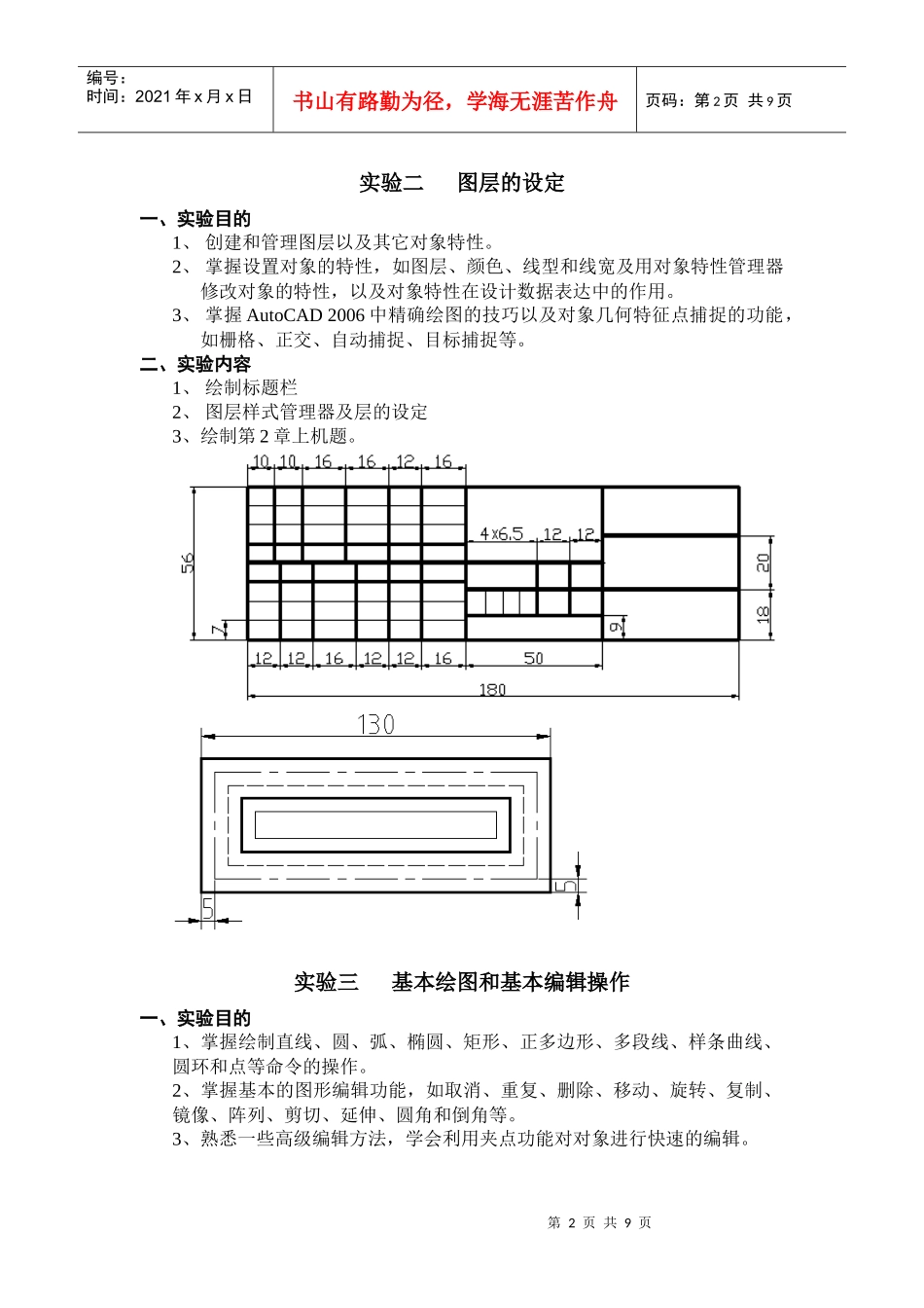
《建筑cad》实验指导书_第2页
2/9
《建筑cad》实验指导书_第3页
3/9
第1页共9页编号:时间:2021年x月x日书山有路勤为径,学海无涯苦作舟页码:第1页共9页《建筑CAD》实验指导书一、基本要求要求学生比较系统地理解AutoCAD2006的功能和在设计中的应用技术,掌握其使用的基本命令、基本方法,要求学生具有将专业设计需求与软件功能有机结合的能力,要求学生达到综合运用所学的知识、方法,提高本专业设计应用与开发能力。二、基本实验内容实验一计算机绘图基本操作一、实验目的1、了解安装AutoCAD2006系统所需的硬件配置和软件环境,练习AutoCAD软件的启动和退出。2、熟悉AutoCAD2006的基本术语与现有知识的关联和用户界面,练习AutoCAD命令的输入方式,全面了解菜单结构和使用方法。熟悉菜单的使用,如面向对象的快捷菜单、下拉菜单、工具条等。3、理解和使用基本的图形样板,创建自己的样板文件。4、熟悉在线帮助和实时助手的使用。5、掌握在绝对坐标、相对坐标、极坐标下的坐标输入方法,直接距离输入法。6、练习直线(line)、圆(circle)命令的操作。二、实验内容1、AutoCAD界面介绍、菜单条、主工具条、工具条的显隐、绘图区、状态栏、命令行、视图操作、AutoCAD坐标、系统、AutoCAD命令执行方式、对象的选择和删除、状态行:各按钮的用法。2、设置绘图环境,分别创建A0—A4图纸的样板文件。绘制下列图形。第2页共9页第1页共9页编号:时间:2021年x月x日书山有路勤为径,学海无涯苦作舟页码:第2页共9页实验二图层的设定一、实验目的1、创建和管理图层以及其它对象特性。2、掌握设置对象的特性,如图层、颜色、线型和线宽及用对象特性管理器修改对象的特性,以及对象特性在设计数据表达中的作用。3、掌握AutoCAD2006中精确绘图的技巧以及对象几何特征点捕捉的功能,如栅格、正交、自动捕捉、目标捕捉等。二、实验内容1、绘制标题栏2、图层样式管理器及层的设定3、绘制第2章上机题。实验三基本绘图和基本编辑操作一、实验目的1、掌握绘制直线、圆、弧、椭圆、矩形、正多边形、多段线、样条曲线、圆环和点等命令的操作。2、掌握基本的图形编辑功能,如取消、重复、删除、移动、旋转、复制、镜像、阵列、剪切、延伸、圆角和倒角等。3、熟悉一些高级编辑方法,学会利用夹点功能对对象进行快速的编辑。第3页共9页第2页共9页编号:时间:2021年x月x日书山有路勤为径,学海无涯苦作舟页码:第3页共9页4、熟悉各种选择集的构造与使用方法,了解循环选择方法、对象编组的构造与使用、过滤器构造选择集、多段线的编辑。5、掌握AutoCAD的精确绘图技术。二、实验内容1、基本绘图命令的操作。2、对象捕捉、修改命令、删除命令、复制命令、偏移命令(O)镜像命令、阵列命令(Array)、移动命令:(M)旋转命令(R)、缩放命令(Sc)、拉伸命令:(S)、伸长命令:(Len)、剪切命令:(TR)、延伸命令(EXT)、打断命令:(B)、倒角命令(CHA)、圆角命令(F)、分解命令(EXPLODE)3、绘制教材中的习题3.1——3.46图形。实验四文本标注一、实验目的1、掌握文字样式的设置。2、掌握单行与多行文本的输入及其编辑方法。3、了解工程汉字中特殊符号的输入方法。二、实验内容1、标注标题栏中的文字2、按照要求书写文本。3、绘制教材中的习题4.1——4.2图形实验五图块与属性一、实验目的1、掌握在图形中创建块参照与插入块参照,并将其转变为独立的图形文件。2、熟悉块属性定义与编辑并控制属性的可见性。3、块的创建、更新与插入,块属性定义与编辑,能根据要求,创建设计图中需要的块定义。4、学会创建图库和图形符号库三、实验内容1、图块的创建与调用、AutoCAD设计中心的应用。绘制平面布局图的一般过程和基本方法。2、按照要求将教材5.1——5.7图形定制作为图块,要求带属性。实验六图案填充一、实验目的1、掌握光栅图像的插入与编辑,如附着、拆离与显示控制图像、光栅图像的剪裁。2、会混合使用光栅图像与矢量图形。第4页共9页第3页共9页编号:时间:2021年x月x日书山有路勤为径,学海无涯苦作舟页码:第4页共9页3、掌握BHATCH创建关联图案填充或非关联图案填充。3、掌握图案填充的三种方式。二、实验内容1、绘制剖面图、建立样板图、绘制剖面图元素...

1、当您付费下载文档后,您只拥有了使用权限,并不意味着购买了版权,文档只能用于自身使用,不得用于其他商业用途(如 [转卖]进行直接盈利或[编辑后售卖]进行间接盈利)。
2、本站所有内容均由合作方或网友上传,本站不对文档的完整性、权威性及其观点立场正确性做任何保证或承诺!文档内容仅供研究参考,付费前请自行鉴别。
3、如文档内容存在违规,或者侵犯商业秘密、侵犯著作权等,请点击“违规举报”。

碎片内容

《建筑cad》实验指导书

您可能关注的文档

中小学文库+ 关注
实名认证
内容提供者

精品资料应用尽有

确认删除?
VIP
微信客服
  • 扫码咨询
会员Q群
  • 会员专属群点击这里加入QQ群
客服邮箱
回到顶部