电脑桌面
添加小米粒文库到电脑桌面
安装后可以在桌面快捷访问

MBTI测评-ESFJ维度-销售岗测试问卷VIP专享VIP免费

MBTI测评-ESFJ维度-销售岗测试问卷_第1页
1/9
MBTI测评-ESFJ维度-销售岗测试问卷_第2页
2/9
MBTI测评-ESFJ维度-销售岗测试问卷_第3页
3/9
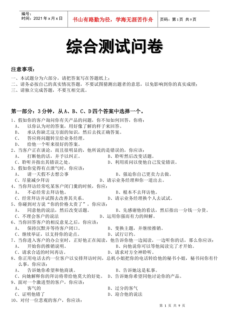
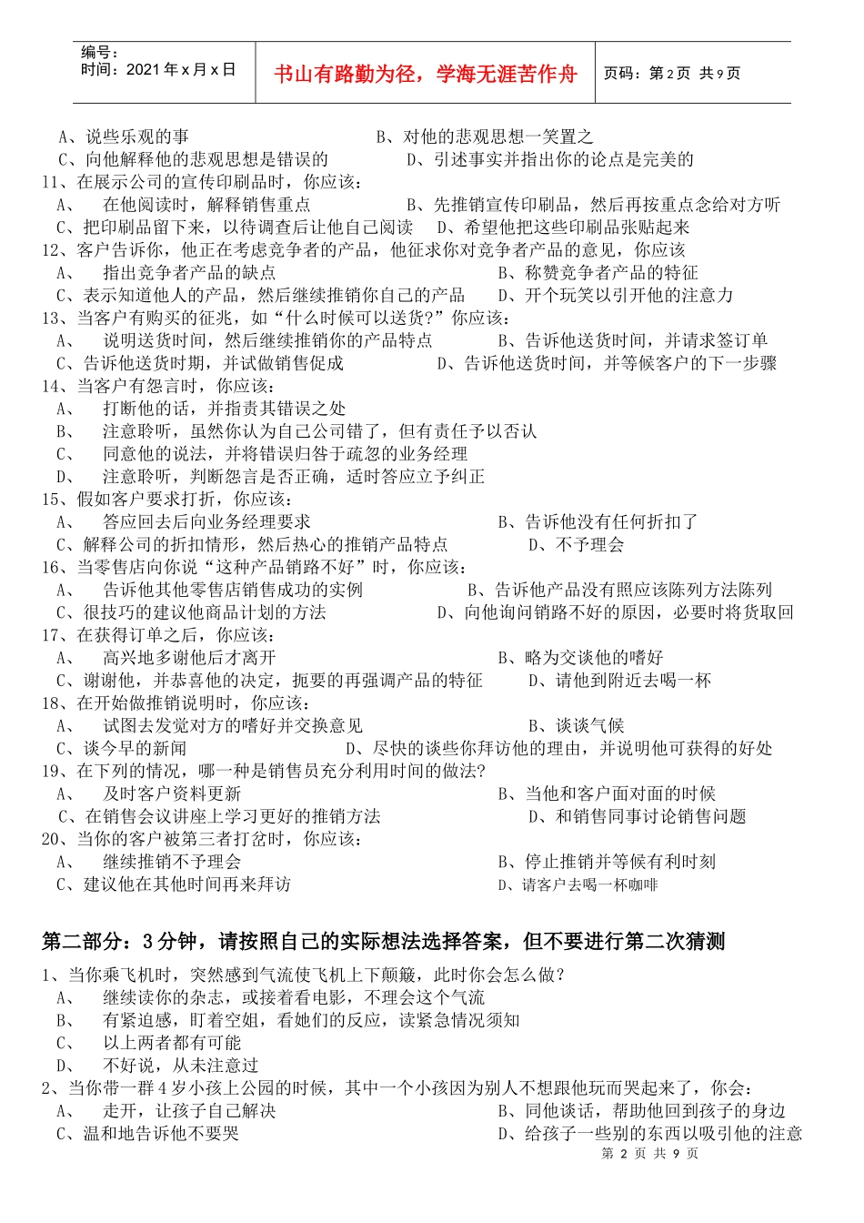
第1页共9页编号:时间:2021年x月x日书山有路勤为径,学海无涯苦作舟页码:第1页共9页综合测试问卷综合测试问卷注意事项:一、本试题分为六部分,请把答案写在答题纸上;二、请务必按自己的真实情况答题,不要试图猜测出题者的意思,以免影响到你的真实成绩;三、请独立完成答题,不要互相交流。第一部分:3分钟,从A、B、C、D四个答案中选择一个。1、假如你的客户询问你有关产品的问题,你不知如何回答,你将:A、以你认为对的答案,用好像了解的样子来回答。B、承认你缺乏这方面的知识,然后去找正确答案。C、答应将问题转呈给业务经理。D、给他一个听来很好的答案。2、当客户正在谈论,而且很明显的,他所说的是错误的,你应该:A、打断他的话,并予以纠正。B、聆听然后改变话题。C、聆听并指出其错误之处。D、利用质问以使他自己发觉错误。3、假如你觉得有点泄气时,你应该:A、请一天假不去想公事B、强迫你自己更卖力去做。C、尽量减少拜访D、请示业务经理和你一道出去。4、当你拜访经常吃某客户闭门羹的时候,你应:A、不必经常去拜访他。B、根本不去拜访他。C、经常拜访并试图去改善其关系。D、请示业务经理换个人去试试。5、你碰到对方说“你的价格太贵了”,你应该:A、同意他的说法,然后改变话题。B、先感谢他的看法,然后指出一分钱一分货。C、不理会客户的说法D、运用你强而有力的辩解。6、当你回答客户的相反意见之后,你应该:A、保持沉默并等待客户闭口。B、变换主题,并继续推销。C、继续举证,以支持你的论点。D、试行订约。7、当你进入客户的办公室时,正好他正在阅读,他告诉你他一边阅读,一边听你的话,那么你应该:A、开始你的推销说明。B、向他说你可以等他阅读完了才开始。C、请求合适的时间再访。D、请求对方全神聆听。8、你正用电话去约一位客户以安排拜访时间,总机小姐把你的电话转给他的秘书小姐,秘书问你有什么事,你应该:A、告诉她你希望和他商谈。B、告诉她这是私事。C、向她解释你的拜访将带给他莫大的好处。D、告诉她你希望同他讨论你的产品。9、面对一个激进型的客户,你应该:A、客气的B、过分的客气C、证明他错了D、迎合他的说法10、对付一位悲观的客户,你应该:第2页共9页第1页共9页编号:时间:2021年x月x日书山有路勤为径,学海无涯苦作舟页码:第2页共9页A、说些乐观的事B、对他的悲观思想一笑置之C、向他解释他的悲观思想是错误的D、引述事实并指出你的论点是完美的l1、在展示公司的宣传印刷品时,你应该:A、在他阅读时,解释销售重点B、先推销宣传印刷品,然后再按重点念给对方听C、把印刷品留下来,以待调查后让他自己阅读D、希望他把这些印刷品张贴起来12、客户告诉你,他正在考虑竞争者的产品,他征求你对竞争者产品的意见,你应该A、指出竞争者产品的缺点B、称赞竞争者产品的特征C、表示知道他人的产品,然后继续推销你自己的产品D、开个玩笑以引开他的注意力13、当客户有购买的征兆,如“什么时候可以送货?”你应该:A、说明送货时间,然后继续推销你的产品特点B、告诉他送货时间,并请求签订单C、告诉他送货时期,并试做销售促成D、告诉他送货时间,并等候客户的下一步骤14、当客户有怨言时,你应该:A、打断他的话,并指责其错误之处B、注意聆听,虽然你认为自己公司错了,但有责任予以否认C、同意他的说法,并将错误归咎于疏忽的业务经理D、注意聆听,判断怨言是否正确,适时答应立予纠正15、假如客户要求打折,你应该:A、答应回去后向业务经理要求B、告诉他没有任何折扣了C、解释公司的折扣情形,然后热心的推销产品特点D、不予理会16、当零售店向你说“这种产品销路不好”时,你应该:A、告诉他其他零售店销售成功的实例B、告诉他产品没有照应该陈列方法陈列C、很技巧的建议他商品计划的方法D、向他询问销路不好的原因,必要时将货取回17、在获得订单之后,你应该:A、高兴地多谢他后才离开B、略为交谈他的嗜好C、谢谢他,并恭喜他的决定,扼要的再强调产品的特征D、请他到附近去喝一杯18、在开始做推销说明时,你应该:A、试图去发觉对方的嗜好并交换意见B、谈谈气候C、谈今早的新闻D、尽快的谈些你拜访他的理由,并...

1、当您付费下载文档后,您只拥有了使用权限,并不意味着购买了版权,文档只能用于自身使用,不得用于其他商业用途(如 [转卖]进行直接盈利或[编辑后售卖]进行间接盈利)。
2、本站所有内容均由合作方或网友上传,本站不对文档的完整性、权威性及其观点立场正确性做任何保证或承诺!文档内容仅供研究参考,付费前请自行鉴别。
3、如文档内容存在违规,或者侵犯商业秘密、侵犯著作权等,请点击“违规举报”。

碎片内容

MBTI测评-ESFJ维度-销售岗测试问卷

确认删除?
VIP
微信客服
  • 扫码咨询
会员Q群
  • 会员专属群点击这里加入QQ群
客服邮箱
回到顶部