电脑桌面
添加小米粒文库到电脑桌面
安装后可以在桌面快捷访问

天津卫视XXXX年度全国广告招商优惠征订手册VIP专享VIP免费

天津卫视XXXX年度全国广告招商优惠征订手册_第1页
1/17
天津卫视XXXX年度全国广告招商优惠征订手册_第2页
2/17
天津卫视XXXX年度全国广告招商优惠征订手册_第3页
3/17
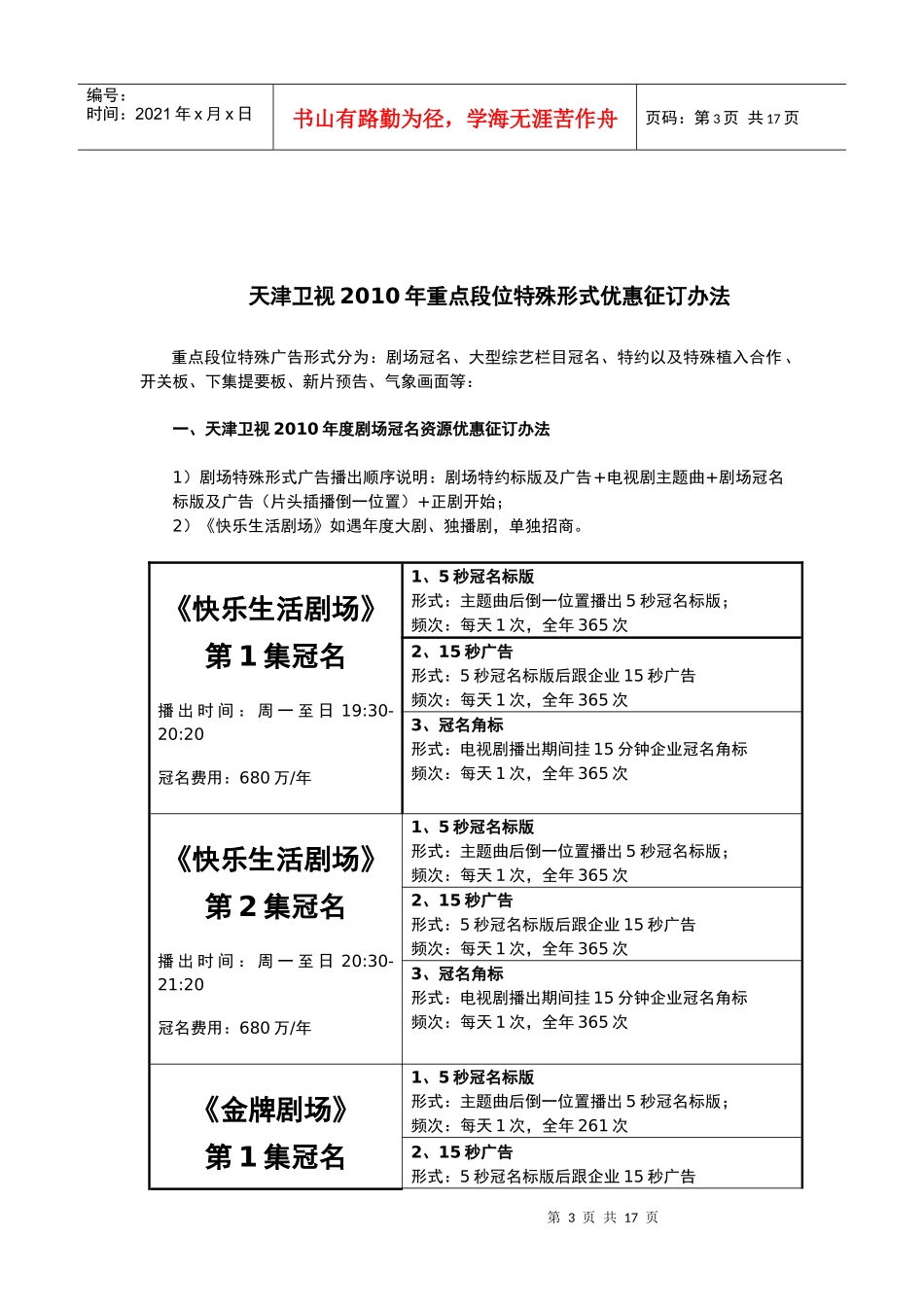
第1页共17页编号:时间:2021年x月x日书山有路勤为径,学海无涯苦作舟页码:第1页共17页天津卫视2010年度全国广告招商优惠征订手册天津电视台广告部2009.12第2页共17页第1页共17页编号:时间:2021年x月x日书山有路勤为径,学海无涯苦作舟页码:第2页共17页天津卫视2010年度时段广告优惠征订办法原则:根据客户实际投放量给予不同的折扣优惠,投放量越大,优惠越多。一、晚间时段(18:30-25:00)优惠征订标准月净投放额晚间黄金档(18:30-23:00)折扣晚间非黄金档(23:00-25:00)折扣30万以下(含30万)2.82.530万以上2.52.21、晚间黄金档中插段位统一执行3折;2、大型综艺栏目及活动中插段位统一执行3.5折;二、白天时段(01:00-18:00)优惠征订标准白天周一至周五每日每分钟实际执行价格为5600元(可拆分),周末为每分钟6200元(可拆分),每日投放总时间不足1分钟,按实际刊例价的1.6折执行,白天剧场中插一律执行1.8折。说明:1.签约段位只允许播放该企业自身的产品及形象广告。2.年度实际总投放量以单个企业或单一品牌计算。3.同时购买时段广告和特殊形式的客户,时段广告的折扣标准按照时段广告实际投放额加上特殊形式实际投放额执行。第3页共17页第2页共17页编号:时间:2021年x月x日书山有路勤为径,学海无涯苦作舟页码:第3页共17页天津卫视2010年重点段位特殊形式优惠征订办法重点段位特殊广告形式分为:剧场冠名、大型综艺栏目冠名、特约以及特殊植入合作、开关板、下集提要板、新片预告、气象画面等:一、天津卫视2010年度剧场冠名资源优惠征订办法1)剧场特殊形式广告播出顺序说明:剧场特约标版及广告+电视剧主题曲+剧场冠名标版及广告(片头插播倒一位置)+正剧开始;2)《快乐生活剧场》如遇年度大剧、独播剧,单独招商。《快乐生活剧场》第1集冠名播出时间:周一至日19:30-20:20冠名费用:680万/年1、5秒冠名标版形式:主题曲后倒一位置播出5秒冠名标版;频次:每天1次,全年365次2、15秒广告形式:5秒冠名标版后跟企业15秒广告频次:每天1次,全年365次3、冠名角标形式:电视剧播出期间挂15分钟企业冠名角标频次:每天1次,全年365次《快乐生活剧场》第2集冠名播出时间:周一至日20:30-21:20冠名费用:680万/年1、5秒冠名标版形式:主题曲后倒一位置播出5秒冠名标版;频次:每天1次,全年365次2、15秒广告形式:5秒冠名标版后跟企业15秒广告频次:每天1次,全年365次3、冠名角标形式:电视剧播出期间挂15分钟企业冠名角标频次:每天1次,全年365次《金牌剧场》第1集冠名1、5秒冠名标版形式:主题曲后倒一位置播出5秒冠名标版;频次:每天1次,全年261次2、15秒广告形式:5秒冠名标版后跟企业15秒广告第4页共17页第3页共17页编号:时间:2021年x月x日书山有路勤为径,学海无涯苦作舟页码:第4页共17页播出时间:周一至五23:00-23:35冠名费用:365万/年《金牌剧场》第2集冠名播出时间:周一至日23:35-00:30冠名费用:365万/年频次:每天1次,全年261次3、冠名角标形式:电视剧播出期间挂10分钟企业冠名角标频次:每天1次,全年261次1、5秒冠名标版形式:主题曲后倒一位置播出5秒冠名标版;频次:每天1次,全年365次2、15秒广告形式:5秒冠名标版后跟企业15秒广告频次:每天1次,全年365次3、冠名角标形式:电视剧播出期间挂10分钟企业冠名角标频次:每天1次,全年365次《休闲剧场》单集冠名播出时间:周一至五08:00-11:35共4集,单集冠名:168万1、5秒冠名标版形式:特播段倒一位置播出5秒冠名标版;频次:每天1次,全年261次2、15秒广告形式:5秒冠名标版后跟企业15秒广告频次:每天1次,全年261次3、冠名角标形式:电视剧播出期间挂15分钟企业冠名角标频次:每天1次,全年261次《午间剧场》单集冠名播出时间:周一至五12:30-14:10共2集,单集冠名:168万1、5秒冠名标版形式:特播段倒一位置播出5秒冠名标版;频次:每天1次,全年261次2、15秒广告形式:5秒冠名标版后跟企业15秒广告频次:每天1次,全年261次3、冠名角标形式:电视剧播出期间挂15分钟企业冠名角标频次:每天1次,全年261次《情感剧场》1、5秒冠名标版形式:特播段倒一位置播出5秒冠名标版;频次...

1、当您付费下载文档后,您只拥有了使用权限,并不意味着购买了版权,文档只能用于自身使用,不得用于其他商业用途(如 [转卖]进行直接盈利或[编辑后售卖]进行间接盈利)。
2、本站所有内容均由合作方或网友上传,本站不对文档的完整性、权威性及其观点立场正确性做任何保证或承诺!文档内容仅供研究参考,付费前请自行鉴别。
3、如文档内容存在违规,或者侵犯商业秘密、侵犯著作权等,请点击“违规举报”。

碎片内容

天津卫视XXXX年度全国广告招商优惠征订手册

确认删除?
VIP
微信客服
  • 扫码咨询
会员Q群
  • 会员专属群点击这里加入QQ群
客服邮箱
回到顶部