电脑桌面
添加小米粒文库到电脑桌面
安装后可以在桌面快捷访问

高二历史下学期第四次月考VIP免费

高二历史下学期第四次月考_第1页
1/11
高二历史下学期第四次月考_第2页
2/11
高二历史下学期第四次月考_第3页
3/11
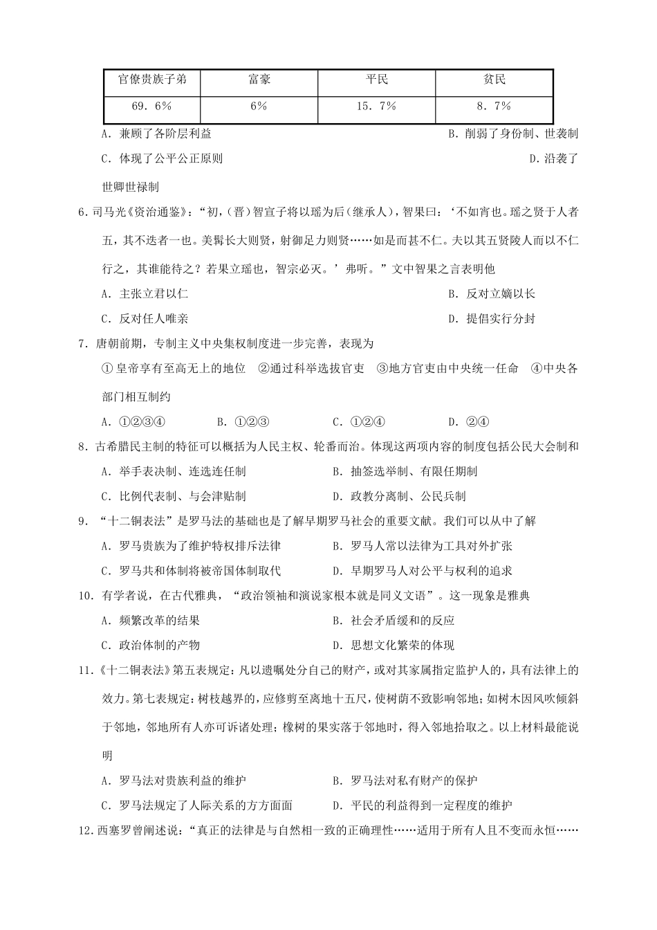
高二历史试题【新课标】本试题分第Ⅰ卷(选择题)和第Ⅱ卷(非选择题)两部分。考试结束后,只交答题纸和答题卡,试题自己保留,考试时间100分钟。第I卷(50分)注意事项1.答题前,考生在答题纸和答题卡上务必用直径0.5毫米黑色签字笔将自己的班级、姓名、考号填写清楚。请认真核准考号、姓名和科目。2.每小题选出答案后,用2B铅笔把答题卡上对应题目的答案标号涂黑,如需改动,用橡皮擦干净后,再选涂其他答案标号。在试题卷上作答无效。一、单项选择题(共25小题,每题2分,共50分)1.钱穆认为“周部族融入,把中国文化规模摆出,大体确定,后来虽有不断的吸引融合,但我们已有了一个重心,以后都是内容的充实和边缘的扩充而已”。其中对“重心”的理解正确的是A.分封制B.宗法制C.郡县制D.行省制2.中国早期政治制度的特点是“家”和“国”紧密结合在一起,在古代中国的政治制度演变过程中,对这种家国一体的政治造成冲击的有①宗法制②分封制③郡县制④科举制A.①②③B.③④C.①②D.②③3.在周代分封制下,墓葬有严格的等级规定。考古显示,战国时期,秦国地区君王墓葬规模宏大,其余墓葬无明显等级差别;在经济发达的东方六国地区,君王、卿大夫、士的墓葬等级差别明显。这表明A.经济发展是分封制度得以维系的关键B.分封制中的等级规定凸显了君主集权C.东方六国仍严格遵循西周的分封制度D.秦国率先消除分封体制走向集权统治4.有学者指出:“古来帝王,由秦始皇至清代宣统,正统偏安者共二百余人,真正懂得国家政体并善以此治国,王而不藩者,不过秦皇、汉武、宋太祖、清圣祖(康熙)四人而已。”这里的“国家政体”指A.宗法分封制B.王位世袭制C.中央集权制D.郡县制5.两汉孝廉家世可考知者128人统计分类表。据表可知,汉代察举制官僚贵族子弟富豪平民贫民69.6%6%15.7%8.7%A.兼顾了各阶层利益B.削弱了身份制、世袭制C.体现了公平公正原则D.沿袭了世卿世禄制6.司马光《资治通鉴》:“初,(晋)智宣子将以瑶为后(继承人),智果曰:‘不如宵也。瑶之贤于人者五,其不迭者一也。美髯长大则贤,射御足力则贤……如是而甚不仁。夫以其五贤陵人而以不仁行之,其谁能待之?若果立瑶也,智宗必灭。’弗听。”文中智果之言表明他A.主张立君以仁B.反对立嫡以长C.反对任人唯亲D.提倡实行分封7.唐朝前期,专制主义中央集权制度进一步完善,表现为①皇帝享有至高无上的地位②通过科举选拔官吏③地方官吏由中央统一任命④中央各部门相互制约A.①②③④B.①②③C.①②④D.②④8.古希腊民主制的特征可以概括为人民主权、轮番而治。体现这两项内容的制度包括公民大会制和A.举手表决制、连选连任制B.抽签选举制、有限任期制C.比例代表制、与会津贴制D.政教分离制、公民兵制9.“十二铜表法”是罗马法的基础也是了解早期罗马社会的重要文献。我们可以从中了解A.罗马贵族为了维护特权排斥法律B.罗马人常以法律为工具对外扩张C.罗马共和体制将被帝国体制取代D.早期罗马人对公平与权利的追求10.有学者说,在古代雅典,“政治领袖和演说家根本就是同义文语”。这一现象是雅典A.频繁改革的结果B.社会矛盾缓和的反应C.政治体制的产物D.思想文化繁荣的体现11.《十二铜表法》第五表规定:凡以遗嘱处分自己的财产,或对其家属指定监护人的,具有法律上的效力。第七表规定:树枝越界的,应修剪至离地十五尺,使树荫不致影响邻地;如树木因风吹倾斜于邻地,邻地所有人亦可诉诸处理;橡树的果实落于邻地时,得入邻地拾取之。以上材料最能说明A.罗马法对贵族利益的维护B.罗马法对私有财产的保护C.罗马法规定了人际关系的方方面面D.平民的利益得到一定程度的维护12.西塞罗曾阐述说:“真正的法律是与自然相一致的正确理性……适用于所有人且不变而永恒……我们不能通过元老院或公民大会的命令来驱逐它,我们无须诉诸任何人来确定和解释它;谁若违背之,哪怕他逃避了对他的行为作出的其他相应惩罚,也将受到最严厉的处罚。”据此可以得到的认识是A.罗马习惯法的形成使得贵族不能随意解释法律B.罗马法严格维护封建地主阶级政权和利益C.自然法...

1、当您付费下载文档后,您只拥有了使用权限,并不意味着购买了版权,文档只能用于自身使用,不得用于其他商业用途(如 [转卖]进行直接盈利或[编辑后售卖]进行间接盈利)。
2、本站所有内容均由合作方或网友上传,本站不对文档的完整性、权威性及其观点立场正确性做任何保证或承诺!文档内容仅供研究参考,付费前请自行鉴别。
3、如文档内容存在违规,或者侵犯商业秘密、侵犯著作权等,请点击“违规举报”。

碎片内容

高二历史下学期第四次月考

文章天下+ 关注
实名认证
内容提供者

各种文档应有尽有

相关文档

确认删除?
VIP
微信客服
  • 扫码咨询
会员Q群
  • 会员专属群点击这里加入QQ群
客服邮箱
回到顶部