电脑桌面
添加小米粒文库到电脑桌面
安装后可以在桌面快捷访问

员工教育培训实施管理细则VIP免费

员工教育培训实施管理细则_第1页
1/25
员工教育培训实施管理细则_第2页
2/25
员工教育培训实施管理细则_第3页
3/25
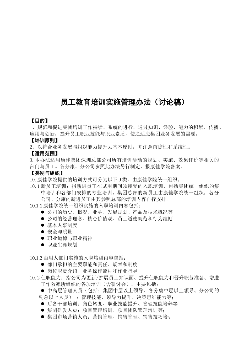
康佳集团股份有限公司员工培训管理办法(讨论稿)编制:赵若宇部门/职位:康佳学院日期:审核:部门/职位:日期:批准:部门/职位:日期:员工教育培训实施管理办法(讨论稿)【目的】1、规范和促进集团培训工作持续、系统的进行,通过知识、经验、能力的积累、传播、应用与创新,提升员工职业技能与职业素质,使之适应集团业务发展的需要。【培训原则】2、以符合业务发展与组织能力提升为基本原则,并注意前瞻性和系统性。【适用范围】3.本办法适用康佳集团深圳总部公司所有培训活动的规划、实施、效果评价等相关的部门与员工。各分康、分公司参照此办法另行制定,报康佳学院备案。【类别与组织】10.康佳学院提供的培训方式可分为以下9类,由康佳学院统一组织。10.1新员工培训:指新进员工在试用期间须接受的入职培训,包括集团统一组织的集中培训和各部门安排的专业培训。集团总部的新员工由康佳学院统一组织,各分公司、分康的新进员工由其参照总部的培训内容自行安排。10.1.1康佳学院统一组织实施的入职培训内容包括:公司的历史、概况、业务、发展规划、产品及技术概况等公司的经营理念、核心价值观、员工道德规范和行为准则基本人事制度安全与质量职业道德与职业精神职业生涯规划10.1.2由用人部门实施的入职培训内容包括:部门承担的主要职能和责任、规章和制度岗位职责介绍、业务操作流程和作业指导10.2任职能力:指公司为更新/扩展员工知识面、提升任职能力和晋升职务准备、增进工作效率所组织的各项培训(含研讨会)。主要包括:中高层管理人员(包括:集团中层以上领导、各分康中层以上领导、分公司的副总以上人员):管理技能、领导力提升、决策思维能力等;后备干部培训:角色转变、职业技能提升、管理技能培养等集团研发人员:项目管理培训、项目团队管理培训等;集团市场营销人员:营销管理、销售管理、销售技巧培训售后服务培训:优质客户服务;其他行政部门:职业精神与职业素质技术培训、产品培训、岗位业务技能培训有集团各部门、各事业部自行组织,报康佳学院备案。客户培训(公司的战略性合作伙伴):康佳文化、营销策略等10.3外派培训:因工作需要且没有安排或不能提供内部培训的,可参加社会上专业培训机构或院校所组织的培训。10.4出国考察和培训:指公司根据工作需要,组织部分员工出国考察,接受中、短期训练,以开阔员工视野,增长见识。10.5委托培养:因公司发展需要及企业后备人才培养的需要,由公司直接选派或由个人申请、经公司批准,送去大专院校定向脱产学习。10.6战略性培训:指为了满足公司永续发展需要而进行的培训,主要包括关键且稀缺人才培训、培养核心竞争能力所需的持续培、训接班人培养。10.8文化制度培训:指公司为了推行新的或经改良的企业文化、管理体系而进行的培训,旨在实行新的管理方法、行为规范。如康佳员工行为规范、9000质量管理体系、14000环境管理体系、人力资源管理制度等方面的培训。10.9其他形式的学习。10.10培训费用按照不同的类别,由企业和个人分担,以体现“谁受益,谁投资”的思想。培训类别企业承担百分比个人承担百分比1新员工培训100%2任职能力/素质培训70-100%0-30%3K专项技能/资格培训100%4出国考察和培训100%5委托培养30-60%40-70%6K业余进修0-50%0-100%7战略性培训70-100%0-30%8文化制度培训100%9其他形式的学习根据具体情况确定根据具体情况确定注:知识态度技能习惯10.11公司培训重点为K、S、H类,注重培训内容的实用性。【计划与实施】11.集团年度培训计划由康佳学院组织制定,经人力资源总监审核,总裁批准后,康佳学院正式发布并组织执行。各事业部、分康、分公司的年度计划有各单位的培训管理员制定,报康佳学院审核,经人力资源经理和总裁批准后由培训负责人组织实施。。12.计划程序12.1上年度培训计划实施效果的评价与总结12.2每年10月份由康佳学院组织培训需求调查,进行综合分析12.3每年的11月份,汇总调查结果,并制定本年度培训计划12.4每年12月份,计划的审核与报批公司12.5上述各项工作完成时间的管理参见附件《培训工作流程》一三费用预算、分配与管...

1、当您付费下载文档后,您只拥有了使用权限,并不意味着购买了版权,文档只能用于自身使用,不得用于其他商业用途(如 [转卖]进行直接盈利或[编辑后售卖]进行间接盈利)。
2、本站所有内容均由合作方或网友上传,本站不对文档的完整性、权威性及其观点立场正确性做任何保证或承诺!文档内容仅供研究参考,付费前请自行鉴别。
3、如文档内容存在违规,或者侵犯商业秘密、侵犯著作权等,请点击“违规举报”。

碎片内容

员工教育培训实施管理细则

您可能关注的文档

确认删除?
VIP
微信客服
  • 扫码咨询
会员Q群
  • 会员专属群点击这里加入QQ群
客服邮箱
回到顶部