电脑桌面
添加小米粒文库到电脑桌面
安装后可以在桌面快捷访问

企业会计核算比较表VIP免费

企业会计核算比较表_第1页
1/19
企业会计核算比较表_第2页
2/19
企业会计核算比较表_第3页
3/19
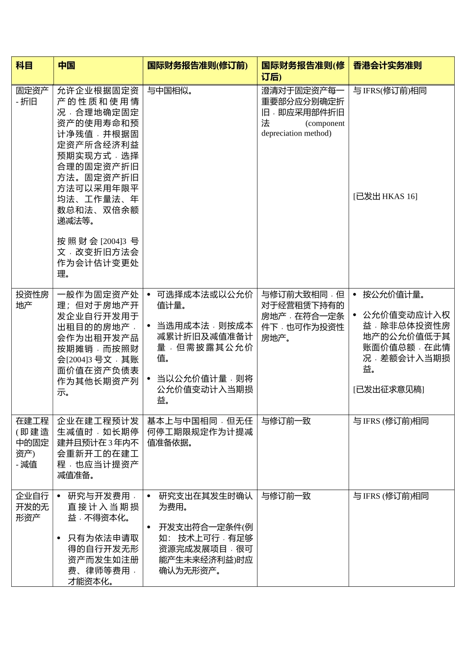
会计核算比较科目中国国际财务报告准则(修订前)国际财务报告准则(修订后)香港会计实务准则一般比较资产和负债的定义资产﹐是指过去的交易、事项形成并由企业拥有或者控制的资源﹐该资源预期会给企业带来经济利益。负债﹐是指过去的交易、事项形成的现时义务﹐履行该义务预期会导致经济利益流出企业。基本上﹐不符合资产和负债定义﹐并且不属于权益的项目不可在资产负债表上确认。资产和负债的定义与中国相同﹐对于不符合资产和负债定义﹐并且不属于权益的项目﹐一概不可在资产负债表上确认。与修订前一致与国际财务报告准则(修订前)(以下简称“IFRS(修订前)”)相同一般确认及计量原则按价款金额入账﹐一般不考虑递延支付的折现影响(现值)。与中国大致相同﹐但会考虑递延支付的折现影响(现值)。与修订前一致与IFRS(修订前)相同固定资产及无形资产固定资产和无形资产按成本减折旧或摊销计量﹐但如发生减值﹐应减记至可收回金额。与中国相同﹐但容许资产重估。基本上与修订前一致﹐但对于有不确定使用寿命的无形资产(见下述有关内容)﹐则不摊销。与IFRS(修订前)相同[已发出HKAS16]科目中国国际财务报告准则(修订前)国际财务报告准则(修订后)香港会计实务准则固定资产-折旧允许企业根据固定资产的性质和使用情况﹐合理地确定固定资产的使用寿命和预计净残值﹐并根据固定资产所含经济利益预期实现方式﹐选择合理的固定资产折旧方法。固定资产折旧方法可以采用年限平均法、工作量法、年数总和法、双倍余额递减法等。按照财会[2004]3号文﹐改变折旧方法会作为会计估计变更处理。与中国相似。澄清对于固定资产每一重要部分应分别确定折旧﹐即应采用部件折旧法(componentdepreciationmethod)与IFRS(修订前)相同[已发出HKAS16]投资性房地产一般作为固定资产处理;但对于房地产开发企业自行开发用于出租目的的房地产﹐会作为出租开发产品按期摊销﹐而按照财会[2004]3号文﹐其账面价值在资产负债表作为其他长期资产列示。可选择成本法或以公允价值计量。当选用成本法﹐则按成本减累计折旧及减值准备计量﹐但需披露其公允价值。当以公允价值计量﹐则将公允价值变动计入当期损益。与修订前大致相同﹐但对于经营租赁下持有的房地产﹐在符合一定条件下﹐也可作为投资性房地产。按公允价值计量。公允价值变动应计入权益﹐除非总体投资性房地产的公允价值低于其账面价值总额﹐在此情况﹐差额会计入当期损益。[已发出征求意见稿]在建工程(即建造中的固定资产)-減值企业在建工程预计发生减值时﹐如长期停建并且预计在3年内不会重新开工的在建工程﹐也应当计提资产减值准备。基本上与中国相同﹐但无任何停工期限规定作为计提减值准备依据。与修订前一致与IFRS(修订前)相同企业自行开发的无形资产研究与开发费用﹐直接计入当期损益﹐不得资本化。只有为依法申请取得的自行开发无形资产而发生如注册费、律师等费用﹐才能资本化。研究支出在其发生时确认为费用。开发支出符合一定条件(例如:技术上可行﹐有足够资源完成发展项目﹐很可能产生未来经济利益)时应确认为无形资产。与修订前一致与IFRS(修订前)相同科目中国国际财务报告准则(修订前)国际财务报告准则(修订后)香港会计实务准则无形资产-摊销规定无形资产应当自取得当月起在预计使用年限内分期平均摊销﹐计入损益如预计使用年限超过了相关合同规定的受益年限或法律规定的有效年限﹐则采用孰短的原则。如果合同和法律都没有规定年限的﹐摊销年限不应超过10年。按无形资产的预期使用寿命摊销﹐但假定不可超过20年取消了摊销年限不超过20年的假定﹐并且规定﹐如果无形资产有不确定(Indefinite)的使用寿命(即预期能产生净现金流入企业的未来期间﹐并不预期会受到限制)﹐则该等无形资产不应摊销﹐但应每年及在其出现减值迹象时进行减值测试。与IFRS(修订前)相同科目中国国际财务报告准则(修订前)国际财务报告准则(修订后)香港会计实务准则投资一般投资分为短期投资及长期投资短期投资按成本与市价孰低计量﹐可按投资总体、类别或单项计提跌价准备。如果某项投资占整个短期投资10%或以上﹐该项投资应按单项投资为基础计提跌价准...

1、当您付费下载文档后,您只拥有了使用权限,并不意味着购买了版权,文档只能用于自身使用,不得用于其他商业用途(如 [转卖]进行直接盈利或[编辑后售卖]进行间接盈利)。
2、本站所有内容均由合作方或网友上传,本站不对文档的完整性、权威性及其观点立场正确性做任何保证或承诺!文档内容仅供研究参考,付费前请自行鉴别。
3、如文档内容存在违规,或者侵犯商业秘密、侵犯著作权等,请点击“违规举报”。

碎片内容

企业会计核算比较表

您可能关注的文档

确认删除?
VIP
微信客服
  • 扫码咨询
会员Q群
  • 会员专属群点击这里加入QQ群
客服邮箱
回到顶部