电脑桌面
添加小米粒文库到电脑桌面
安装后可以在桌面快捷访问

湖南xxx股份有限公司受让国有股权方案(doc6)VIP免费

湖南xxx股份有限公司受让国有股权方案(doc6)_第1页
1/4
湖南xxx股份有限公司受让国有股权方案(doc6)_第2页
2/4
湖南xxx股份有限公司受让国有股权方案(doc6)_第3页
3/4
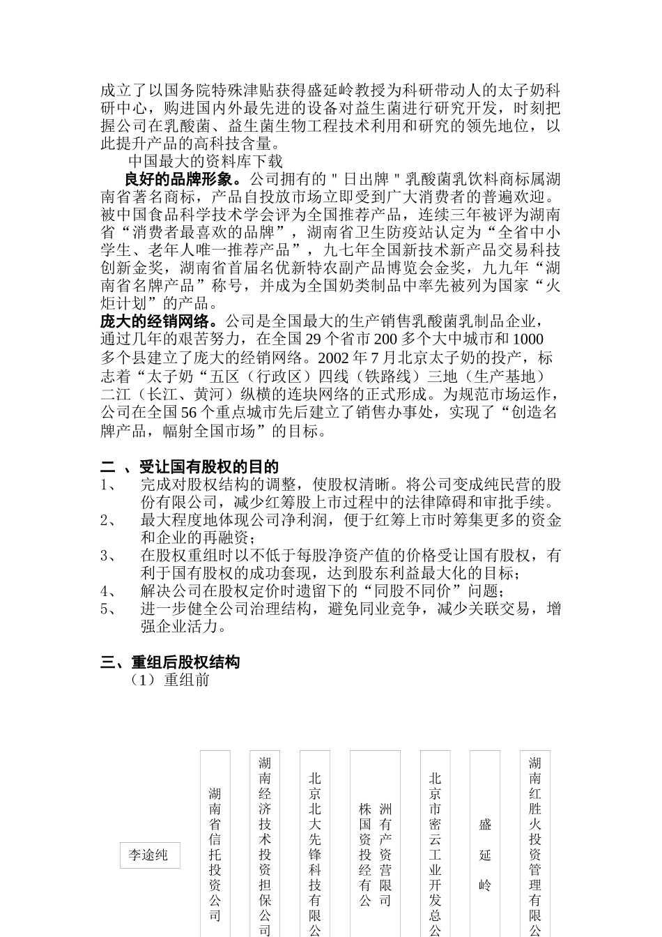
湖南太子奶集团生物科技股份有限公司受让国有股权方案近几年来,湖南太子奶集团生物科技股份有限公司(以下简称“公司”)大力发展乳酸菌奶饮料主营业务,不断健全法人治理结构,生产经营规模和利润水平快速增长,已具备了在海内外发行上市的基本条件。在与香港渣打银行等金融投资者进行多轮意向性洽谈下,初步达成了在香港以红筹股形式上市的意向。为了推进和加快上市步伐,公司拟对股权结构进行调整,使公司变成纯民营的股份有限公司,减少红筹股上市过程中的法律障碍和审批手续。一、湖南太子奶集团生物科技股份有限公司基本情况(一)、企业概况湖南太子奶集团生物科技股份有限公司成立于2000年8月,由株洲市太子牛奶厂联合株洲市国有资产投资经营有限公司、湖南省信托投资公司等十家国内知名的科技企业集团和金融投资机构共同发起设立,注册资本5680万元。本公司是国内最大规模的生产销售乳酸菌乳制品的企业,2002年跻身湖南省民营企业50强,湖南省农业产业化重点企业之一。公司已连续几年保持高速增长,2004年度主营业务收入较2003年度增长53.81%,实现净利润增长299.44%;2003年度主营业务收入较2002年度增长55.06%,实现净利润增长190.52%。公司拥有先进的乳酸菌乳制品品加工工艺、技术和设备,年生产乳酸菌乳饮料20万吨,年销售能力超过十个亿。(二)企业优势领先的科技优势。“日出”牌太子奶是依托现代生物技术所开发的高科技产品,采用先进的工艺路线及技术标准,使其产品既确保了牛奶的最新鲜食用性和营养性,又很好地解决了由于乳糖酶的缺乏而引发的乳糖不耐受症的现象。其每毫升富含108——109个活性乳酸菌,是一种有利于人体健康的功能饮品。“产品质量就是企业的生命”,公司特别注重产品的科技含量,成立了以国务院特殊津贴获得盛延岭教授为科研带动人的太子奶科研中心,购进国内外最先进的设备对益生菌进行研究开发,时刻把握公司在乳酸菌、益生菌生物工程技术利用和研究的领先地位,以此提升产品的高科技含量。中国最大的资料库下载良好的品牌形象。公司拥有的"日出牌"乳酸菌乳饮料商标属湖南省著名商标,产品自投放市场立即受到广大消费者的普遍欢迎。被中国食品科学技术学会评为全国推荐产品,连续三年被评为湖南省“消费者最喜欢的品牌”,湖南省卫生防疫站认定为“全省中小学生、老年人唯一推荐产品”,九七年全国新技术新产品交易科技创新金奖,湖南省首届名优新特农副产品博览会金奖,九九年“湖南省名牌产品”称号,并成为全国奶类制品中率先被列为国家“火炬计划”的产品。庞大的经销网络。公司是全国最大的生产销售乳酸菌乳制品企业,通过几年的艰苦努力,在全国29个省市200多个大中城市和1000多个县建立了庞大的经销网络。2002年7月北京太子奶的投产,标志着“太子奶“五区(行政区)四线(铁路线)三地(生产基地)二江(长江、黄河)纵横的连块网络的正式形成。为规范市场运作,公司在全国56个重点城市先后建立了销售办事处,实现了“创造名牌产品,幅射全国市场”的目标。二、受让国有股权的目的1、完成对股权结构的调整,使股权清晰。将公司变成纯民营的股份有限公司,减少红筹股上市过程中的法律障碍和审批手续。2、最大程度地体现公司净利润,便于红筹上市时筹集更多的资金和企业的再融资;3、在股权重组时以不低于每股净资产值的价格受让国有股权,有利于国有股权的成功套现,达到股东利益最大化的目标;4、解决公司在股权定价时遗留下的“同股不同价”问题;5、进一步健全公司治理结构,避免同业竞争,减少关联交易,增强企业活力。三、重组后股权结构(1)重组前湖南省信托投资公司盛延岭株洲国有资产投资经营有限公司湖南红胜火投资管理有限公湖南经济技术投资担保公司北京北大先锋科技有限公北京市密云工业开发总公李途纯6.59%2.47%1.65%21.06%0.82%2.47%21.73%43.21%(2)重组后1.65%0.82%2.47%21.73%73.33%重组前股权结构表序号发起人出资方式股数(股)所占比例(%)1李途纯实物资产24,545,085.543.212株洲市国有资产投资经营有限公司受让权益11,958,914.521.063湖南省信托投资公司现金3,744,0006.594湖南经济技术投资担保公司...

1、当您付费下载文档后,您只拥有了使用权限,并不意味着购买了版权,文档只能用于自身使用,不得用于其他商业用途(如 [转卖]进行直接盈利或[编辑后售卖]进行间接盈利)。
2、本站所有内容均由合作方或网友上传,本站不对文档的完整性、权威性及其观点立场正确性做任何保证或承诺!文档内容仅供研究参考,付费前请自行鉴别。
3、如文档内容存在违规,或者侵犯商业秘密、侵犯著作权等,请点击“违规举报”。

碎片内容

湖南xxx股份有限公司受让国有股权方案(doc6)

您可能关注的文档

中小学资料+ 关注
实名认证
内容提供者

精美课件,值得下载

确认删除?
VIP
微信客服
  • 扫码咨询
会员Q群
  • 会员专属群点击这里加入QQ群
客服邮箱
回到顶部