电脑桌面
添加小米粒文库到电脑桌面
安装后可以在桌面快捷访问

企业内部控制制度汇总VIP免费

企业内部控制制度汇总_第1页
1/32
企业内部控制制度汇总_第2页
2/32
企业内部控制制度汇总_第3页
3/32
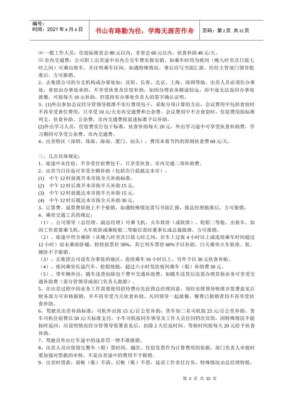
第1页共32页编号:时间:2021年x月x日书山有路勤为径,学海无涯苦作舟页码:第1页共32页内部控制制度汇编差旅费报销管理制度..................................................................................................................................1内部控制制度设计......................................................................................................................................3财务部各岗位人员应知应会标准.........................................................................................................14原始凭证管理办法....................................................................................................................................16会计基础工作标准....................................................................................................................................18内部稽核制度.........................................................................................................................................21内部会计控制规范──采购与付款.....................................................................................................24内部会计控制规范──销售与收款.....................................................................................................27内部会计控制规范──货币资金.........................................................................................................30内部会计控制规范──基本规范(试行).............................................................................................33仓库管理制度.............................................................................................................................................36差旅费报销管理制度为有效控制差旅费用的支出,提高各类业务人员的办事效率,使企业各项管理形成规范化和制度化,特制定本制度:一、因公出差的办理程序1、因公出差人员必须事先填写“出差申请单”,注明出差地点、事由、天数、所需资金,经部门负责人签署意见,分管领导批准后方可出差。2、出差人借款需持批准后的“出差申请单”填写“用款申请单”,由部门负责人签字担保后,经领导签批,财务部门负责人核准后方可借款。3、出差人员回公司应在“出差申请单”中情况汇报一栏填写出差完成情况并书面汇报出差工作情况,向分管领导汇报,由分管领导考核结果,并在“出差申请单”任务完成情况栏中签署考核意见。4、凡与原出差申请单规定的地点、天数、人数、交通工具不符的差旅费不予报销,因特殊原因或情况变化需改变路线,增加天数、人数、改乘交通工具需经派出分管领导签署意见后方可报销。二、费用标准1、公司职员出差实行住宿费、伙食补助费(伙食费补助)、市内交通费等费用包干,其标准如下:⑴集团公司领导:按出差所在地区不同,本着节约的原则可住3—5星级宾馆,误餐津贴60元/天。因工作需要请客户用餐可实报实销,不再列支误餐津贴。⑵所属公司领导班子成员和集团公司部门经理以上人员:可住3—4星级宾馆,误餐津贴40元/天。因工作需要请客户用餐可实报实销,不再列支误餐津贴。⑶公司中层干部:住宿标准省会180元以内,非省会120元以内。伙食补助40元/天。第2页共32页第1页共32页编号:时间:2021年x月x日书山有路勤为径,学海无涯苦作舟页码:第2页共32页⑷一般工作人员:住宿标准省会80元以内,非省会60元以内。伙食补助40元/天。⑸市内交通费:公司职工出差途中市内公交车费实报实销。如乘车时间为夜间(晚九时至次日晨七时之间)可乘出租车,并注明乘车区间。如遇特殊情况,事后应写书面汇报,经经主管部门领导批准后,方可报销。2、去集团公司的分支机构或办事处如:沈阳、长春、北京、上海、深圳等地,出差人员必须住办事处,食宿由办事处承担,不享受伙食及住宿补助,...

1、当您付费下载文档后,您只拥有了使用权限,并不意味着购买了版权,文档只能用于自身使用,不得用于其他商业用途(如 [转卖]进行直接盈利或[编辑后售卖]进行间接盈利)。
2、本站所有内容均由合作方或网友上传,本站不对文档的完整性、权威性及其观点立场正确性做任何保证或承诺!文档内容仅供研究参考,付费前请自行鉴别。
3、如文档内容存在违规,或者侵犯商业秘密、侵犯著作权等,请点击“违规举报”。

碎片内容

企业内部控制制度汇总

您可能关注的文档

确认删除?
VIP
微信客服
  • 扫码咨询
会员Q群
  • 会员专属群点击这里加入QQ群
客服邮箱
回到顶部