电脑桌面
添加小米粒文库到电脑桌面
安装后可以在桌面快捷访问

河北省会计从业资格考试--会计分录VIP专享VIP免费

河北省会计从业资格考试--会计分录_第1页
1/10
河北省会计从业资格考试--会计分录_第2页
2/10
河北省会计从业资格考试--会计分录_第3页
3/10
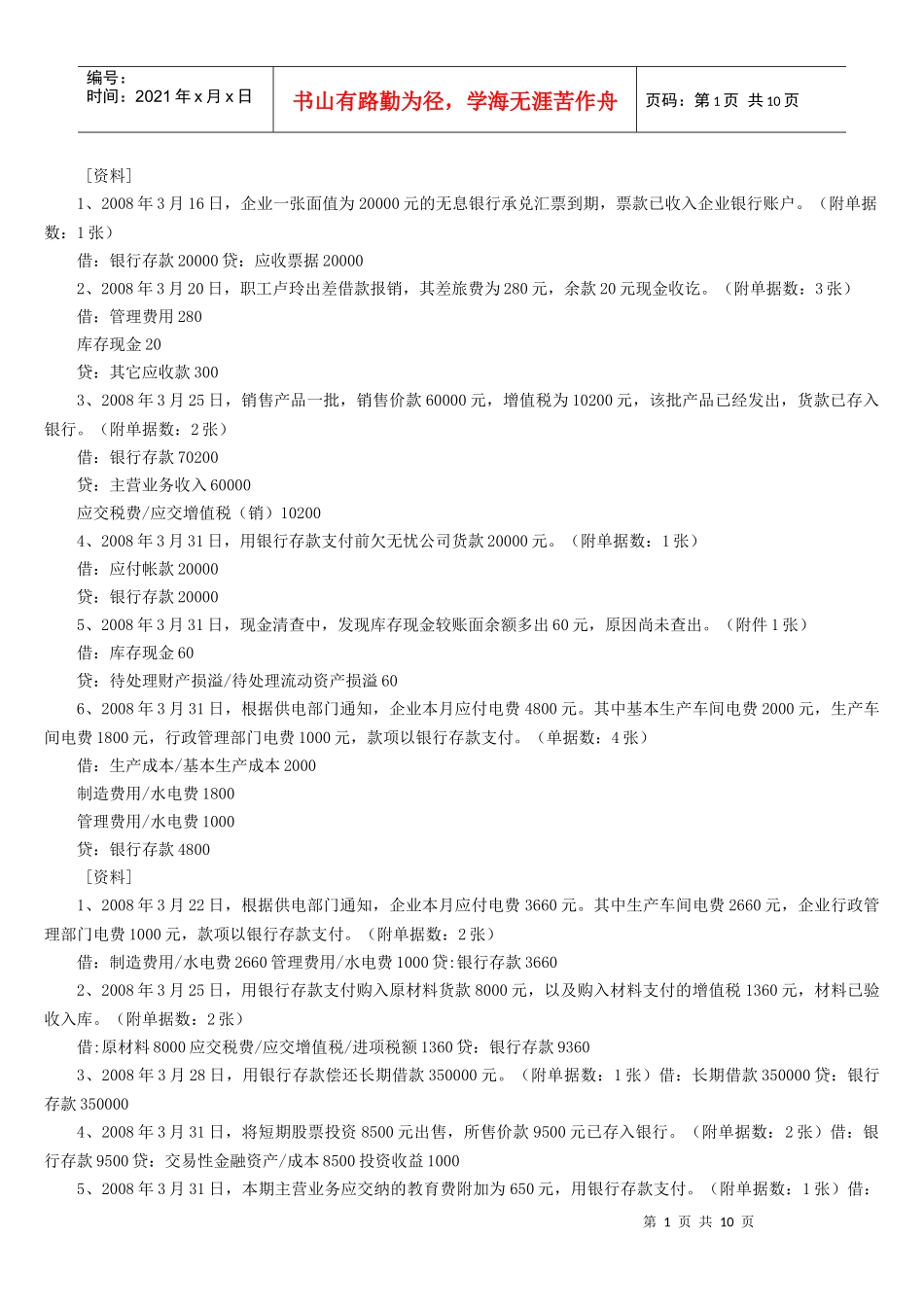
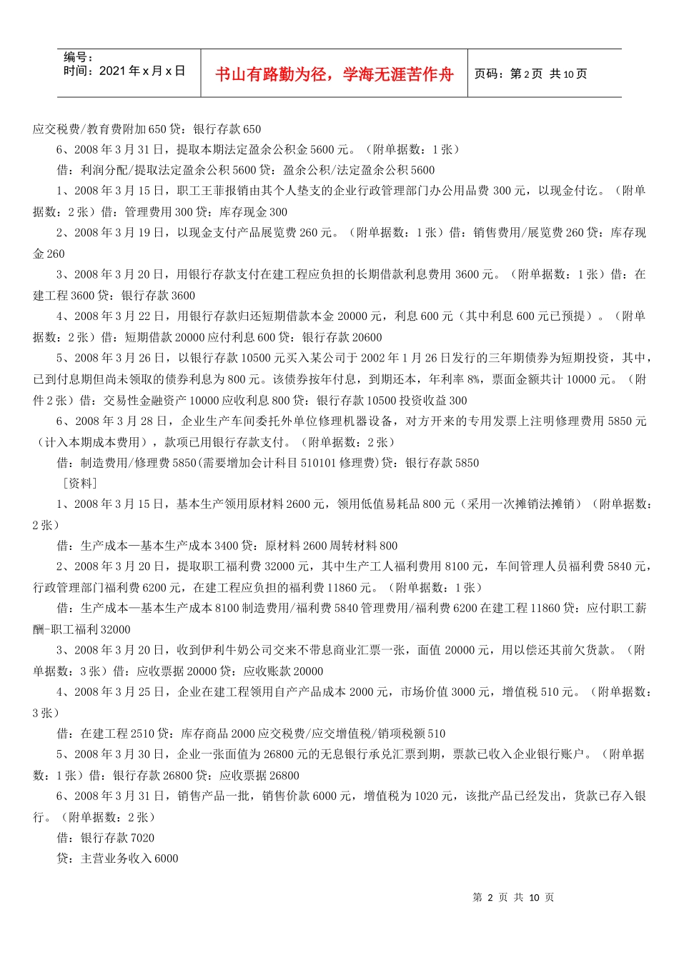
第1页共10页编号:时间:2021年x月x日书山有路勤为径,学海无涯苦作舟页码:第1页共10页[资料]1、2008年3月16日,企业一张面值为20000元的无息银行承兑汇票到期,票款已收入企业银行账户。(附单据数:1张)借:银行存款20000贷:应收票据200002、2008年3月20日,职工卢玲出差借款报销,其差旅费为280元,余款20元现金收讫。(附单据数:3张)借:管理费用280库存现金20贷:其它应收款3003、2008年3月25日,销售产品一批,销售价款60000元,增值税为10200元,该批产品已经发出,货款已存入银行。(附单据数:2张)借:银行存款70200贷:主营业务收入60000应交税费/应交增值税(销)102004、2008年3月31日,用银行存款支付前欠无忧公司货款20000元。(附单据数:1张)借:应付帐款20000贷:银行存款200005、2008年3月31日,现金清查中,发现库存现金较账面余额多出60元,原因尚未查出。(附件1张)借:库存现金60贷:待处理财产损溢/待处理流动资产损溢606、2008年3月31日,根据供电部门通知,企业本月应付电费4800元。其中基本生产车间电费2000元,生产车间电费1800元,行政管理部门电费1000元,款项以银行存款支付。(单据数:4张)借:生产成本/基本生产成本2000制造费用/水电费1800管理费用/水电费1000贷:银行存款4800[资料]1、2008年3月22日,根据供电部门通知,企业本月应付电费3660元。其中生产车间电费2660元,企业行政管理部门电费1000元,款项以银行存款支付。(附单据数:2张)借:制造费用/水电费2660管理费用/水电费1000贷:银行存款36602、2008年3月25日,用银行存款支付购入原材料货款8000元,以及购入材料支付的增值税1360元,材料已验收入库。(附单据数:2张)借:原材料8000应交税费/应交增值税/进项税额1360贷:银行存款93603、2008年3月28日,用银行存款偿还长期借款350000元。(附单据数:1张)借:长期借款350000贷:银行存款3500004、2008年3月31日,将短期股票投资8500元出售,所售价款9500元已存入银行。(附单据数:2张)借:银行存款9500贷:交易性金融资产/成本8500投资收益10005、2008年3月31日,本期主营业务应交纳的教育费附加为650元,用银行存款支付。(附单据数:1张)借:第2页共10页第1页共10页编号:时间:2021年x月x日书山有路勤为径,学海无涯苦作舟页码:第2页共10页应交税费/教育费附加650贷:银行存款6506、2008年3月31日,提取本期法定盈余公积金5600元。(附单据数:1张)借:利润分配/提取法定盈余公积5600贷:盈余公积/法定盈余公积56001、2008年3月15日,职工王菲报销由其个人垫支的企业行政管理部门办公用品费300元,以现金付讫。(附单据数:2张)借:管理费用300贷:库存现金3002、2008年3月19日,以现金支付产品展览费260元。(附单据数:1张)借:销售费用/展览费260贷:库存现金2603、2008年3月20日,用银行存款支付在建工程应负担的长期借款利息费用3600元。(附单据数:1张)借:在建工程3600贷:银行存款36004、2008年3月22日,用银行存款归还短期借款本金20000元,利息600元(其中利息600元已预提)。(附单据数:2张)借:短期借款20000应付利息600贷:银行存款206005、2008年3月26日,以银行存款10500元买入某公司于2002年1月26日发行的三年期债券为短期投资,其中,已到付息期但尚未领取的债券利息为800元。该债券按年付息,到期还本,年利率8%,票面金额共计10000元。(附件2张)借:交易性金融资产10000应收利息800贷:银行存款10500投资收益3006、2008年3月28日,企业生产车间委托外单位修理机器设备,对方开来的专用发票上注明修理费用5850元(计入本期成本费用),款项已用银行存款支付。(附单据数:2张)借:制造费用/修理费5850(需要增加会计科目510101修理费)贷:银行存款5850[资料]1、2008年3月15日,基本生产领用原材料2600元,领用低值易耗品800元(采用一次摊销法摊销)(附单据数:2张)借:生产成本—基本生产成本3400贷:原材料2600周转材料8002、2008年3月20日,提取职工福利费32000元,其中生产工人福利费用8100元,车间管理人员福利费5840元,行政管理部门福利费6200元,在建工程应负担的福利费118...

1、当您付费下载文档后,您只拥有了使用权限,并不意味着购买了版权,文档只能用于自身使用,不得用于其他商业用途(如 [转卖]进行直接盈利或[编辑后售卖]进行间接盈利)。
2、本站所有内容均由合作方或网友上传,本站不对文档的完整性、权威性及其观点立场正确性做任何保证或承诺!文档内容仅供研究参考,付费前请自行鉴别。
3、如文档内容存在违规,或者侵犯商业秘密、侵犯著作权等,请点击“违规举报”。

碎片内容

河北省会计从业资格考试--会计分录

您可能关注的文档

确认删除?
VIP
微信客服
  • 扫码咨询
会员Q群
  • 会员专属群点击这里加入QQ群
客服邮箱
回到顶部