电脑桌面
添加小米粒文库到电脑桌面
安装后可以在桌面快捷访问

七年级上册历史复习提纲答案VIP免费

七年级上册历史复习提纲答案_第1页
1/4
七年级上册历史复习提纲答案_第2页
2/4
七年级上册历史复习提纲答案_第3页
3/4
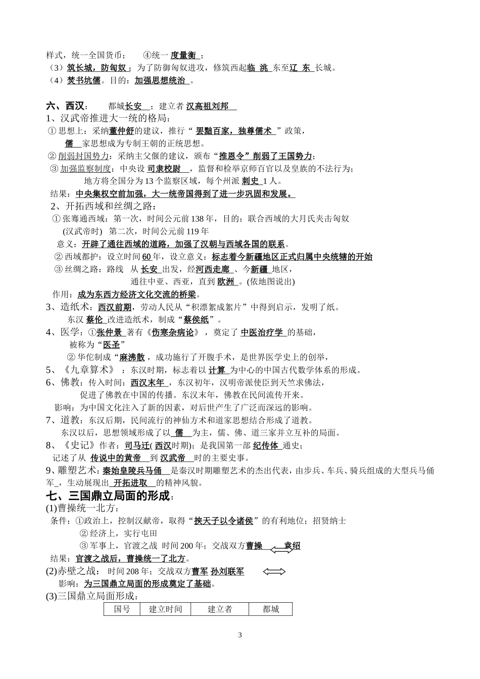
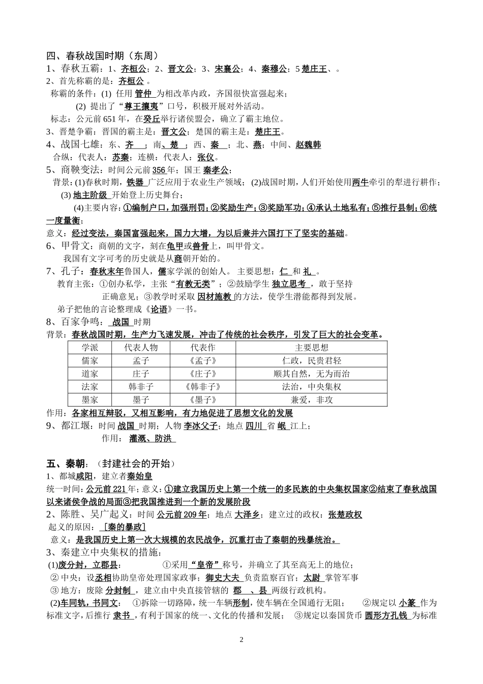
七年级上册历史复习提纲一、远古人类(我国是世界上目前发现远古人类遗址最多的国家)使用打制石器的时代被称为旧石器时代⒈元谋人人是我国境内已知最早的人类,距今约有170万年;⒉北京人,居住在北京周口店的山洞里,距今约70-20万年。体质特征:保留了猿的特征;生产工具:打制石器(能制造和使用是人和动物的根本区别);用火:懂得使用天然火;社会组织形式:过群居生活;⒊山顶洞人,居住在北京周口店龙骨山山顶部洞穴里,距今约1.8万年,样貌基本和现代人相同,掌握磨光和钻孔技术,掌握人工取火。4、火使用的意义:用火烧烤食物、照明、御寒、驱赶野兽。火的使用提高了原始人类适应自然环境的能力,促进了体质的发展和脑的进化。二、原始社会使用磨制石器的时代被称为新石器时代⒈河姆渡聚落——长江流域半坡聚落——黄河流域①都使用磨制石器。②都从事农业生产:河姆渡原始居民种植水稻;半坡原始居民,种植粟,(我国是世界最早种植水稻和粟的国家),③都过着定居生活:河姆渡原始居民住干栏式的房子,使用黑陶。;半坡原始居民住半地穴式的房子,使用彩陶。2大汶口原始居民——山东。贫富分化加剧导致阶级产生。使用磨制石器,属于新石器时代。3.黄帝建造宫室、车船、兵器、衣裳。炎帝改进农具、教人农耕、尝遍百草、发明医药,号称神农氏,是中华原始农业和医药学的创始人。后人尊称黄帝、炎帝为“人文始祖”。他们后来为争夺中原地区,又在“阪泉之野”展开大战。4.龙是多种动物的复合体,这一形象预示龙是众多部落图腾的联合体,反映出不同部落之间从战争走向联合,进而构成华夏族主体的历程。5、禅让制:通过民主推举产生部落联盟首领的办法。在尧、舜、禹的时候盛行。三、奴隶社会(夏、商、西周)1.夏朝——公元前2070年,禹建立了我国历史上第一个奴隶制国家(标志我国奴隶社会开始)。启继承禹的位置,王位世袭制代替了禅让制,“家天下”代替了“公天下”。2.商朝青铜业:司母戊鼎是我国最大的青铜器四羊方尊是我国古代的青铜器精品。3.西周的分封制。内容:周王把某地的土地和臣民授予给某个诸侯,称为“授民授疆土”由诸侯管理当地的事务诸侯的义务:治理诸侯国,保卫周王;定期到周室朝觐、纳贡、服役分封制作用:拱卫王室的作用4、西周的社会等级:天子→诸侯→卿大夫→士→平民→奴隶。5、平民阶级是农业和手工业生产部门的主要劳动者。6、统治人民的三种手段:制定严酷的刑法、组建强大的军队和礼仪教化。朝代建立时间灭亡时间都城开国君主亡国之君夏公元前2070年约公元前1600年阳城禹桀商公元前1600年公元前1046年亳,盘庚时迁都殷汤纣周西周公元前1046年公元前771年镐京周武王周幽王东周公元前770年公元前221年洛邑(yi)周平王1四、春秋战国时期(东周)1、春秋五霸:1、齐桓公;2、晋文公;3、宋襄公;4、秦穆公;5楚庄王、。2、首先称霸的是:齐桓公。称霸的条件:(1)任用管仲为相改革内政,齐国很快富强起来;(2)提出了“尊王攘夷”口号,积极开展对外活动。标志:公元前651年,在癸丘举行诸侯盟会,确立了霸主地位。3、晋楚争霸:晋国的霸主是:晋文公;楚国的霸主是:楚庄王。4、战国七雄:东、齐;南、楚;西、秦;北、燕;中间、赵魏韩合纵:代表人:苏秦;连横:代表人:张仪。5、商鞅变法:时间公元前356年;国王秦孝公;背景:(1)春秋时期,铁器广泛应用于农业生产领域;(2)战国时期,人们开始使用两牛牵引的犁进行耕作;(3)地主阶级开始登上历史舞台;(4)主要内容:①编制户口,加强刑罚;②奖励生产;③奖励军功;④承认土地私有;⑤推行县制;⑥统一度量衡;意义:经过变法,秦国富强起来,国力大增,为以后兼并六国打下了坚实的基础。6、甲骨文:商朝的文字,刻在龟甲或兽骨上,叫甲骨文。我国有文字可考的历史就是从商朝开始的。7、孔子:春秋末年鲁国人,儒家学派的创始人。主要思想:仁和礼。教育主张:①创办私学,主张“有教无类”;②鼓励学生独立思考,敢于坚持正确意见;③教学时采取因材施教的方法,使学生潜能都得到发展。弟子把他的言论整理成《论语》一书。8、百家争鸣:战国时期背景:春秋战国时期,生产力飞速发展...

1、当您付费下载文档后,您只拥有了使用权限,并不意味着购买了版权,文档只能用于自身使用,不得用于其他商业用途(如 [转卖]进行直接盈利或[编辑后售卖]进行间接盈利)。
2、本站所有内容均由合作方或网友上传,本站不对文档的完整性、权威性及其观点立场正确性做任何保证或承诺!文档内容仅供研究参考,付费前请自行鉴别。
3、如文档内容存在违规,或者侵犯商业秘密、侵犯著作权等,请点击“违规举报”。

碎片内容

七年级上册历史复习提纲答案

您可能关注的文档

确认删除?
VIP
微信客服
  • 扫码咨询
会员Q群
  • 会员专属群点击这里加入QQ群
客服邮箱
回到顶部