电脑桌面
添加小米粒文库到电脑桌面
安装后可以在桌面快捷访问

高考模拟题06VIP免费

高考模拟题06_第1页
1/6
高考模拟题06_第2页
2/6
高考模拟题06_第3页
3/6
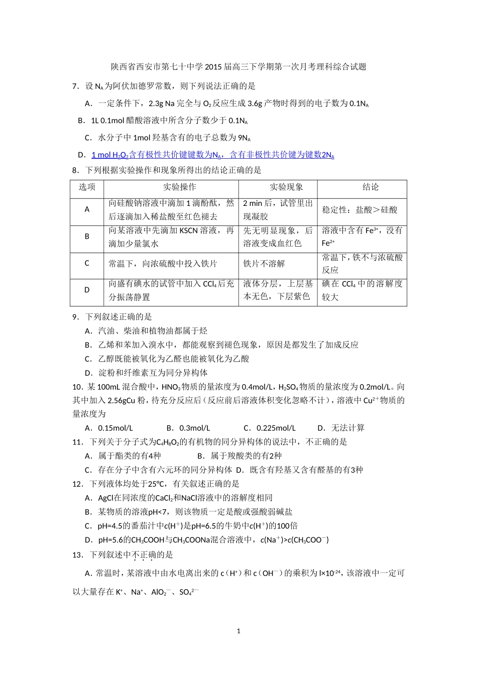
陕西省西安市第七十中学2015届高三下学期第一次月考理科综合试题7.设NA为阿伏加德罗常数,则下列说法正确的是A.一定条件下,2.3gNa完全与O2反应生成3.6g产物时得到的电子数为0.1NAB.1L0.1mol醋酸溶液中所含分子数少于0.1NAC.水分子中1mol羟基含有的电子总数为9NAD.1molH2O2含有极性共价键键数为NA,含有非极性共价键为键数2NA8.下列根据实验操作和现象所得出的结论正确的是选项实验操作实验现象结论A向硅酸钠溶液中滴加1滴酚酞,然后逐滴加入稀盐酸至红色褪去2min后,试管里出现凝胶稳定性:盐酸>硅酸B向某溶液中先滴加KSCN溶液,再滴加少量氯水先无明显现象,后溶液变成血红色溶液中含有Fe3+,没有Fe2+C常温下,向浓硫酸中投入铁片铁片不溶解常温下,铁不与浓硫酸反应D向盛有碘水的试管中加入CCl4后充分振荡静置液体分层,上层基本无色,下层紫色碘在CCl4中的溶解度较大9.下列叙述正确的是A.汽油、柴油和植物油都属于烃B.乙烯和苯加入溴水中,都能观察到褪色现象,原因是都发生了加成反应C.乙醇既能被氧化为乙醛也能被氧化为乙酸D.淀粉和纤维素互为同分异构体10.某100mL混合酸中,HNO3物质的量浓度为0.4mol/L,H2SO4物质的量浓度为0.2mol/L。向其中加入2.56gCu粉,待充分反应后(反应前后溶液体积变化忽略不计),溶液中Cu2+物质的量浓度为A.0.15mol/LB.0.3mol/LC.0.225mol/LD.无法计算11.下列关于分子式为C4H8O2的有机物的同分异构体的说法中,不正确的是A.属于酯类的有4种B.属于羧酸类的有2种C.存在分子中含有六元环的同分异构体D.既含有羟基又含有醛基的有3种12.下列液体均处于25°C,有关叙述正确的是A.AgCl在同浓度的CaCl2和NaCl溶液中的溶解度相同B.某物质的溶液pH<7,则该物质一定是酸或强酸弱碱盐C.pH=4.5的番茄汁中c(H+)是pH=6.5的牛奶中c(H+)的100倍D.pH=5.6的CH3COOH与CH3COONa混合溶液中,c(Na+)>c(CH3COO-)13.下列叙述中不正确的是A.常温时,某溶液中由水电离出来的c(H+)和c(OH—)的乘积为l×10-24,该溶液中一定可以大量存在K+、Na+、AlO2—、SO42—1B.1molNa2O和Na2O2混合物中含有的阴、阳离子总数是3NAC.在中和滴定实验中,既可用标准溶液滴定待测液,也可用待测液滴定标准溶液D.某一反应体系中的物质有:HC1、SnCl2、H2SnCl6、As、H3AsO3、H2O。已知As是产物之一,则该反应配平后H2O的化学计量数为6一)必考题(11题,共129分)26.(15分)苯甲酸乙酯(C9H10O2)别名为安息香酸乙酯。它是一种无色透明液体,不溶于水,稍有水果气味,用于配制香水香精和人造精油,大量用于食品工业中,也可用作有机合成中间体,溶剂等。其制备方法为:COOH+CH3CH2OHCOOCH2CH3+H2O已知:名称相对分子质量颜色,状态沸点(℃)密度(g·cm-3)苯甲酸*122无色片状晶体2491.2659苯甲酸乙酯150无色澄清液体212.61.05乙醇46无色澄清液体78.30.7893环己烷84无色澄清液体80.80.7318*苯甲酸在100℃会迅速升华。实验步骤如下:①在圆底烧瓶中加入12.20g苯甲酸,25mL95%的乙醇(过量),20mL环己烷以及4mL浓硫酸,混合均匀并加入沸石,按右图所示装好仪器,控制温度在65~70℃加热回流2h。利用分水器不断分离除去反应生成的水,回流环己烷和乙醇。②反应结束,打开旋塞放出分水器中液体后,关闭旋塞,继续加热,至分水器中收集到的液体不再明显增加,停止加热。③将烧瓶内反应液倒入盛有适量水的烧杯中,分批加入Na2CO3至溶液至呈中性。用分液漏斗分出有机层,水层用25mL乙醚萃取分液,然后合并至有机层,加入氯化钙,静置,过滤,对滤液进行蒸馏,低温蒸出乙醚和环己烷后,继续升温,接收210~213℃的馏分。④检验合格,测得产品体积为12.86mL。回答下列问题:(1)在该实验中,圆底烧瓶的容积最适合的是(填入正确选项前的字母)。A.25mLB.50mLC.100mLD.250mL(2)步骤①中使用分水器不断分离除去水的目的是。(3)步骤②中应控制馏分的温度在。A.65~70℃B.78~80℃C.85~90℃D.215~220℃(4)步骤③加入Na2CO3的作用是;若Na2CO3加入不足,在之后蒸馏时,蒸馏烧瓶中可见到白烟生成,产生该现象的原因是2浓硫酸1112345678911023456789110电...

1、当您付费下载文档后,您只拥有了使用权限,并不意味着购买了版权,文档只能用于自身使用,不得用于其他商业用途(如 [转卖]进行直接盈利或[编辑后售卖]进行间接盈利)。
2、本站所有内容均由合作方或网友上传,本站不对文档的完整性、权威性及其观点立场正确性做任何保证或承诺!文档内容仅供研究参考,付费前请自行鉴别。
3、如文档内容存在违规,或者侵犯商业秘密、侵犯著作权等,请点击“违规举报”。

碎片内容

高考模拟题06

您可能关注的文档

确认删除?
VIP
微信客服
  • 扫码咨询
会员Q群
  • 会员专属群点击这里加入QQ群
客服邮箱
回到顶部