电脑桌面
添加小米粒文库到电脑桌面
安装后可以在桌面快捷访问

中考数学复习视图与投影VIP免费

中考数学复习视图与投影_第1页
1/4
中考数学复习视图与投影_第2页
2/4
中考数学复习视图与投影_第3页
3/4
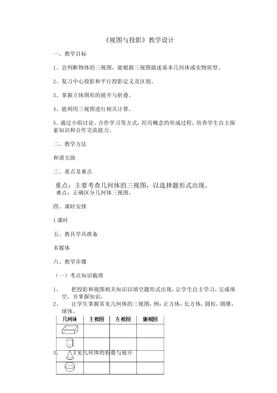
《视图与投影》教学设计一、教学目标1、会判断物体的三视图,能根据三视图描述基本几何体或实物原型。2、复习中心投影和平行投影定义及区别。3、掌握立体图形的展开与折叠。4、能利用三视图进行相关计算。5、通过小组讨论、合作学习等方式,经历概念的形成过程,培养学生自主探索知识和合作交流能力。二、教学方法和谐互助三、重点及难点重点:主要考查几何体的三视图,以选择题形式出现。难点:正确区分几何体三视图。四、课时安排1课时五、教具学具准备多媒体六、教学步骤(一)考点知识梳理1、把投影和视图相关知识以填空题形式出现,让学生自主学习,完成填空,并掌握知识。2、让学生掌握常见几何体的三视图,例:正方体,长方体,圆柱,圆锥,球体。3、常见几何体的折叠与展开以表格形式填写圆柱、圆锥、三棱柱展开图。师友合作找到正方体展开图的类型。(二)中考典例精析(三)考点训练4.(2016年龙东)如图,由5块完全相同的小正方体所搭成的几何体的俯视图,小正方形中的数字表示在该位置小正方体的个数,其主视图是()113ABCD5.同一时刻,物体的高与影子长成比例,某一时刻,高1.6m的人影长是1.2m,一电线杆影长为9m,则电线杆的高为m.三、解答题(共12分)22.(12分)如图是一个几何体的三视图.(单位:cm)(1)写出这个几何体的名称;(2)根据图中所示数据计算这个几何体的表面积;(3)如果一只蚂蚁要从这个几何体中的点B出发,沿表面爬到AC的中点D,请你求出这个线路的最短路程.(四)、小结今天有什么收获?3.(2015年龙东)由几个相同的小正方体搭成的一个几何体如图所示,这个几何体的主视图是()(五)作业中考123《视图与投影》板书设计视图与投影一、考点知识梳理二、中考典例精析三、考点训练

1、当您付费下载文档后,您只拥有了使用权限,并不意味着购买了版权,文档只能用于自身使用,不得用于其他商业用途(如 [转卖]进行直接盈利或[编辑后售卖]进行间接盈利)。
2、本站所有内容均由合作方或网友上传,本站不对文档的完整性、权威性及其观点立场正确性做任何保证或承诺!文档内容仅供研究参考,付费前请自行鉴别。
3、如文档内容存在违规,或者侵犯商业秘密、侵犯著作权等,请点击“违规举报”。

碎片内容

中考数学复习视图与投影

您可能关注的文档

精品中小学文档+ 关注
实名认证
内容提供者

精品资料,值得下载

相关文档

确认删除?
VIP
微信客服
  • 扫码咨询
会员Q群
  • 会员专属群点击这里加入QQ群
客服邮箱
回到顶部