电脑桌面
添加小米粒文库到电脑桌面
安装后可以在桌面快捷访问

小升初数学模拟试题带参考答案VIP免费

小升初数学模拟试题带参考答案_第1页
1/10
小升初数学模拟试题带参考答案_第2页
2/10
小升初数学模拟试题带参考答案_第3页
3/10
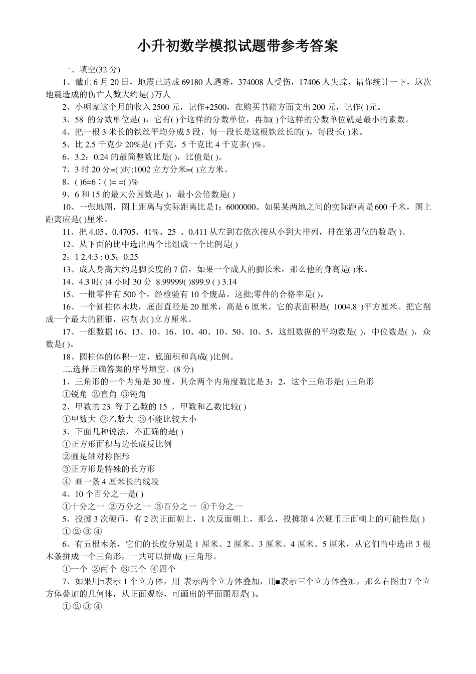
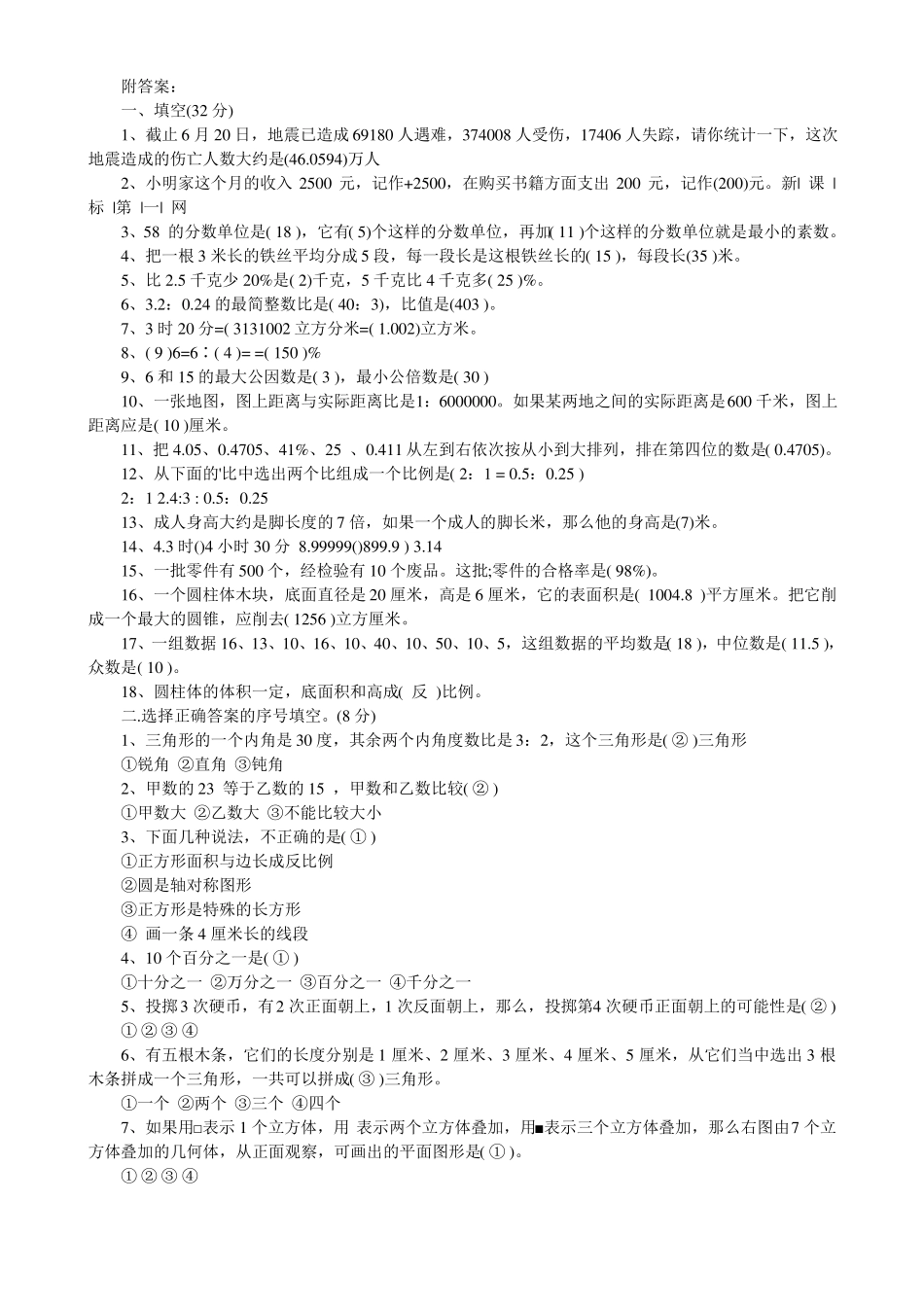
小升初数学模拟试题带参考答案一、填空(32分)1、截止6月20日,地震已造成69180人遇难,374008人受伤,17406人失踪,请你统计一下,这次地震造成的伤亡人数大约是()万人2、小明家这个月的收入2500元,记作+2500,在购买书籍方面支出200元,记作()元。3、58的分数单位是(),它有()个这样的分数单位,再加()个这样的分数单位就是最小的素数。4、把一根3米长的铁丝平均分成5段,每一段长是这根铁丝长的(),每段长()米。5、比2.5千克少20%是()千克,5千克比4千克多()%。6、3.2:0.24的最简整数比是(),比值是()。7、3时20分=()时;1002立方分米=()立方米。8、()6=6∶()==()%9、6和15的最大公因数是(),最小公倍数是()10、一张地图,图上距离与实际距离比是1:6000000。如果某两地之间的实际距离是600千米,图上距离应是()厘米。11、把4.05、0.4705、41%、25、0.411从左到右依次按从小到大排列,排在第四位的数是()。12、从下面的比中选出两个比组成一个比例是()2:12.4:3:0.5:0.2513、成人身高大约是脚长度的7倍,如果一个成人的脚长米,那么他的身高是()米。14、4.3时()4小时30分8.99999()899.9()3.1415、一批零件有500个,经检验有10个废品。这批;零件的合格率是()。16、一个圆柱体木块,底面直径是20厘米,高是6厘米,它的表面积是(1004.8)平方厘米。把它削成一个最大的圆锥,应削去()立方厘米。17、一组数据16、13、10、16、10、40、10、50、10、5,这组数据的平均数是(),中位数是(),众数是()。18、圆柱体的体积一定,底面积和高成()比例。二.选择正确答案的序号填空。(8分)1、三角形的一个内角是30度,其余两个内角度数比是3:2,这个三角形是()三角形①锐角②直角③钝角2、甲数的23等于乙数的15,甲数和乙数比较()①甲数大②乙数大③不能比较大小3、下面几种说法,不正确的是()①正方形面积与边长成反比例②圆是轴对称图形③正方形是特殊的长方形④画一条4厘米长的线段4、10个百分之一是()①十分之一②万分之一③百分之一④千分之一5、投掷3次硬币,有2次正面朝上,1次反面朝上,那么,投掷第4次硬币正面朝上的可能性是()①②③④6、有五根木条,它们的长度分别是1厘米、2厘米、3厘米、4厘米、5厘米,从它们当中选出3根木条拼成一个三角形,一共可以拼成()三角形。①一个②两个③三个④四个7、如果用□表示1个立方体,用表示两个立方体叠加,用■表示三个立方体叠加,那么右图由7个立方体叠加的几何体,从正面观察,可画出的平面图形是()。①②③④8、涂色部分的面积大约占圆面积的()①40%②25%③12.5%④90%四、计算(20分)1、直接写得数。(4分)0.2=1.7-0.25-75%=320.25=5.210%=5-14=2.5+14=(57-16)42=0.254=2、用递等式计算,能简算的要简算。(12分)①5-5+②15.5+5871103③1.320%+7.720%④(45+14)13+70%⑤89[34―(716―14)]⑥+83、求未知数x(4分)49+40%=8965:x=14:4五、操作题(下面每个小正方形面积是1平方厘米)(10分)1、以人民公园为观测点,量一量,填一填,画一画。(1)市政府在人民公园()面()米处;(2)汽车站在人民公园()偏()()方向()处;(3)在人民公园南偏西60方向2000米处,请在图中表示出少年宫的位置。2、⑴、用数对表示B的位置,把图①按2:1的比放大。⑵、把图①绕B点逆时针旋转90度。⑶、在A点南偏东45方向画一个直径4厘米的圆。六、解答下列应用题(30分)1、一套衣服56元,裤子的价钱是上衣的60%。上衣和裤子各多少元?(4分)2、一种牛奶每袋1.5元,小华家五月份每天预订1袋牛奶,按批发价,共付40.3元。这样每袋比零售价便宜多少元?(4分)3、一个圆锥形零件,底面半径3厘米,高10厘米。每立方厘米铁块约重8克,这个零件重多少克?(4分)4、李师傅家安装的分时电表,收费标准如下表。(6分)时段峰时(8∶0021∶00)谷时(21∶00次日8∶00)每千瓦时/元0.50.3李师傅家七月份用电量是450千瓦时,谷时用电量是峰时用电量的150%,该月的电费应付多少元?5、小明和爸爸、妈妈在7月5日从南京出发,7日到10日在北京旅游,7月11日返回南京。(12分)表一交通工具票价说明火车(硬卧)450元身高1.1m1.4m的儿童乘坐火车时享受半价票飞机(普通舱)1500元已满2周岁未满12周岁的儿童乘坐飞机时享受...

1、当您付费下载文档后,您只拥有了使用权限,并不意味着购买了版权,文档只能用于自身使用,不得用于其他商业用途(如 [转卖]进行直接盈利或[编辑后售卖]进行间接盈利)。
2、本站所有内容均由合作方或网友上传,本站不对文档的完整性、权威性及其观点立场正确性做任何保证或承诺!文档内容仅供研究参考,付费前请自行鉴别。
3、如文档内容存在违规,或者侵犯商业秘密、侵犯著作权等,请点击“违规举报”。

碎片内容

小升初数学模拟试题带参考答案

您可能关注的文档

确认删除?
VIP
微信客服
  • 扫码咨询
会员Q群
  • 会员专属群点击这里加入QQ群
客服邮箱
回到顶部