电脑桌面
添加小米粒文库到电脑桌面
安装后可以在桌面快捷访问

2014-2015考试(高二)VIP免费

2014-2015考试(高二)_第1页
1/11
2014-2015考试(高二)_第2页
2/11
2014-2015考试(高二)_第3页
3/11
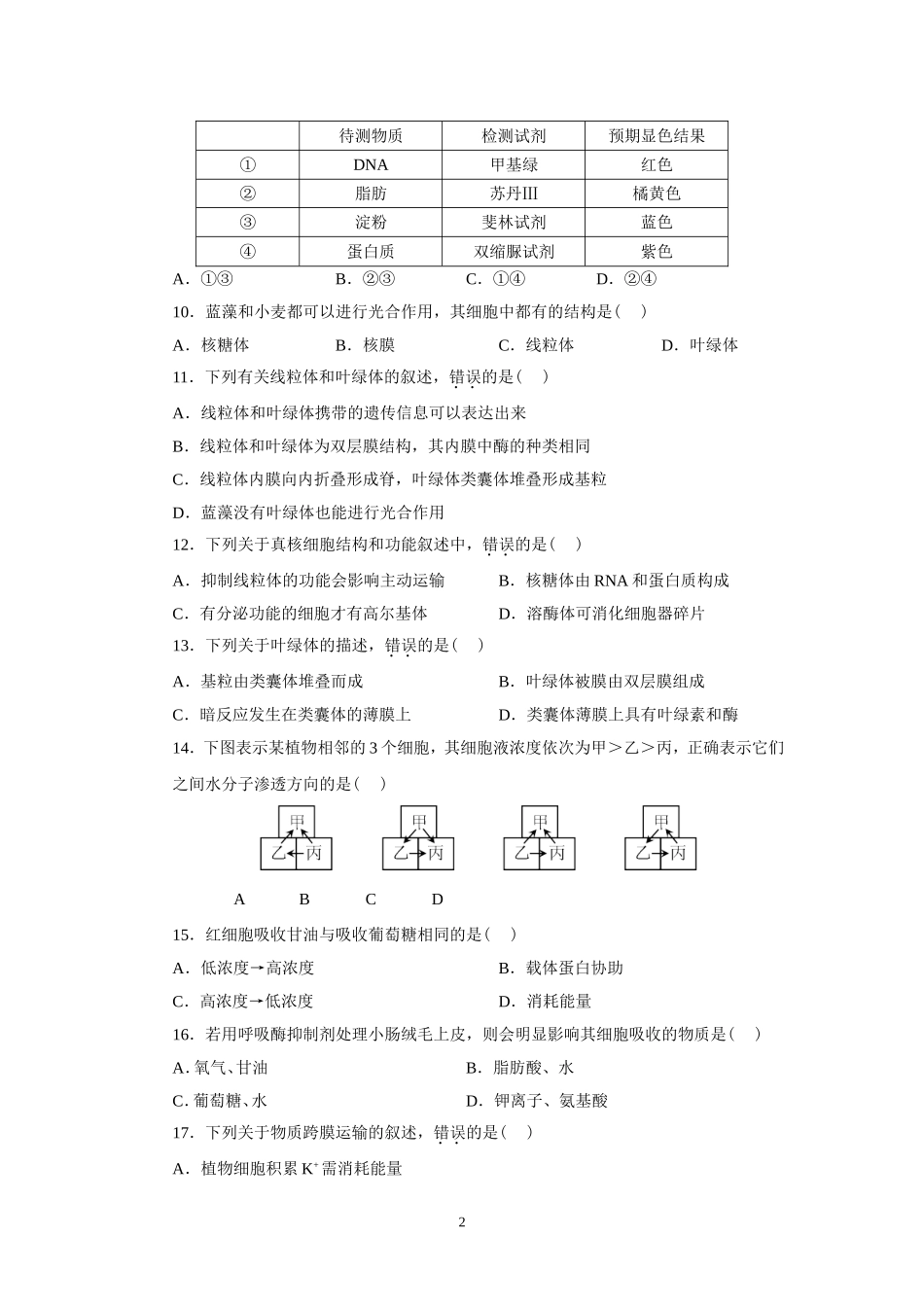
白银九中2014-2015学年度第一学期期中考试高二生物试卷(考试时间:100分钟满分:100分)第Ⅰ卷选择题(共50分)一、选择题:(每题只有一个选项最符合题意;每小题2分,共50分。)1.一棵杨树的结构层次为()A.细胞→器官→组织→系统→个体B.细胞→组织→器官→系统→个体C.细胞→组织→器官→个体D.细胞→器官→系统→个体2.与真核细胞相比,原核细胞最主要的特点是()A.没有DNAB.没有核糖体C.没有细胞壁、细胞膜、细胞质D.没有由核膜包围的成形细胞核3.构成人体的细胞,根据其形态结构和功能上的差异,可以分为600多种不同的类型,其原因是()A.细胞分裂的结果B.细胞生长的结果C.细胞分化的结果D.细胞内遗传物质不同4.下列有机化合物中,只含有C、H、O三种元素的是()A.氨基酸B.核苷酸C.脱氧核糖D.磷脂5.谷氨酸的R基为—C3H5O2,在一个谷氨酸分子中,含有碳和氧的原子数分别是()A.4,4B.5,4C.4,5D.5,56.一个由n条肽链组成的蛋白质分子共有m个氨基酸,该蛋白质分子完全水解共需水分子()A.n个B.m个C.(m+n)个D.(m-n)个7.下列关于生物膜结构和功能的叙述,正确的是()A.肌细胞的细胞膜上有协助葡萄糖膜运输的载体B.细胞膜上的受体是细胞间信息交流所必需的结构C.线粒体内膜上只分布着合成ATP的酶D.核膜上的核孔可以让蛋白质和RNA自由进出8.脂质不具有的生物学功能是()A.构成生物膜B.调节生命活动C.储存能量D.携带遗传信息9.对下表中所列待测物质的检测,所选用的试剂及预期结果都正确的是()1待测物质检测试剂预期显色结果①DNA甲基绿红色②脂肪苏丹Ⅲ橘黄色③淀粉斐林试剂蓝色④蛋白质双缩脲试剂紫色A.①③B.②③C.①④D.②④10.蓝藻和小麦都可以进行光合作用,其细胞中都有的结构是()A.核糖体B.核膜C.线粒体D.叶绿体11.下列有关线粒体和叶绿体的叙述,错误的是()A.线粒体和叶绿体携带的遗传信息可以表达出来B.线粒体和叶绿体为双层膜结构,其内膜中酶的种类相同C.线粒体内膜向内折叠形成脊,叶绿体类囊体堆叠形成基粒D.蓝藻没有叶绿体也能进行光合作用12.下列关于真核细胞结构和功能叙述中,错误的是()A.抑制线粒体的功能会影响主动运输B.核糖体由RNA和蛋白质构成C.有分泌功能的细胞才有高尔基体D.溶酶体可消化细胞器碎片13.下列关于叶绿体的描述,错误的是()A.基粒由类囊体堆叠而成B.叶绿体被膜由双层膜组成C.暗反应发生在类囊体的薄膜上D.类囊体薄膜上具有叶绿素和酶14.下图表示某植物相邻的3个细胞,其细胞液浓度依次为甲>乙>丙,正确表示它们之间水分子渗透方向的是()ABCD15.红细胞吸收甘油与吸收葡萄糖相同的是()A.低浓度→高浓度B.载体蛋白协助C.高浓度→低浓度D.消耗能量16.若用呼吸酶抑制剂处理小肠绒毛上皮,则会明显影响其细胞吸收的物质是()A.氧气、甘油B.脂肪酸、水C.葡萄糖、水D.钾离子、氨基酸17.下列关于物质跨膜运输的叙述,错误的是()A.植物细胞积累K+需消耗能量2B.细胞对离子的吸收具有选择性C.海水中的海藻细胞可通过积累溶质防止质壁分离D.液泡中积累大量离子,故液泡膜不具有选择透过性18.叶绿体是植物进行光合作用的场所。下列关于叶绿体结构与功能的叙述,正确的是()A.叶绿体中的色素主要分布在类囊体腔内B.H2O在光下分解为[H]和O2的过程发生在基质中C.CO2的固定过程发生在类囊体薄膜上D.光合作用的产物——淀粉是在基质中合成的19.下列有关ATP的叙述中,不正确的是()A.生物体内ATP与ADP之间时刻发生相互转化B.骨骼肌剧烈运动时收缩所需要的能量直接来自ATPC.动植物形成ATP的途径分别是细胞呼吸和光合作用D.ATP中含有的元素是C、H、O、N、P20.让实验动物小白鼠吸入混有18O2的空气,该小白鼠体内最先出现含18O的化合物是()A.CO2B.H2OC.C2H5OHD.C3H6O321.下列关于叶肉细胞能量代谢的叙述中,正确的是()A.适宜光照下,叶绿体和线粒体合成ATP都需要O2B.只要提供O2,线粒体就能为叶绿体提供CO2和ATPC.无光条件下,线粒体和叶绿体都产生ATPD.叶绿体和线粒体都有ATP合成酶,都能发生氧化还原反应22.在其他条件适宜的情况下,在供试植物正常进行光合作用...

1、当您付费下载文档后,您只拥有了使用权限,并不意味着购买了版权,文档只能用于自身使用,不得用于其他商业用途(如 [转卖]进行直接盈利或[编辑后售卖]进行间接盈利)。
2、本站所有内容均由合作方或网友上传,本站不对文档的完整性、权威性及其观点立场正确性做任何保证或承诺!文档内容仅供研究参考,付费前请自行鉴别。
3、如文档内容存在违规,或者侵犯商业秘密、侵犯著作权等,请点击“违规举报”。

碎片内容

2014-2015考试(高二)

您可能关注的文档

确认删除?
VIP
微信客服
  • 扫码咨询
会员Q群
  • 会员专属群点击这里加入QQ群
客服邮箱
回到顶部