电脑桌面
添加小米粒文库到电脑桌面
安装后可以在桌面快捷访问

电压骤降解决方案(AVC动态电压调节器)VIP免费

电压骤降解决方案(AVC动态电压调节器)_第1页
1/7
电压骤降解决方案(AVC动态电压调节器)_第2页
2/7
电压骤降解决方案(AVC动态电压调节器)_第3页
3/7
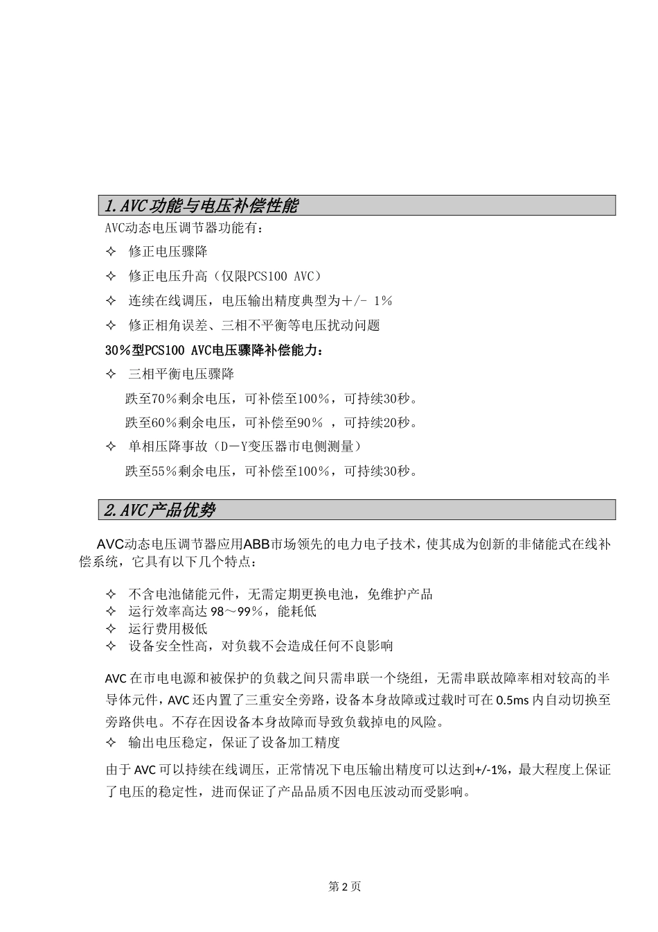
电压骤降解决方案AVC动态电压调节器第1页1.AVC功能与电压补偿性能AVC动态电压调节器功能有:修正电压骤降修正电压升高(仅限PCS100AVC)连续在线调压,电压输出精度典型为+/-1%修正相角误差、三相不平衡等电压扰动问题30%型PCS100AVC电压骤降补偿能力:三相平衡电压骤降跌至70%剩余电压,可补偿至100%,可持续30秒。跌至60%剩余电压,可补偿至90%,可持续20秒。单相压降事故(D-Y变压器市电侧测量)跌至55%剩余电压,可补偿至100%,可持续30秒。2.AVC产品优势AVC动态电压调节器应用ABB市场领先的电力电子技术,使其成为创新的非储能式在线补偿系统,它具有以下几个特点:不含电池储能元件,无需定期更换电池,免维护产品运行效率高达98~99%,能耗低运行费用极低设备安全性高,对负载不会造成任何不良影响AVC在市电电源和被保护的负载之间只需串联一个绕组,无需串联故障率相对较高的半导体元件,AVC还内置了三重安全旁路,设备本身故障或过载时可在0.5ms内自动切换至旁路供电。不存在因设备本身故障而导致负载掉电的风险。输出电压稳定,保证了设备加工精度由于AVC可以持续在线调压,正常情况下电压输出精度可以达到+/-1%,最大程度上保证了电压的稳定性,进而保证了产品品质不因电压波动而受影响。第2页3.AVC产品原理如下单线图所示,AVC主要由一个电压源逆变器、旁路和串联在供电电网和负载之间的注入变压器组成。AVC不需要储能元件,因为它能从电网中吸取所需的额外能量用于补偿骤降的电压。AVC会持续监测输入侧电源电压,一旦它偏离额定电压水平,AVC会通过IGBT逆变器和串联的注入变压器迅速注入一个适当的补偿电压。AVC应用DSP处理器(数字信号控制),从监测到电压骤降到开始补偿的时间不足0.25ms(毫秒),在10ms(半个周波)之内即可完成整个补偿过程,使被保护的设备完全不受电压骤降的影响。PCS100AVC单线图4.维修旁路(可选)为了能够在不停电情况下可对AVC进行维修,建议配置一套外置的维修旁路,系统单线图如下(虚线区为外置式维修旁路):第3页故障保险旁路市电负载电压源逆变器注入变压器3相补偿电压配电变压器3相市电电压3相负载侧电压AVC与旁路系统单线图备注:旁路柜不在ABB供货范围之内5.AVC尺寸AVC尺寸和旁路柜尺寸如下图所示:一、40KVAAVC:第4页40kVAAVC和旁路柜布局图(旁路柜尺寸和AVC接近,具体数据待定)二、400KVAAVC:由于此AVC输出需分4路出线,故需要配置一套配电柜。若需维护旁路,则旁路可与配电系统做成一个柜体。第5页AVC柜尺寸W600×D700×H900mm维护旁路柜AVC柜第6页AVC柜尺寸W809×D804×H2154mm旁路柜尺寸W800×D800×H2200mm旁路和配电柜AVC柜6.AVC旁路与配电单线图7.安装地点与环境要求安装地点位于车间现场环境要求无粉尘,无水滴环境(标准机柜防护等级为IP20)。环境湿度<95%,无凝结。最高正常工作环境温度为40℃,40℃以上每升高1℃降载2%,最高不超过50℃。第7页

1、当您付费下载文档后,您只拥有了使用权限,并不意味着购买了版权,文档只能用于自身使用,不得用于其他商业用途(如 [转卖]进行直接盈利或[编辑后售卖]进行间接盈利)。
2、本站所有内容均由合作方或网友上传,本站不对文档的完整性、权威性及其观点立场正确性做任何保证或承诺!文档内容仅供研究参考,付费前请自行鉴别。
3、如文档内容存在违规,或者侵犯商业秘密、侵犯著作权等,请点击“违规举报”。

碎片内容

电压骤降解决方案(AVC动态电压调节器)

您可能关注的文档

黄金阁书苑+ 关注
实名认证
内容提供者

热爱教学事业,对互联网知识分享很感兴趣

相关文档

确认删除?
VIP
微信客服
  • 扫码咨询
会员Q群
  • 会员专属群点击这里加入QQ群
客服邮箱
回到顶部