电脑桌面
添加小米粒文库到电脑桌面
安装后可以在桌面快捷访问

学年度新人教版小学四年级数学上册期末试题及答案VIP专享VIP免费

学年度新人教版小学四年级数学上册期末试题及答案_第1页
1/4
学年度新人教版小学四年级数学上册期末试题及答案_第2页
2/4
学年度新人教版小学四年级数学上册期末试题及答案_第3页
3/4
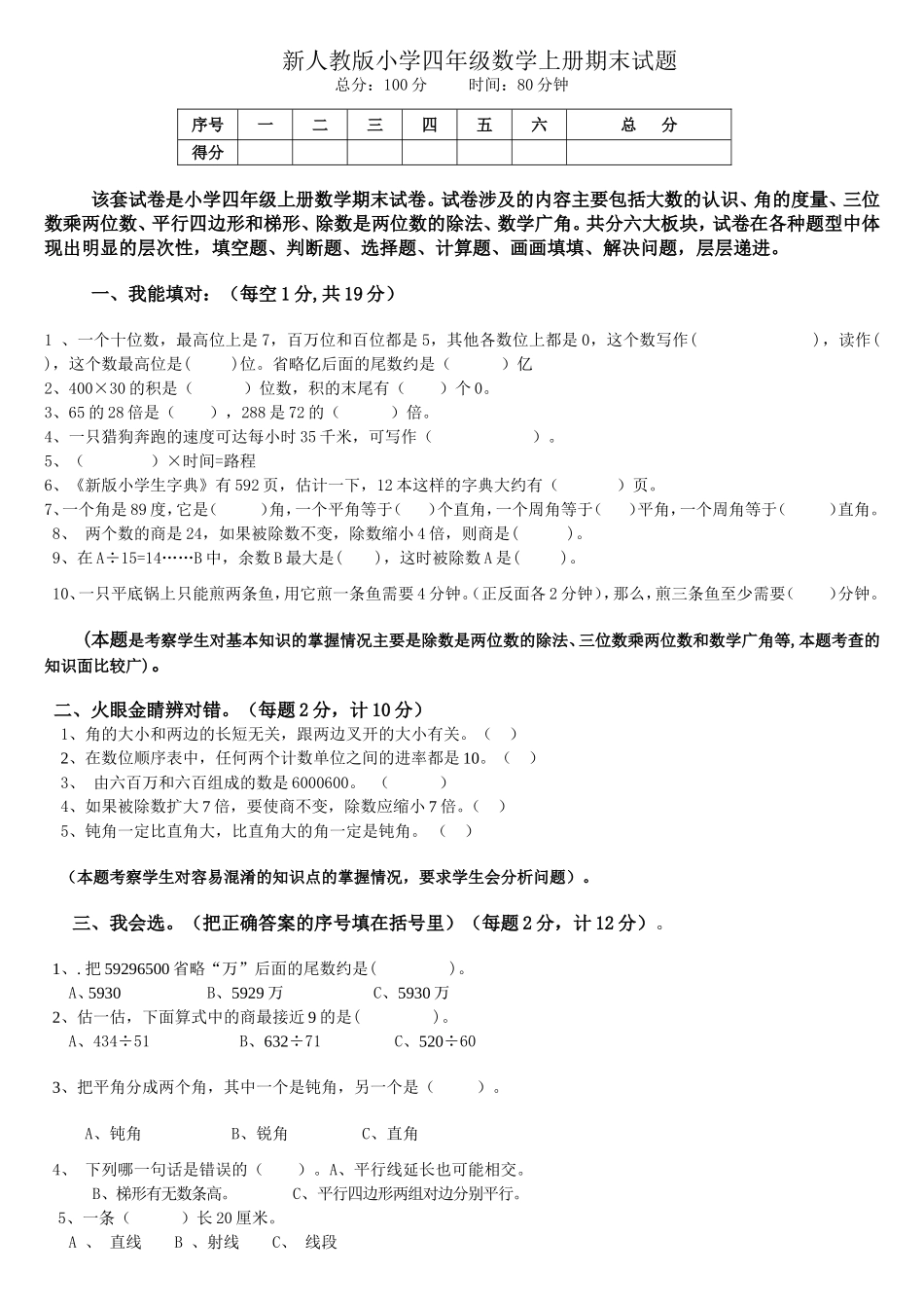
新人教版小学四年级数学上册期末试题总分:100分时间:80分钟序号一二三四五六总分得分该套试卷是小学四年级上册数学期末试卷。试卷涉及的内容主要包括大数的认识、角的度量、三位数乘两位数、平行四边形和梯形、除数是两位数的除法、数学广角。共分六大板块,试卷在各种题型中体现出明显的层次性,填空题、判断题、选择题、计算题、画画填填、解决问题,层层递进。一、我能填对:(每空1分,共19分)1、一个十位数,最高位上是7,百万位和百位都是5,其他各数位上都是0,这个数写作(),读作(),这个数最高位是()位。省略亿后面的尾数约是()亿2、400×30的积是()位数,积的末尾有()个0。3、65的28倍是(),288是72的()倍。4、一只猎狗奔跑的速度可达每小时35千米,可写作()。5、()×时间=路程6、《新版小学生字典》有592页,估计一下,12本这样的字典大约有()页。7、一个角是89度,它是()角,一个平角等于()个直角,一个周角等于()平角,一个周角等于()直角。8、两个数的商是24,如果被除数不变,除数缩小4倍,则商是()。9、在A÷15=14……B中,余数B最大是(),这时被除数A是()。10、一只平底锅上只能煎两条鱼,用它煎一条鱼需要4分钟。(正反面各2分钟),那么,煎三条鱼至少需要()分钟。(本题是考察学生对基本知识的掌握情况主要是除数是两位数的除法、三位数乘两位数和数学广角等,本题考查的知识面比较广)。二、火眼金睛辨对错。(每题2分,计10分)1、角的大小和两边的长短无关,跟两边叉开的大小有关。()2、在数位顺序表中,任何两个计数单位之间的进率都是10。()3、由六百万和六百组成的数是6000600。()4、如果被除数扩大7倍,要使商不变,除数应缩小7倍。()5、钝角一定比直角大,比直角大的角一定是钝角。()(本题考察学生对容易混淆的知识点的掌握情况,要求学生会分析问题)。三、我会选。(把正确答案的序号填在括号里)(每题2分,计12分)。1、.把59296500省略“万”后面的尾数约是()。A、5930B、5929万C、5930万2、估一估,下面算式中的商最接近9的是()。A、434÷51B、632÷71C、520÷603、把平角分成两个角,其中一个是钝角,另一个是()。A、钝角B、锐角C、直角4、下列哪一句话是错误的()。A、平行线延长也可能相交。B、梯形有无数条高。C、平行四边形两组对边分别平行。5、一条()长20厘米。A、直线B、射线C、线段6、过直线外一点画已知直线的垂线,可以画()条。A、一条B、两条C、无数条(选择题让学生学会知识的灵活运用,增强动脑思考能力)。四、我的计算最认真。(计27分)1、直接写得数(每题1分,计9分)600×80=24×300=960÷60=0÷32=540÷6=18×50=695×71≈6294÷71≈479÷81≈2、列竖式计算。(每题2分,计12分)140×45=208×35=240×38=782÷78=7200÷600=485÷64=3、脱式计算。(每题3分,计6分)224÷56+256203×(86-16)(第一题考察学生的口算能力。目的在于考察学生的口算准确率、口算速度。都比较容易,这对稳定学生的心态有较好的作用。第2题是列竖式计算。考察学生能列竖式对三位数乘两位数、除数是两位数除法的计算。第3题是脱式计算,主要考查学生的运算顺序以及计算的准确性。)五、画一画,算一算。(每题2分,共8分)1、过O点画射线AB的平行线。2.用量角器画一个105º的角。再过O点画射线AC的垂线。4.画出平行四边形底边上的高。3、已知∠1=43°∠2=()∠3=()。(通过画垂线、平行线和平行四边形的高,考察学生对垂线和平行线的画法,求角的度数,主要考察学生对直角和平角的应用。检测了学生动手操作能力、空间想象力和计算能力。)六、解决问题我最棒。(每题4分,共24分)(本题主要考察了学生解决生活中遇到的数学问题的能力,使学生养成仔细读题和认真计算的习惯。培养学生动手操作能力和结合实际解决问题的能力。并考察了学生的计算能力和认真的学习态度。)OACB●●底1、水果店李大伯带2000元钱去批发市场买苹果,买了25箱,还剩150元。每箱苹果的批发价是多少元?2、学校四年级男、女生人数相同,他们要参加体育会操表演,男生每排30人,排了14排。女生每排35人,可以排几排...

1、当您付费下载文档后,您只拥有了使用权限,并不意味着购买了版权,文档只能用于自身使用,不得用于其他商业用途(如 [转卖]进行直接盈利或[编辑后售卖]进行间接盈利)。
2、本站所有内容均由合作方或网友上传,本站不对文档的完整性、权威性及其观点立场正确性做任何保证或承诺!文档内容仅供研究参考,付费前请自行鉴别。
3、如文档内容存在违规,或者侵犯商业秘密、侵犯著作权等,请点击“违规举报”。

碎片内容

学年度新人教版小学四年级数学上册期末试题及答案

您可能关注的文档

确认删除?
VIP
微信客服
  • 扫码咨询
会员Q群
  • 会员专属群点击这里加入QQ群
客服邮箱
回到顶部