电脑桌面
添加小米粒文库到电脑桌面
安装后可以在桌面快捷访问

内蒙古赤峰二中高中数学 1.1.1任意角(1)教案 新人教B版必修4VIP免费

内蒙古赤峰二中高中数学 1.1.1任意角(1)教案 新人教B版必修4_第1页
1/5
内蒙古赤峰二中高中数学 1.1.1任意角(1)教案 新人教B版必修4_第2页
2/5
内蒙古赤峰二中高中数学 1.1.1任意角(1)教案 新人教B版必修4_第3页
3/5
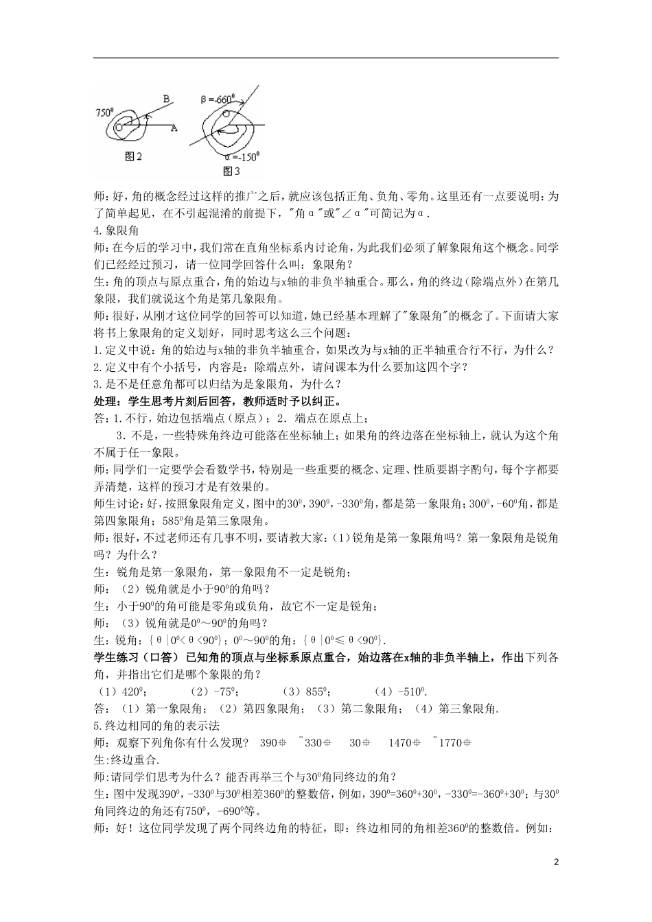
1.1.1任意角(1)教学目标:要求学生掌握用"旋转"定义角的概念,理解任意角的概念,学会在平面内建立适当的坐标系来讨论角;并进而理解"正角""负角""象限角""终边相同的角"的含义。教学重点:理解"正角""负角""象限角""终边相同的角"的含义教学难点:"旋转"定义角课标要求:了解任意角的概念教学过程:一、引入同学们在初中时,曾初步接触过三角函数,那时的运用仅限于计算一些特殊的三角函数值、研究一些三角形中简单的边角关系等。三角函数也是高中数学的一个重要内容,在今后的学习中大家会发现三角学有着极其丰富的内容,它能够简单地解决许多数学问题,在中学数学中有着非常广泛的应用。二、新课1.回忆:初中是任何定义角的?(从一个点出发引出的两条射线构成的几何图形)这种概念的优点是形象、直观、容易理解,但它的弊端在于"狭隘"师:初中时,我们已学习了0○~360○角的概念,它是如何定义的呢?生:角可以看成平面内一条射线绕着端点从一个位置旋转到另一个位置所成的图形。师:如图1,一条射线由原来的位置OA,绕着它的端点O按逆时针方向旋转到终止位置OB,就形成角α。旋转开始时的射线OA叫做角的始边,OB叫终边,射线的端点O叫做叫α的顶点。师:在体操比赛中我们经常听到这样的术语:"转体720o"(即转体2周),"转体1080o"(即转体3周);再如时钟快了5分钟,现要校正,需将分针怎样旋转?如果慢了5分钟,又该如何校正?生:逆时针旋转300;顺时针旋转300.师:(1)用扳手拧螺母;(2)跳水运动员身体旋转.说明旋转第二周、第三周……,则形成了更大范围内的角,这些角显然超出了我们已有的认识范围。本节课将在已掌握~角的范围基础上,重新给出角的定义,并研究这些角的分类及记法.2.角的概念的推广:(1)定义:一条射线OA由原来的位置OA,绕着它的端点O按一定方向旋转到另一位置OB,就形成了角α。其中射线OA叫角α的始边,射线OB叫角α的终边,O叫角α的顶点。3.正角、负角、零角概念师:为了区别起见,我们把按逆时针方向旋转所形成的角叫正角,如图2中的角为正角,它等于300与7500;我们把按逆时针方向旋转所形成的角叫正角,那么同学们猜猜看,负角怎么规定呢?零角呢?生:按顺时针方向旋转所形成的角叫负角,如果一条射线没有作任何旋转,我们称它形成了一个零角。师:如图3,以OA为始边的角α=-1500,β=-6600。特别地,当一条射线没有作任何旋转时,我们也认为这是形成了一个角,并把这个角称为零角。1师:好,角的概念经过这样的推广之后,就应该包括正角、负角、零角。这里还有一点要说明:为了简单起见,在不引起混淆的前提下,"角α"或"∠α"可简记为α.4.象限角师:在今后的学习中,我们常在直角坐标系内讨论角,为此我们必须了解象限角这个概念。同学们已经经过预习,请一位同学回答什么叫:象限角?生:角的顶点与原点重合,角的始边与x轴的非负半轴重合。那么,角的终边(除端点外)在第几象限,我们就说这个角是第几象限角。师:很好,从刚才这位同学的回答可以知道,她已经基本理解了"象限角"的概念了。下面请大家将书上象限角的定义划好,同时思考这么三个问题:1.定义中说:角的始边与x轴的非负半轴重合,如果改为与x轴的正半轴重合行不行,为什么?2.定义中有个小括号,内容是:除端点外,请问课本为什么要加这四个字?3.是不是任意角都可以归结为是象限角,为什么?处理:学生思考片刻后回答,教师适时予以纠正。答:1.不行,始边包括端点(原点);2.端点在原点上;3.不是,一些特殊角终边可能落在坐标轴上;如果角的终边落在坐标轴上,就认为这个角不属于任一象限。师:同学们一定要学会看数学书,特别是一些重要的概念、定理、性质要斟字酌句,每个字都要弄清楚,这样的预习才是有效果的。师生讨论:好,按照象限角定义,图中的300,3900,-3300角,都是第一象限角;3000,-600角,都是第四象限角;5850角是第三象限角。师:很好,不过老师还有几事不明,要请教大家:(1)锐角是第一象限角吗?第一象限角是锐角吗?为什么?生:锐角是第一象限角,第一象限角不一定是锐角;师:(2)锐角就是小于900的角吗?生:小于900的角可...

1、当您付费下载文档后,您只拥有了使用权限,并不意味着购买了版权,文档只能用于自身使用,不得用于其他商业用途(如 [转卖]进行直接盈利或[编辑后售卖]进行间接盈利)。
2、本站所有内容均由合作方或网友上传,本站不对文档的完整性、权威性及其观点立场正确性做任何保证或承诺!文档内容仅供研究参考,付费前请自行鉴别。
3、如文档内容存在违规,或者侵犯商业秘密、侵犯著作权等,请点击“违规举报”。

碎片内容

内蒙古赤峰二中高中数学 1.1.1任意角(1)教案 新人教B版必修4

您可能关注的文档

星河书苑+ 关注
实名认证
内容提供者

从事历史教学,热爱教育,高度负责。

确认删除?
VIP
微信客服
  • 扫码咨询
会员Q群
  • 会员专属群点击这里加入QQ群
客服邮箱
回到顶部