电脑桌面
添加小米粒文库到电脑桌面
安装后可以在桌面快捷访问

第九单元总复习VIP免费

第九单元总复习_第1页
1/5
第九单元总复习_第2页
2/5
第九单元总复习_第3页
3/5
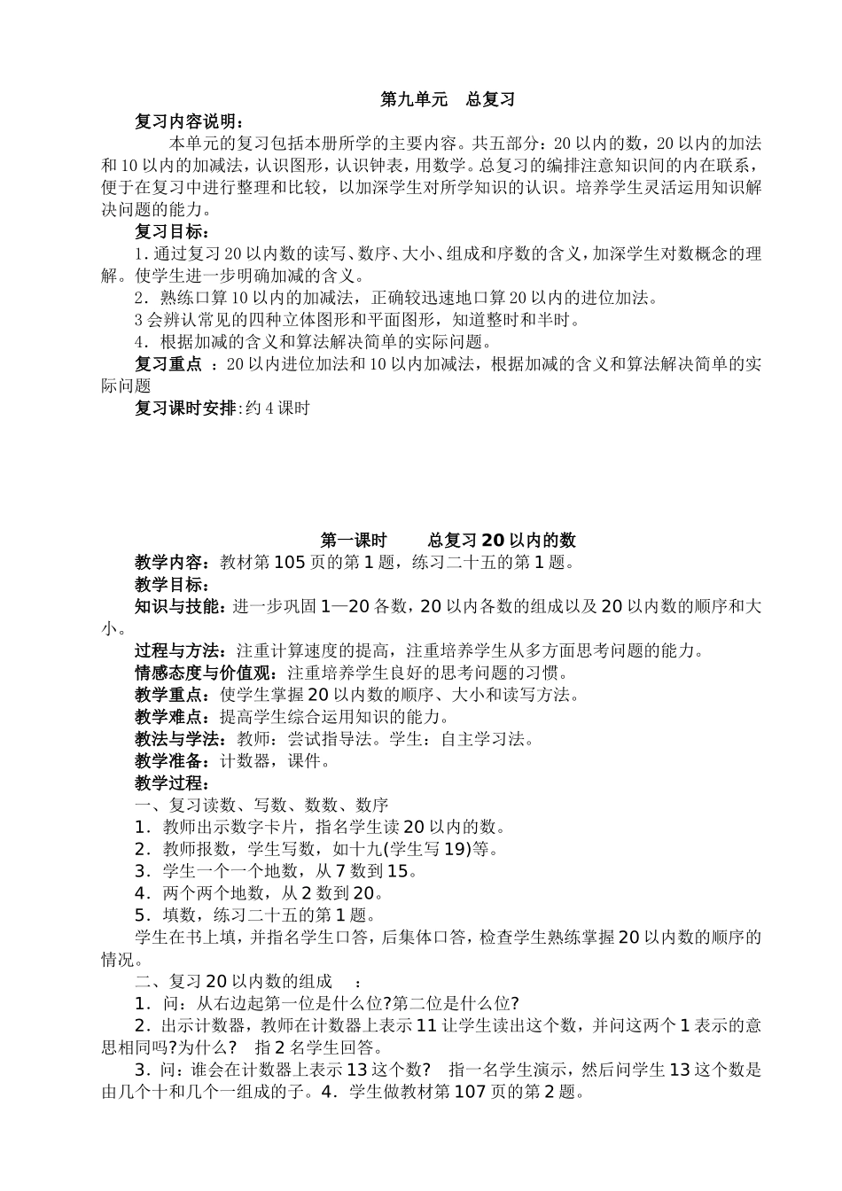
第九单元总复习复习内容说明:本单元的复习包括本册所学的主要内容。共五部分:20以内的数,20以内的加法和10以内的加减法,认识图形,认识钟表,用数学。总复习的编排注意知识间的内在联系,便于在复习中进行整理和比较,以加深学生对所学知识的认识。培养学生灵活运用知识解决问题的能力。复习目标:1.通过复习20以内数的读写、数序、大小、组成和序数的含义,加深学生对数概念的理解。使学生进一步明确加减的含义。2.熟练口算10以内的加减法,正确较迅速地口算20以内的进位加法。3会辨认常见的四种立体图形和平面图形,知道整时和半时。4.根据加减的含义和算法解决简单的实际问题。复习重点:20以内进位加法和10以内加减法,根据加减的含义和算法解决简单的实际问题复习课时安排:约4课时第一课时总复习20以内的数教学内容:教材第105页的第1题,练习二十五的第1题。教学目标:知识与技能:进一步巩固1—20各数,20以内各数的组成以及20以内数的顺序和大小。过程与方法:注重计算速度的提高,注重培养学生从多方面思考问题的能力。情感态度与价值观:注重培养学生良好的思考问题的习惯。教学重点:使学生掌握20以内数的顺序、大小和读写方法。教学难点:提高学生综合运用知识的能力。教法与学法:教师:尝试指导法。学生:自主学习法。教学准备:计数器,课件。教学过程:一、复习读数、写数、数数、数序1.教师出示数字卡片,指名学生读20以内的数。2.教师报数,学生写数,如十九(学生写19)等。3.学生一个一个地数,从7数到15。4.两个两个地数,从2数到20。5.填数,练习二十五的第1题。学生在书上填,并指名学生口答,后集体口答,检查学生熟练掌握20以内数的顺序的情况。二、复习20以内数的组成:1.问:从右边起第一位是什么位?第二位是什么位?2.出示计数器,教师在计数器上表示11让学生读出这个数,并问这两个1表示的意思相同吗?为什么?指2名学生回答。3.问:谁会在计数器上表示13这个数?指一名学生演示,然后问学生13这个数是由几个十和几个一组成的子。4.学生做教材第107页的第2题。5.师生对口令(11一20各数的组成)如1个十和5个一组成几?十二里有几个十和几个一等。三、复习序数的含义:1.出示教材第107页的第3题,先让学生口答,再在书上填写。2.数学游戏,猜猜我是几。(1)我是10前面的一个数,我是几?(2)我比9少1,我是几?(3)我是12和14中间的一个数,我是几?(4)我是19后面的一个数,我是几?(5)我比18少1,我是几?(6)我是由1个十和2个一组成的,我是几?(7)我是由2个十组成的,我是几?四、复习加减法的含义1.让学生根据这幅图列出两个加法算式。○○○○○○○———————————————(1)指名学生说算式,教师板书3+4=74+3=7(2)这两道加法算式各表示什么意思?它们之间有什么联系?2.学生看这幅图,列出两个减法算式,并计算得数。指名学生说两个算式表示的意义。五、课堂练习:1、填数4________7_______9___________12____20_________16___________12_______六、小结你今天有什么收获教学反思:本节课进一步巩固1—20各数,20以内各数的组成以及20以内数的顺序和大小,注重计算速度的提高,注重培养学生从多方面思考问题的能力。第二课时20以内的加法和10以内的减法。教学内容:教材106页,练习二十五的第2、4、5、6、9题。教学目标:知识与技能:(1)通过复习使学生加深对加减法含义的理解。(2)进一步提高20以内加法的计算速度和准确率,以及10以内加减法的口算能力,进一步巩固数的组成。过程与方法:鼓励学生算法多样化,培养学生思维的多样性。情感态度与价值观:培养学生良好的思考习惯和敏捷的思维能力,激发学生对数学学习的兴趣。教学重点:使学生能熟练计算20以内的进位加法。教学难点:提高学生的计算能力。教法与学法:教师:尝试指导法。学生:自主学习法。教学准备:课件。教学过程:一、对口令1.10以内数的组成2.口答。6个一和1个十组成(),1个十和2个1组成()二、基本练习数学游戏1.教师将1——10的两组卡片,打乱顺序,分放在两个纸盒里。2.一个学生抽出两张卡片,较快说出得数,如果算对了,就把卡片留在自己手中,如果...

1、当您付费下载文档后,您只拥有了使用权限,并不意味着购买了版权,文档只能用于自身使用,不得用于其他商业用途(如 [转卖]进行直接盈利或[编辑后售卖]进行间接盈利)。
2、本站所有内容均由合作方或网友上传,本站不对文档的完整性、权威性及其观点立场正确性做任何保证或承诺!文档内容仅供研究参考,付费前请自行鉴别。
3、如文档内容存在违规,或者侵犯商业秘密、侵犯著作权等,请点击“违规举报”。

碎片内容

第九单元总复习

您可能关注的文档

精品中小学文库+ 关注
实名认证
内容提供者

精品资料,应有尽有

相关文档

确认删除?
VIP
微信客服
  • 扫码咨询
会员Q群
  • 会员专属群点击这里加入QQ群
客服邮箱
回到顶部