电脑桌面
添加小米粒文库到电脑桌面
安装后可以在桌面快捷访问

小学数学知识全集VIP免费

小学数学知识全集_第1页
1/25
小学数学知识全集_第2页
2/25
小学数学知识全集_第3页
3/25
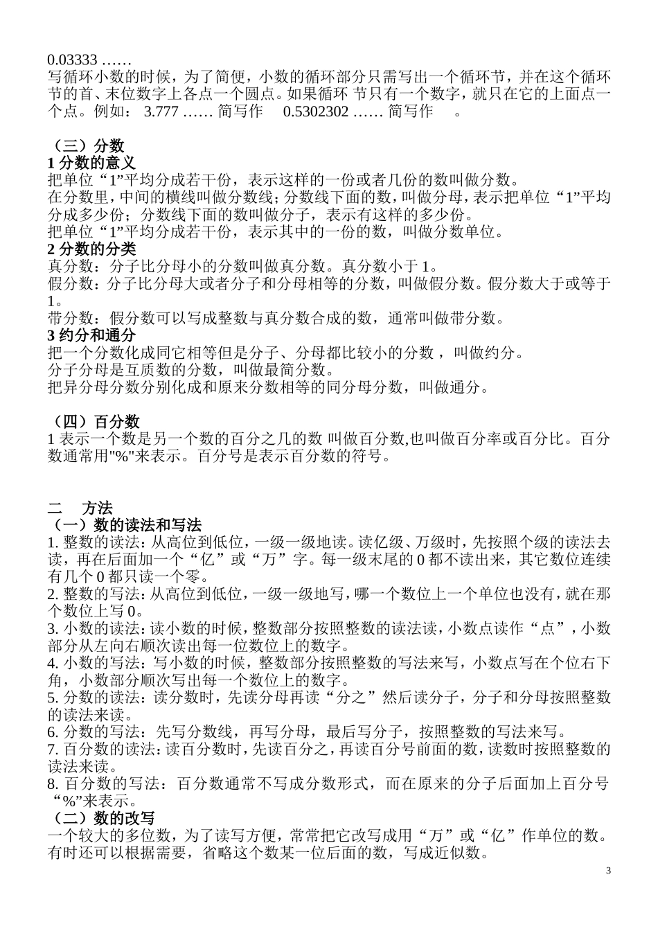
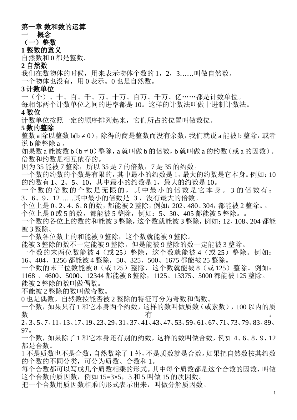
第一章数和数的运算一概念(一)整数1整数的意义自然数和0都是整数。2自然数我们在数物体的时候,用来表示物体个数的1,2,3……叫做自然数。一个物体也没有,用0表示。0也是自然数。3计数单位一(个)、十、百、千、万、十万、百万、千万、亿……都是计数单位。每相邻两个计数单位之间的进率都是10。这样的计数法叫做十进制计数法。4数位计数单位按照一定的顺序排列起来,它们所占的位置叫做数位。5数的整除整数a除以整数b(b≠0),除得的商是整数而没有余数,我们就说a能被b整除,或者说b能整除a。如果数a能被数b(b≠0)整除,a就叫做b的倍数,b就叫做a的约数(或a的因数)。倍数和约数是相互依存的。因为35能被7整除,所以35是7的倍数,7是35的约数。一个数的约数的个数是有限的,其中最小的约数是1,最大的约数是它本身。例如:10的约数有1、2、5、10,其中最小的约数是1,最大的约数是10。一个数的倍数的个数是无限的,其中最小的倍数是它本身。3的倍数有:3、6、9、12……其中最小的倍数是3,没有最大的倍数。个位上是0、2、4、6、8的数,都能被2整除,例如:202、480、304,都能被2整除。。个位上是0或5的数,都能被5整除,例如:5、30、405都能被5整除。。一个数的各位上的数的和能被3整除,这个数就能被3整除,例如:12、108、204都能被3整除。一个数各位数上的和能被9整除,这个数就能被9整除。能被3整除的数不一定能被9整除,但是能被9整除的数一定能被3整除。一个数的末两位数能被4(或25)整除,这个数就能被4(或25)整除。例如:16、404、1256都能被4整除,50、325、500、1675都能被25整除。一个数的末三位数能被8(或125)整除,这个数就能被8(或125)整除。例如:1168、4600、5000、12344都能被8整除,1125、13375、5000都能被125整除。能被2整除的数叫做偶数。不能被2整除的数叫做奇数。0也是偶数。自然数按能否被2整除的特征可分为奇数和偶数。一个数,如果只有1和它本身两个约数,这样的数叫做质数(或素数),100以内的质数有:2、3、5、7、11、13、17、19、23、29、31、37、41、43、47、53、59、61、67、71、73、79、83、89、97。一个数,如果除了1和它本身还有别的约数,这样的数叫做合数,例如4、6、8、9、12都是合数。1不是质数也不是合数,自然数除了1外,不是质数就是合数。如果把自然数按其约数的个数的不同分类,可分为质数、合数和1。每个合数都可以写成几个质数相乘的形式。其中每个质数都是这个合数的因数,叫做这个合数的质因数,例如15=3×5,3和5叫做15的质因数。把一个合数用质因数相乘的形式表示出来,叫做分解质因数。1例如把28分解质因数几个数公有的约数,叫做这几个数的公约数。其中最大的一个,叫做这几个数的最大公约数,例如12的约数有1、2、3、4、6、12;18的约数有1、2、3、6、9、18。其中,1、2、3、6是12和18的公约数,6是它们的最大公约数。公约数只有1的两个数,叫做互质数,成互质关系的两个数,有下列几种情况:1和任何自然数互质。相邻的两个自然数互质。两个不同的质数互质。当合数不是质数的倍数时,这个合数和这个质数互质。两个合数的公约数只有1时,这两个合数互质,如果几个数中任意两个都互质,就说这几个数两两互质。如果较小数是较大数的约数,那么较小数就是这两个数的最大公约数。如果两个数是互质数,它们的最大公约数就是1。几个数公有的倍数,叫做这几个数的公倍数,其中最小的一个,叫做这几个数的最小公倍数,如2的倍数有2、4、6、8、10、12、14、16、18……3的倍数有3、6、9、12、15、18……其中6、12、18……是2、3的公倍数,6是它们的最小公倍数。。如果较大数是较小数的倍数,那么较大数就是这两个数的最小公倍数。如果两个数是互质数,那么这两个数的积就是它们的最小公倍数。几个数的公约数的个数是有限的,而几个数的公倍数的个数是无限的。(二)小数1小数的意义把整数1平均分成10份、100份、1000份……得到的十分之几、百分之几、千分之几……可以用小数表示。一位小数表示十分之几,两位小数表示百分之几,三位小数表示千分之几……一个小数由整数部分、小数部分和小数点部分组成。数中的圆点叫...

1、当您付费下载文档后,您只拥有了使用权限,并不意味着购买了版权,文档只能用于自身使用,不得用于其他商业用途(如 [转卖]进行直接盈利或[编辑后售卖]进行间接盈利)。
2、本站所有内容均由合作方或网友上传,本站不对文档的完整性、权威性及其观点立场正确性做任何保证或承诺!文档内容仅供研究参考,付费前请自行鉴别。
3、如文档内容存在违规,或者侵犯商业秘密、侵犯著作权等,请点击“违规举报”。

碎片内容

小学数学知识全集

您可能关注的文档

确认删除?
VIP
微信客服
  • 扫码咨询
会员Q群
  • 会员专属群点击这里加入QQ群
客服邮箱
回到顶部