电脑桌面
添加小米粒文库到电脑桌面
安装后可以在桌面快捷访问

给排水课设 计算各管段卫生器具给水当量VIP免费

给排水课设 计算各管段卫生器具给水当量_第1页
1/4
给排水课设 计算各管段卫生器具给水当量_第2页
2/4
给排水课设 计算各管段卫生器具给水当量_第3页
3/4
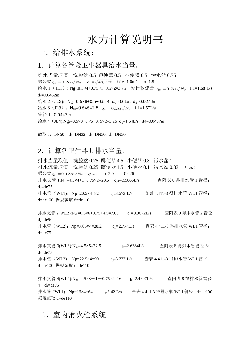
水力计算说明书设计者:班级:同组人:水力计算说明书一.给排水系统:1.计算各管段卫生器具给水当量:给水当量取值:洗脸盆0.5蹲便器0.5小便器0.5污水盆0.75据公式取v=1.0m/sα=1.5给水1(JL1):Ng1=0.5×4+0.75×1+0.5×2=3.75设计秒流量+1.1=1.68L/sd3=0.0462m给水2(JL2):Ng2=0.5×6+0.5+0.5=4qg=0.6L/sd2=0.0276m给水3(JL3):Ng3=0.5×5=2.5+1.1=1.57L/s管径d1=0.0447m给水4(JL4):Ng4=0.5×3+0.75+0.5×2=3.25qg=1.64L/sd4=0.0457m故取d1=DN50,d2=DN32,d3=DN50,d4=DN502.计算各卫生器具排水当量:排水当量取值:洗脸盆0.75蹲便器4.5小便器0.3污水盆1排水流量取值:洗脸盆0.25蹲便器1.5小便器0.1污水盆0.33(L/s)据公式α=2.0i=0.026排水支管1:Np1=4.5×4+1+0.75×2=20.5qp1=2.5866L/s查附表8得排水管1管径:d1=de75排水管(WL1):Np=20.5×4=82qp=3.673L/s查表4.411-3得排水管WL1管径:d=de100据规范取d=de110排水支管2(WL2):Np2=0.3×6+0.75+4.5=7.05qp=0.9672L/s查附表8得排水管2管径:d2=de50排水管(WL2):Np=7.05×4=28.2qp=2.774L/s查表4.411-3得排水管WL1管径:d=de75排水支管3(WL3):Np3=4.5×5=22.5qp=2.6384L/s查附表8得排水管管径3:d3=de75排水管(WL3):Np=22.5×4=90qp=3.777L/s查表4.411-3得排水管WL1管径:d=de100据规范取d=de110排水支管4(WL4):Np4=4.5×3+1+0.75×2=16qp=2.4607L/s查附表8得排水管管径4:d4=de75排水管(WL1):Np=16×4=64qp=3.42L/s查表4.411-3得排水管WL1管径:d=de100据规范取d=de110二、室内消火栓系统1消防系统的设置该建筑为高度不超过50米的办公楼,室内消火栓系统采用临时高压制不分区给水系统,屋顶设高位水箱,供火灾初期给水。消火栓选用65mm口径消火栓、19mm喷嘴水枪、直径65mm、长度25m的麻质水龙带。2设计用水水量本建筑为办公楼,按规范规定消火栓系统用水量为15L/s,同时使用的水枪数量为3,每根立管最小流量为10L/s。设计充实水柱取0.12MPa。3消火栓布置间距水龙带有效长度:=0.8×25=20m水枪充实水柱在水平面的投影长度:=12×sin45°=8.52(m)消火栓保护半径:R=+=20+8.52=28.52(m)消火栓最大保护宽度的一半:b=2.55+7.35=9.9(m)消火栓间距:S===26.78(m)消火栓最大布置间距取22m。已知该办公楼长为43.2m,因而,每层布置3个消火栓。4最不利点消火栓所需压力(1)最不利层消火栓水枪造成12m充实水柱所需的压力为:=(2)水枪喷嘴射流量水龙带沿程水头损失消火栓栓口所需水压5计算消防给水管道管径室内消火栓用水量15L/s同时使用的水枪数量为3,每根立管最小流量为10L/s。最不利消防立管同时工作水枪数为2支,相邻立管消防水枪数为1支。理论上讲,4、3、2层消火栓处压力不同,每根消防立管消防射流量也不相同,但变化不大,3支水枪流量都按5.2L/s取值,则最不利消防立管实际流量为10.4L/s,其相邻消防立管实际流量为5.2L/s,消防系统实际总流量为15.6L/s。因而,立管选用DN100钢管,消防环状给水管选DN125钢管。三、灭火器的选择该建筑为一般办公楼,由建筑灭火器配置设计规范GB50140-2005知:该火灾种类为A类火灾即固体物质火灾,危险等级为轻危险级。由火灾种类选灭火器类型为磷酸铵盐干粉灭火器,该手提式灭火器的最大保护距离为25m。灭火器的最低配置基准为:单具灭火器最小配置灭火级别为1A,单位灭火级别最大保护面积为200/A。因此,灭火器的类型规格为MF/ABC4。又建筑面积约为800,所以至少应设4具灭火器。四.设计依据1.《建筑给水排水设计规范》GB50015-2003(2009年版)2.《建筑设计防火规范》GB50016-20063.《建筑灭火器配置设计规范》GB50140-20054.《建筑给水排水及采暖工程施工质量验收规范》GB50242-20025.05S系列标准图集

1、当您付费下载文档后,您只拥有了使用权限,并不意味着购买了版权,文档只能用于自身使用,不得用于其他商业用途(如 [转卖]进行直接盈利或[编辑后售卖]进行间接盈利)。
2、本站所有内容均由合作方或网友上传,本站不对文档的完整性、权威性及其观点立场正确性做任何保证或承诺!文档内容仅供研究参考,付费前请自行鉴别。
3、如文档内容存在违规,或者侵犯商业秘密、侵犯著作权等,请点击“违规举报”。

碎片内容

给排水课设 计算各管段卫生器具给水当量

您可能关注的文档

墨香书阁+ 关注
实名认证
内容提供者

热爱教学事业,对互联网知识分享很感兴趣

确认删除?
VIP
微信客服
  • 扫码咨询
会员Q群
  • 会员专属群点击这里加入QQ群
客服邮箱
回到顶部