电脑桌面
添加小米粒文库到电脑桌面
安装后可以在桌面快捷访问

构造与耐火极限VIP免费

构造与耐火极限_第1页
1/5
构造与耐火极限_第2页
2/5
构造与耐火极限_第3页
3/5
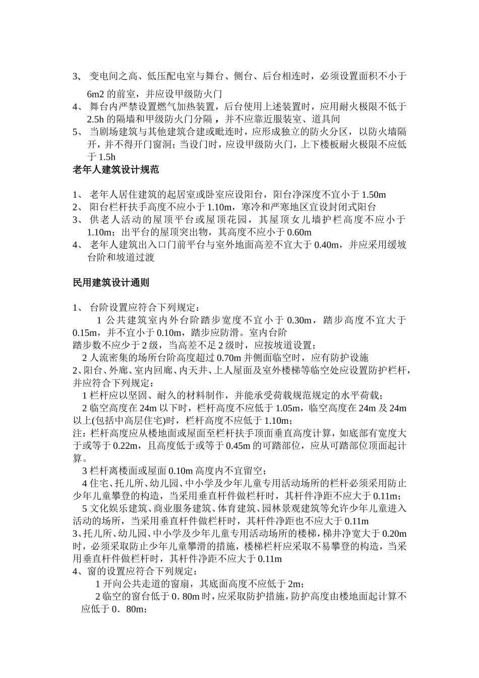
办公建筑设计规范1、机要室、档案室和重要库房等隔墙的耐火极限不应小于2h,楼板不应小于1.5h,并应采用甲级防火门博物馆建筑设计规范1、藏品库房、陈列室的隔墙应为非燃烧体。防火分区内的隔间应采用耐火极限不低于3h的隔墙和乙级防火门分隔。封闭式竖井的围护结构应采用非燃烧体及丙级防火门档案馆建筑设计规范1、档案库区中同一防火分区内的库房之间的隔墙均应采用耐火极限不低于3.0h的防火墙,防火分区间及库区与其他部分之间的墙应采用耐火极限不少于4.0h的防火墙,其他内部隔墙可采用用耐火极限不低于2.0h的不燃烧体。档案库中楼板的耐火极限不应低于1.5h2、库区内设置楼梯时,应采用封闭楼梯间,门应采用不低于乙级的防火门3、库区缓冲间及档案库的门均应向疏散方向开启,并应为甲级防火门4、室内地面应高出室外地面,不小于0.50m,并应符合下列要求:1.采用填实地面时,应有防潮措施;2.采用架空地面时,架空层净高不应小于0.45m,架空层下部的地面宜用简易防水地面,并高出室外地面不小于0.15m,做不小于1%的排水坡度。架空层上部的地面宜采取适当的隔潮措施。架空层的外墙应做通风孔,风口处装金属网及可开启的小门。电影院建筑设计规范1、观众厅疏散门的数量应经计算确定,且不应少于2个,门的净宽度应符合现行国家标准《建筑设计防火规范》GB50016及《高层民用建筑设计防火规范》GB50045的规定,且不应小于0.90m。应采用甲级防火门,并应向疏散方向开启2、放映机房应采用耐火极限不低于2.0h的隔墙和不低于1.5h的楼板与其他部位隔开。顶棚装修材料不应低于A级,墙面、地面材料不应低于Bl级剧场建筑设计规范1、甲等及乙等的大型、特大型剧场舞台台口应设防火幕,舞台主台通向各处洞口均应设甲级防火门2、舞台(包括主台、侧台、后舞台)内的天桥、渡桥码头、平台板、栅顶应采用不燃烧体,耐火极限不应小于0.5h3、变电间之高、低压配电室与舞台、侧台、后台相连时,必须设置面积不小于6m2的前室,并应设甲级防火门4、舞台内严禁设置燃气加热装置,后台使用上述装置时,应用耐火极限不低于2.5h的隔墙和甲级防火门分隔,并不应靠近服装室、道具间5、当剧场建筑与其他建筑合建或毗连时,应形成独立的防火分区,以防火墙隔开,并不得开门窗洞;当设门时,应设甲级防火门,上下楼板耐火极限不应低于1.5h老年人建筑设计规范1、老年人居住建筑的起居室或卧室应设阳台,阳台净深度不宜小于1.50m2、阳台栏杆扶手高度不应小于1.10m,寒冷和严寒地区宜设封闭式阳台3、供老人活动的屋顶平台或屋顶花园,其屋顶女儿墙护栏高度不应小于1.10m;出平台的屋顶突出物,其高度不应小于0.60m4、老年人建筑出入口门前平台与室外地面高差不宜大于0.40m,并应采用缓坡台阶和坡道过渡民用建筑设计通则1、台阶设置应符合下列规定:1公共建筑室内外台阶踏步宽度不宜小于0.30m,踏步高度不宜大于0.15m,并不宜小于0.10m,踏步应防滑。室内台阶踏步数不应少于2级,当高差不足2级时,应按坡道设置;2人流密集的场所台阶高度超过0.70m并侧面临空时,应有防护设施2、阳台、外廊、室内回廊、内天井、上人屋面及室外楼梯等临空处应设置防护栏杆,并应符合下列规定:1栏杆应以坚固、耐久的材料制作,并能承受荷载规范规定的水平荷载;2临空高度在24m以下时,栏杆高度不应低于1.05m,临空高度在24m及24m以上(包括中高层住宅)时,栏杆高度不应低于1.10m;注:栏杆高度应从楼地面或屋面至栏杆扶手顶面垂直高度计算,如底部有宽度大于或等于0.22m,且高度低于或等于0.45m的可踏部位,应从可踏部位顶面起计算。3栏杆离楼面或屋面0.10m高度内不宜留空;4住宅、托儿所、幼儿园、中小学及少年儿童专用活动场所的栏杆必须采用防止少年儿童攀登的构造,当采用垂直杆件做栏杆时,其杆件净距不应大于0.11m;5文化娱乐建筑、商业服务建筑、体育建筑、园林景观建筑等允许少年儿童进入活动的场所,当采用垂直杆件做栏杆时,其杆件净距也不应大于0.11m3、托儿所、幼儿园、中小学及少年儿童专用活动场所的楼梯,梯井净宽大于0.20m时,必须采取防止少年儿童攀滑的措施,楼梯栏杆应采取不易攀登的构造,当采用垂直杆件做栏杆时,其...

1、当您付费下载文档后,您只拥有了使用权限,并不意味着购买了版权,文档只能用于自身使用,不得用于其他商业用途(如 [转卖]进行直接盈利或[编辑后售卖]进行间接盈利)。
2、本站所有内容均由合作方或网友上传,本站不对文档的完整性、权威性及其观点立场正确性做任何保证或承诺!文档内容仅供研究参考,付费前请自行鉴别。
3、如文档内容存在违规,或者侵犯商业秘密、侵犯著作权等,请点击“违规举报”。

碎片内容

构造与耐火极限

您可能关注的文档

确认删除?
VIP
微信客服
  • 扫码咨询
会员Q群
  • 会员专属群点击这里加入QQ群
客服邮箱
回到顶部