电脑桌面
添加小米粒文库到电脑桌面
安装后可以在桌面快捷访问

2013年修文县加强教师师德师风建设学习考试试卷(答案全)VIP专享VIP免费

2013年修文县加强教师师德师风建设学习考试试卷(答案全)_第1页
1/4
2013年修文县加强教师师德师风建设学习考试试卷(答案全)_第2页
2/4
2013年修文县加强教师师德师风建设学习考试试卷(答案全)_第3页
3/4
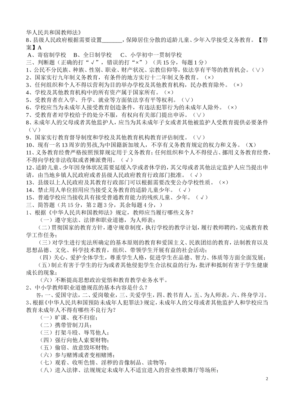
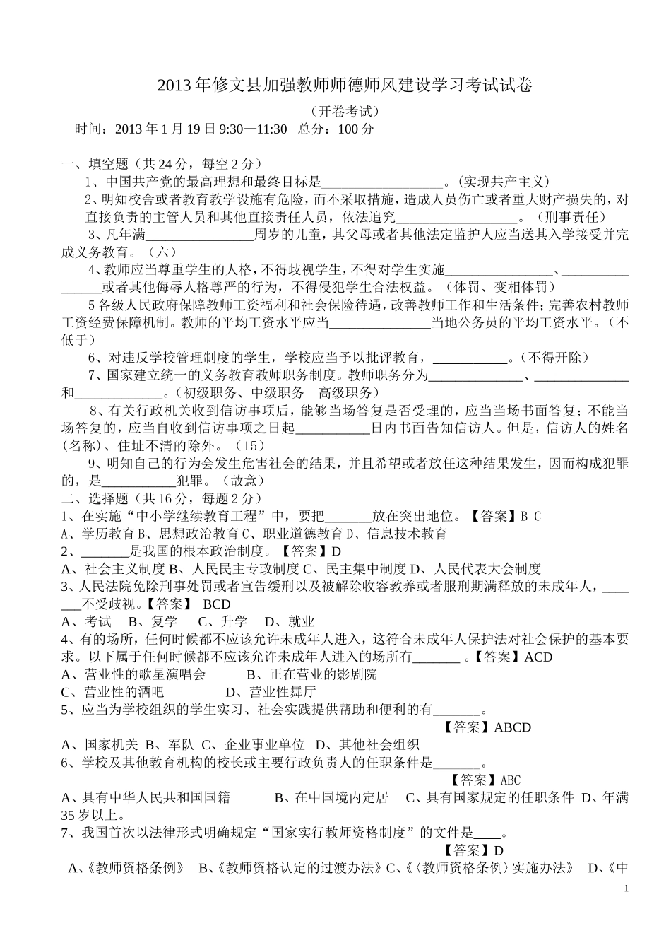
2013年修文县加强教师师德师风建设学习考试试卷(开卷考试)时间:2013年1月19日9:30—11:30总分:100分一、填空题(共24分,每空2分)1、中国共产党的最高理想和最终目标是__________________。(实现共产主义)2、明知校舍或者教育教学设施有危险,而不采取措施,造成人员伤亡或者重大财产损失的,对直接负责的主管人员和其他直接责任人员,依法追究__________________。(刑事责任)3、凡年满________________周岁的儿童,其父母或者其他法定监护人应当送其入学接受并完成义务教育。(六)4、教师应当尊重学生的人格,不得歧视学生,不得对学生实施________________、________________或者其他侮辱人格尊严的行为,不得侵犯学生合法权益。(体罚、变相体罚)5各级人民政府保障教师工资福利和社会保险待遇,改善教师工作和生活条件;完善农村教师工资经费保障机制。教师的平均工资水平应当_______________当地公务员的平均工资水平。(不低于)6、对违反学校管理制度的学生,学校应当予以批评教育,___________。(不得开除)7、国家建立统一的义务教育教师职务制度。教师职务分为______________、______________和_____________。(初级职务、中级职务高级职务)8、有关行政机关收到信访事项后,能够当场答复是否受理的,应当当场书面答复;不能当场答复的,应当自收到信访事项之日起___________日内书面告知信访人。但是,信访人的姓名(名称)、住址不清的除外。(15)9、明知自己的行为会发生危害社会的结果,并且希望或者放任这种结果发生,因而构成犯罪的,是___________犯罪。(故意)二、选择题(共16分,每题2分)1、在实施“中小学继续教育工程”中,要把_______放在突出地位。【答案】BCA、学历教育B、思想政治教育C、职业道德教育D、信息技术教育2、_______是我国的根本政治制度。【答案】DA、社会主义制度B、人民民主专政制度C、民主集中制度D、人民代表大会制度3、人民法院免除刑事处罚或者宣告缓刑以及被解除收容教养或者服刑期满释放的未成年人,_______不受歧视。【答案】BCDA、考试B、复学C、升学D、就业4、有的场所,任何时候都不应该允许未成年人进入,这符合未成年人保护法对社会保护的基本要求。以下属于任何时候都不应该允许未成年人进入的场所有_______。【答案】ACDA、营业性的歌星演唱会B、正在营业的影剧院C、营业性的酒吧D、营业性舞厅5、应当为学校组织的学生实习、社会实践提供帮助和便利的有_______。【答案】ABCDA、国家机关B、军队C、企业事业单位D、其他社会组织6、学校及其他教育机构的校长或主要行政负责人的任职条件是_______。【答案】ABCA、具有中华人民共和国国籍B、在中国境内定居C、具有国家规定的任职条件D、年满35岁以上。7、我国首次以法律形式明确规定“国家实行教师资格制度”的文件是____。【答案】DA、《教师资格条例》B、《教师资格认定的过渡办法》C、《〈教师资格条例〉实施办法》D、《中1华人民共和国教师法》8、县级人民政府根据需要设置_______,保障居住分散的适龄儿童、少年入学接受义务教育。【答案】AA、寄宿制学校B、全日制学校C、小学初中一贯制学校三、判断题(正确的打“√”,错误的打“×”)(共15分,每题1分)1、公民不分民族、种族、性别、职业、财产状况、宗教信仰等,依法享有平等的教育机会。(∨)2、国家实行九年制义务教育,有条件的地方实行十二年制义务教育。(×)3、任何组织和个人不得以营利为目的举办学校及其他教育机构,民办教育除外。(×)4、学校及其他教育机构中的所有资产属于国家所有。(×)5、受教育者在入学、升学、就业等方面依法享有平等权利。(∨)6、学校应当为未成年人接受教育创造条件,有违法犯罪行为的未成年人除外。(×)7、受教育者对学校给予的处分不服,有权向有关部门提出申诉。(∨)8、未成年人的父母或者其他监护人,应当为其未成年子女或者其他被监护人受教育提供必要条件(∨)9、国家实行教育督导制度和学校及其他教育机构教育评估制度。(∨)10、现有一名13周岁的男孩,为中国籍新加坡人,不享有义务教育规定的权力和义务。(X)11、义务教育经费严格按照预算规...

1、当您付费下载文档后,您只拥有了使用权限,并不意味着购买了版权,文档只能用于自身使用,不得用于其他商业用途(如 [转卖]进行直接盈利或[编辑后售卖]进行间接盈利)。
2、本站所有内容均由合作方或网友上传,本站不对文档的完整性、权威性及其观点立场正确性做任何保证或承诺!文档内容仅供研究参考,付费前请自行鉴别。
3、如文档内容存在违规,或者侵犯商业秘密、侵犯著作权等,请点击“违规举报”。

碎片内容

2013年修文县加强教师师德师风建设学习考试试卷(答案全)

您可能关注的文档

确认删除?
VIP
微信客服
  • 扫码咨询
会员Q群
  • 会员专属群点击这里加入QQ群
客服邮箱
回到顶部