电脑桌面
添加小米粒文库到电脑桌面
安装后可以在桌面快捷访问

高中数学 课下能力提升(十)新人教A版必修3-新人教A版高一必修3数学试题VIP免费

高中数学 课下能力提升(十)新人教A版必修3-新人教A版高一必修3数学试题_第1页
1/4
高中数学 课下能力提升(十)新人教A版必修3-新人教A版高一必修3数学试题_第2页
2/4
高中数学 课下能力提升(十)新人教A版必修3-新人教A版高一必修3数学试题_第3页
3/4
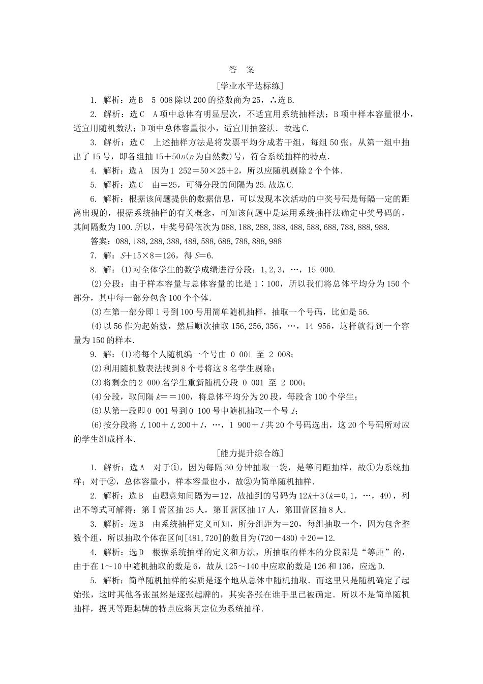
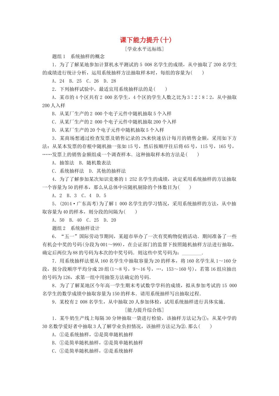
课下能力提升(十)[学业水平达标练]题组1系统抽样的概念1.为了了解某地参加计算机水平测试的5008名学生的成绩,从中抽取了200名学生的成绩进行统计分析,运用系统抽样方法抽取样本时,每组的容量为()A.24B.25C.26D.282.下列抽样试验中,最适宜用系统抽样法的是()A.某市的4个区共有2000名学生,4个区的学生人数之比为3∶2∶8∶2,从中抽取200人入样B.从某厂生产的2000个电子元件中随机抽取5个入样C.从某厂生产的2000个电子元件中随机抽取200个入样D.从某厂生产的20个电子元件中随机抽取5个入样3.某商场想通过检查发票及销售记录的2%来快速估计每月的销售金额,采用如下方法:从某本发票的存根中随机抽一张如15号,然后按顺序往后将65号,115号,165号,……发票上的销售金额组成一个调查样本.这种抽取样本的方法是()A.抽签法B.随机数表法C.系统抽样法D.其他的抽样法4.为了了解参加某次知识竞赛的1252名学生的成绩,决定采用系统抽样的方法抽取一个容量为50的样本,那么从总体中应随机剔除的个体数目为()A.2B.3C.4D.55.(2014·广东高考)为了解1000名学生的学习情况,采用系统抽样的方法,从中抽取容量为40的样本,则分段的间隔为()A.50B.40C.25D.20题组2系统抽样设计6.“五一”国际劳动节期间,某超市举办了一次有奖购物促销活动.期间准备了一些有机会中奖的号码(分段为001~999),在公证部门的监督下按照随机抽样方法进行抽取,确定后两位为88的号码为本次的中奖号码.则这些中奖号码为:________.7.用系统抽样法要从160名学生中抽取容量为20的样本,将160名学生从1~160分段,按分段顺序平均分成20组(1~8号,9~16号,…,153~160号),若第16组应抽出的号码为126,求第一组中用抽签方法确定的号码.8.为了了解某地区今年高一学生期末考试数学学科的成绩,拟从参加考试的15000名学生的数学成绩中抽取容量为150的样本.请用系统抽样写出抽取过程.9.某校有2008名学生,从中抽取20人参加体检,试用系统抽样进行具体实施.[能力提升综合练]1.某牛奶生产线上每隔30分钟抽取一袋进行检验,该抽样方法记为①;从某中学的30名数学爱好者中抽取3人了解学业负担情况,该抽样方法记为②.那么()A.①是系统抽样,②是简单随机抽样B.①是简单随机抽样,②是简单随机抽样C.①是简单随机抽样,②是系统抽样D.①是系统抽样,②是系统抽样2.(2016·衡阳高一检测)将参加夏令营的600名学生分段为:001,002,…,600.采用系统抽样方法抽取一个容量为50的样本,且随机抽得的号码为003.这600名学生分住在三个营区,从001到300在第Ⅰ营区,从301到495在第Ⅱ营区,从496到600在第Ⅲ营区,三个营区被抽中的人数依次为()A.26,16,8B.25,17,8C.25,16,9D.24,17,93.某单位有840名职工,现采用系统抽样方法抽取42人做问卷调查,将840人按1,2,…,840随机分段,则抽取的42人中,分段落入区间[481,720]的人数为()A.11B.12C.13D.144.某学校从高三全体500名学生中抽50名学生做学习状况问卷调查,现将500名学生从1到500进行分段,求得间隔数k==10,即每10人抽取一个人,在1~10中随机抽取一个数,如果抽到的是6,则从125~140中应取的数是()A.126B.136C.126或136D.126和1365.人们打桥牌时,将洗好的扑克牌(52张)随机确定一张为起始牌,这时,开始按次序搬牌,对每一家来说,都是从52张总体中抽取一个13张的样本.则这种抽样方法是________.6.一个总体中有100个个体,随机分段为00,01,02,…,99,依分段顺序平均分成10个小组,组号分别为1,2,3,…,10.现抽取一个容量为10的样本,规定如果在第1组中随机抽取的号码为m,那么在第k组中抽取的号码个位数字与m+k的个位数字相同.若m=6,则在第7组中抽取的号码是________.7.下面给出某村委会调查本村各户收入情况作的抽样,阅读并回答问题.本村人口:1200,户数300,每户平均人口数4人;应抽户数:30;抽样间隔:1200/30=40;确定随机数字:取一张人民币,其分段后两位数为12;确定第一样本户:分段12的住户为第一样本户;确定第二样本户:12+40=52,52号为第二样本户.……(1)该村委会采用了何种抽样方法...

1、当您付费下载文档后,您只拥有了使用权限,并不意味着购买了版权,文档只能用于自身使用,不得用于其他商业用途(如 [转卖]进行直接盈利或[编辑后售卖]进行间接盈利)。
2、本站所有内容均由合作方或网友上传,本站不对文档的完整性、权威性及其观点立场正确性做任何保证或承诺!文档内容仅供研究参考,付费前请自行鉴别。
3、如文档内容存在违规,或者侵犯商业秘密、侵犯著作权等,请点击“违规举报”。

碎片内容

高中数学 课下能力提升(十)新人教A版必修3-新人教A版高一必修3数学试题

您可能关注的文档

确认删除?
VIP
微信客服
  • 扫码咨询
会员Q群
  • 会员专属群点击这里加入QQ群
客服邮箱
回到顶部