电脑桌面
添加小米粒文库到电脑桌面
安装后可以在桌面快捷访问

桩基临时用电专项方案VIP免费

桩基临时用电专项方案_第1页
1/6
桩基临时用电专项方案_第2页
2/6
桩基临时用电专项方案_第3页
3/6
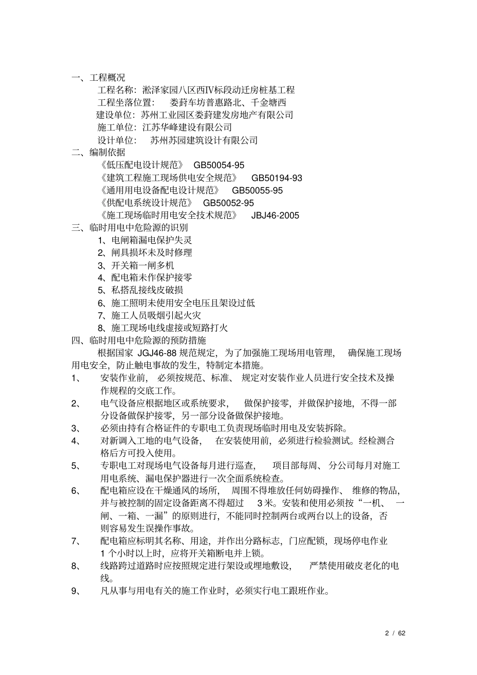
1/61目录一、工程概况二、编制依据三、绘制临时供电施工图1、临时用电的平面布置2、临时用电的系统图四、临时用电中危险源的识别五、临时用电中危险源的预防措施六、设计内容和步骤1、现场勘查和初步设计2、现场施工用电统计表七、安全用电技术措施八、安全用电防火措施2/62一、工程概况工程名称:淞泽家园八区西Ⅳ标段动迁房桩基工程工程坐落位置:娄葑车坊普惠路北、千金塘西建设单位:苏州工业园区娄葑建发房地产有限公司施工单位:江苏华峰建设有限公司设计单位:苏州苏园建筑设计有限公司二、编制依据《低压配电设计规范》GB50054-95《建筑工程施工现场供电安全规范》GB50194-93《通用用电设备配电设计规范》GB50055-95《供配电系统设计规范》GB50052-95《施工现场临时用电安全技术规范》JBJ46-2005三、临时用电中危险源的识别1、电闸箱漏电保护失灵2、闸具损坏未及时修理3、开关箱一闸多机4、配电箱未作保护接零5、私搭乱接线皮破损6、施工照明未使用安全电压且架设过低7、施工人员吸烟引起火灾8、施工现场电线虚接或短路打火四、临时用电中危险源的预防措施根据国家JGJ46-88规范规定,为了加强施工现场用电管理,确保施工现场用电安全,防止触电事故的发生,特制定本措施。1、安装作业前,必须按规范、标准、规定对安装作业人员进行安全技术及操作规程的交底工作。2、电气设备应根据地区或系统要求,做保护接零,并做保护接地,不得一部分设备做保护接零,另一部分设备做保护接地。3、必须由持有合格证件的专职电工负责现场临时用电及安装拆除。4、对新调入工地的电气设备,在安装使用前,必须进行检验测试。经检测合格后方可投入使用。5、专职电工对现场电气设备每月进行巡查,项目部每周、分公司每月对施工用电系统、漏电保护器进行一次全面系统检查。6、配电箱应设在干燥通风的场所,周围不得堆放任何妨碍操作、维修的物品,并与被控制的固定设备距离不得超过3米。安装和使用必须按“一机、一闸、一箱、一漏”的原则进行,不能同时控制两台或两台以上的设备,否则容易发生误操作事故。7、配电箱应标明其名称、用途,并作出分路标志,门应配锁,现场停电作业1个小时以上时,应将开关箱断电并上锁。8、线路跨过道路时应按照规定进行架设或埋地敷设,严禁使用破皮老化的电线。9、凡从事与用电有关的施工作业时,必须实行电工跟班作业。3/63五、设计内容和步骤6.1现场勘查和初步设计1、本工程所在施工现场范围内总配电箱上口线为露天处,道路处下钢管,进行地埋处理,其他部位直接进行地埋处理:总配电箱下口均为内檐作业,胶皮线直接架空敷设。2、现场采用380V低压供电,设二个配电总箱,内有计量设备,采用TN-S系统供电。3、根据施工现场用电设备布置情况,各个分配箱布置位置及线路走向参见临时配电系统图及现场平面图,采用三级配电,两级保护,一机一闸(漏电)。6.2现场施工用电统计表序号机具名称安装功率(kw)数量合计功率(kw)1电焊机204402电动机3741483电动机5.515.54太阳灯6666.3总用电量的计算(1#计量箱)动照分配箱交流电焊机2台×20kw=40kw电动机4台×37kw=148kw电动机1台×5.5kw=5.5kw照明6路×6kw=36kw总的用电功率为P=40+148+5.5+36=229.5kwI=P×1000/1.732×380=199500/658.16=303.12A总线选用3×70mm2+2×50mm2电缆线根据现场总包单位的配电箱情况,故我单位申请1把400A的用电开关(闸)。六、安全用电技术措施安全用电技术措施包括两个方向的内容:一是安全用电在技术上所采取的措施:二是为了保证安全用电和供电的可靠性在组织上所采取的各种措施,它包括各种制度的建立、组织管理等一系列内容。安全用电措施包括下列内容:1、安全用电技术措施(1)做好保护接地;(2)做好保护接零;(3)设置漏电保护器;(4)电气设备设置及安装符合GB3805-83《安全电压》规定;(5)做好外电线路及电气设备防护;(6)电工及用电人员必须经过按国家现行标准考核合格后,持证上岗工作;(7)做好电气设备的使用与维护;(8)按平面图布置施工现场的配电线路;(9)所有机具、开关箱、分配电箱及大灯电线采用PVC管套到位。2、安全用电组织措施(1)建立临时用电...

1、当您付费下载文档后,您只拥有了使用权限,并不意味着购买了版权,文档只能用于自身使用,不得用于其他商业用途(如 [转卖]进行直接盈利或[编辑后售卖]进行间接盈利)。
2、本站所有内容均由合作方或网友上传,本站不对文档的完整性、权威性及其观点立场正确性做任何保证或承诺!文档内容仅供研究参考,付费前请自行鉴别。
3、如文档内容存在违规,或者侵犯商业秘密、侵犯著作权等,请点击“违规举报”。

碎片内容

桩基临时用电专项方案

您可能关注的文档

确认删除?
VIP
微信客服
  • 扫码咨询
会员Q群
  • 会员专属群点击这里加入QQ群
客服邮箱
回到顶部