电脑桌面
添加小米粒文库到电脑桌面
安装后可以在桌面快捷访问

第一章复习教案VIP免费

第一章复习教案_第1页
1/3
第一章复习教案_第2页
2/3
第一章复习教案_第3页
3/3
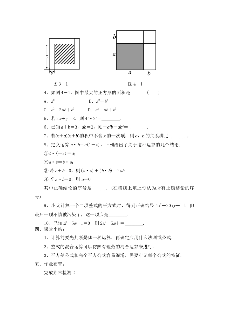
七年级数学公开课教学设计教者:刘馨2017年6月28月教学内容:复习第一章教学目标是:1.知识与技能:梳理全章内容,建立知识体系;熟练运用幂的运算法则、整式乘除法进行运算.2.过程与方法:让学生经历观察、操作、推理、想象等探索过程,发展学生的符号感和应用意识,提高应用代数意识及方法解决问题的能力.3.情感与态度:在数学活动中发展学生合作交流的能力和数学表达能力,感受数学与现实生活的密切联系,增强学生的数学应用意识.教学重点:梳理全章内容,建立知识体系;熟练运用幂的运算法则、整式乘除法进行运算.教学难点:灵活运用本章知识去解决问题。教学过程:一、本章知识点的梳理:1、同底数幂的乘法:2、幂的乘方:3、积的乘方:4、同底数幂的除法:5、整式的乘法:6、整式的除法:二、考点攻略:考点一:幂的运算:例1、2a9-a9=________=(________)3=a7·________=________÷a3.[解析]本题涉及整式的加减、幂的乘方、同底数幂的乘法、同底数幂的除法等运算,要准确把握各种运算的区别方法技巧:计算前要先判断是哪一种运算,再确定应用什么法则或公式.考点二:整式的乘除:例2化简求值:[(x+1)(x+2)-2]÷x,其中x=3.[解析]题目中有整式的乘法、除法、加减运算,按照运算顺序进行.解:原式=[x2+3x+2-2]÷x=(x2+3x)÷x=x+3.当x=3时,原式=3+3=6.:整式的混合运算可以仿照有理数的混合运算来进行.考点三乘法公式:例3先化简,再求值:(a+b)(a-b)+(a+b)2-2a2,其中a=3,b=-.[解析](a+b)(a-b)应用平方差公式,(a+b)2应用完全平方公式.解:(a+b)(a-b)+(a+b)2-2a2=a2-b2+a2+2ab+b2-2a2=2ab.当a=3,b=-时,2ab=2×3×=-2.:平方差公式和完全平方公式容易混淆,需要牢记每个公式的特征.三、随堂检测:1、下列计算正确的是()A.3a-a=3B.2a·a3=a6C.(3a3)2=2a6D.2a÷a=22、已知(m-n)2=8,(m+n)2=2,则m2+n2=()A.10B.6C.5D.33、如图3-1所示的是用4个相同的小长方形与1个小正方形镶嵌而成的正方形图案,已知该图案的面积为49,小正方形的面积为4,若用x,y分别表示小长方形的两边长(x>y),请观察图案,指出以下关系式中,不正确的是()A.x+y=7B.x-y=2C.4xy+4=49D.x2+y2=25图3—1图4-14、如图4-1,图中最大的正方形的面积是()A.a2B.a2+b2C.a2+2ab+b2D.a2+ab+b25、若2x+y=3,则4x·2y=________.6、已知a+b=3,ab=2,则-a2b-ab2=________.7、若(x+a)(x+b)的积中不含x的一次项,则a,b的关系满足________.8、定义运算a·b=a(1-b),下列给出了关于这种运算的几个结论:①2·(-2)=6;②a·b=b·a;③若a+b=0,则(a·a)+(b·b)=2ab;④若a·b=0,则a=0.其中正确结论的序号是______.(在横线上填上你认为所有正确结论的序号)9、小兵计算一个二项整式的平方式时,得到正确结果4x2+20xy+□,但最后一项不慎被污染了,这一项应是________.10、已知m2-5m-1=0,则2m2-5m+=________.四、课堂小结:1、计算前要先判断是哪一种运算,再确定应用什么法则或公式.2、整式的混合运算可以仿照有理数的混合运算来进行.3、平方差公式和完全平方公式容易混淆,需要牢记每个公式的特征.五、作业布置:完成期末检测2

1、当您付费下载文档后,您只拥有了使用权限,并不意味着购买了版权,文档只能用于自身使用,不得用于其他商业用途(如 [转卖]进行直接盈利或[编辑后售卖]进行间接盈利)。
2、本站所有内容均由合作方或网友上传,本站不对文档的完整性、权威性及其观点立场正确性做任何保证或承诺!文档内容仅供研究参考,付费前请自行鉴别。
3、如文档内容存在违规,或者侵犯商业秘密、侵犯著作权等,请点击“违规举报”。

碎片内容

第一章复习教案

您可能关注的文档

确认删除?
VIP
微信客服
  • 扫码咨询
会员Q群
  • 会员专属群点击这里加入QQ群
客服邮箱
回到顶部