电脑桌面
添加小米粒文库到电脑桌面
安装后可以在桌面快捷访问

有理数的复习课VIP免费

有理数的复习课_第1页
1/3
有理数的复习课_第2页
2/3
有理数的复习课_第3页
3/3
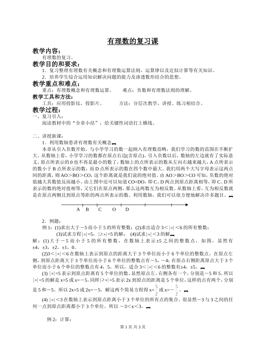
ABCOD有理数的复习课教学内容:有理数的复习。教学目的和要求:1.复习整理有理数有关概念和有理数运算法则,运算律以及近似计算等有关知识。2.培养学生综合运用知识解决问题的能力及渗透数形结合的思想。教学重点和难点:重点:有理数概念和有理数运算。难点:负数和有理数法则的理解。教学工具和方法:工具:应用投影仪,投影片。方法:分层次教学,讲授、练习相结合。教学过程:一、复习引入:阅读教材中的“全章小结”,给关键性词语打上横线。二、讲授新课:1.利用数轴患讲有理数有关概念本章从引入负数开始,与小学学习的数一起纳入有理数范畴,我们学习的数的范围在不断扩大。从数轴上看,小学学习的数都在原点右边(含原点),引入负数以后,数轴的左边就有了实际意义,原点所表示的0也不再是最小的数了,数轴上的点所表示的数从左向右越来越大,A点所表示的数小于B点所表示的数,而D点所表示的数在四个数中最大。我们用两个大写字母表示这两点间的距离,则AO>BO>CO,这个距离就是我们说的绝对值。由AO>BO>CO可知,负数的绝对值越大其数值反而越小。由上图中还可以知道CO=DO,即C、D两点到原点距离相等,即C、D所表示的数的绝对值相等,又它们在原点两侧,那么这两数互为相反数。从数轴上看,互为相反数就是在原点两侧且到原点等距的两点所表示的数。利用数轴,我们可以很方便地解决许多题目。2.例题:例1:(1)求出大于―5而小于5的所有整数;(2)求出适合3<<6的所有整数;(3)试求方程=5,=5的解;(4)试求<3的解解:(1)大于―5而小于5的所有整数,在数轴上表示±5之间的整数点,如图,显然有±4,±3,±2,±1,0。(2)3<<6在数轴上表示到原点的距离大于3个单位而小于6个单位的整数点。在原点左侧,到原点距离大于3个单位而小于6个单位的整数点有―5,―4;在原点右侧距离原点大于3个单位而小于6个单位的整数点有4,5。所以,适合3<<6的整数有±4,±5。(3)=5表示到原点距离有5个单位的数,显然原点左、右侧各有一个,分别是―5和5。所以=5的解是x=5或x=―5。同样=5表示2x到原点的距离是5个单位,这样的点有两个,分别是5和―5。所以2x=5或2x=―5,解这两个简易方程得x=或x=―。(4)<3在数轴上表示到原点距离小于3个单位的所有点的集合。很显然―3与3之间的任何一点到原点距离都小于3个单位。所以―3<x<3。例2:计算:第1页共3页《有理数的复习课》基本内容:………例1.………………例2.………………………………………………………………………………………………………………………………学生练习:………………………………………………………………………………………………………………………………………………………………………………………………………………(1)+17+20;(2)―13+(―21);(3)―15―19;(4)―31―(―16);(5)―11×12;(6)(―27)(―13);(7)―64÷16;(8)(―54)÷(―24);(9)(―)3;(10)―()2;(11)―(―1)100;(12)―2×32;(13)―(2×3)2;(14)(―2)3+32(15)[4()2÷2(―)]÷[(―)2+(―)3+(―)+1]3.课堂练习:(1)填空:①两个互为相反数的数的和是_____;②两个互为相反数的数的商是_____;(0除外)③____的绝对值与它本身互为相反数;④____的平方与它的立方互为相反数;⑤____与它绝对值的差为0;⑥____的倒数与它的平方相等;⑦____的倒数等于它本身;⑧____的平方是4,_____的绝对值是4;⑨如果―a>a,则a是_____;如果=―a3,则a是______;如果,那么a是_____;如果=―a,那么a是_____;(2)用“>”、“<”或“=”填空:当a<0,b<0,c<0,d<0时:①____0;②____0;③_____0;④____0;⑤____0;⑥____0;⑦____0;⑧____0;a>b时,⑨a>0,b>0,则;a<0,b<0,则。2.课堂练习:课本:P81―83:2,15,17。三、课堂小结:注意负数的出现而带来的问题。①符号问题;②漏“―”问题;③计算正确性。四、课堂作业:课本:P80―83:适当选做。板书设计:教学后记:第2页共3页全章复习的目的是使学生进一步系统掌握基础知识、基本技能和基本方法,进一步提高综合运用数学知识灵活地分析和解决问题...

1、当您付费下载文档后,您只拥有了使用权限,并不意味着购买了版权,文档只能用于自身使用,不得用于其他商业用途(如 [转卖]进行直接盈利或[编辑后售卖]进行间接盈利)。
2、本站所有内容均由合作方或网友上传,本站不对文档的完整性、权威性及其观点立场正确性做任何保证或承诺!文档内容仅供研究参考,付费前请自行鉴别。
3、如文档内容存在违规,或者侵犯商业秘密、侵犯著作权等,请点击“违规举报”。

碎片内容

有理数的复习课

您可能关注的文档

中小学文库+ 关注
实名认证
内容提供者

精品资料应用尽有

相关文档

确认删除?
VIP
微信客服
  • 扫码咨询
会员Q群
  • 会员专属群点击这里加入QQ群
客服邮箱
回到顶部