电脑桌面
添加小米粒文库到电脑桌面
安装后可以在桌面快捷访问

高三化学第一轮复习:第五章-第四节鲁教版选修5知识精讲VIP免费

高三化学第一轮复习:第五章-第四节鲁教版选修5知识精讲_第1页
1/15
高三化学第一轮复习:第五章-第四节鲁教版选修5知识精讲_第2页
2/15
高三化学第一轮复习:第五章-第四节鲁教版选修5知识精讲_第3页
3/15
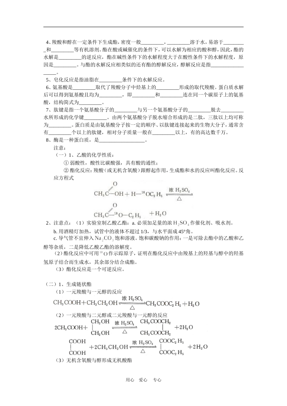
高三化学第一轮复习:第五章第四节鲁教版选修5【本讲教育信息】一、教学内容:高考复习《化学选修5》第五章官能团与有机化学反应烃的衍生物第四节羧酸氨基酸和蛋白质1、羧酸的典型代表物的组成、结构特点及其与其它烃的衍生物之间的关系。2、氨基酸的组成、结构特点及主要化学性质,氨基酸与人体健康的关系。3、蛋白质的组成、结构和性质。二、教学目的:1、了解羧酸的典型代表物的组成、结构特点及其与其它烃的衍生物之间的关系。2、了解氨基酸的组成、结构特点和主要化学性质,氨基酸与人体健康的关系。3、了解蛋白质的组成、结构和性质。4、了解化学学科在生命科学发展中所起的重要作用。三、重点和难点:1、羧酸的典型代表物的组成、结构特点、主要化学性质及其与其它烃的衍生物之间的关系。2、氨基酸的组成、结构特点和主要化学性质。3、蛋白质的结构、组成和性质。四、考点分析:本节内容在高考中的主要考查点是:1、羧酸及其典型代表物的组成、结构和性质。2、羧酸与其它烃的衍生物之间的关系。3、氨基酸的组成、结构和性质。4、蛋白质的结构、组成和性质。五、知识要点:1、羧酸是由_________(或氢原子)和_________相连组成的有机化合物。根据分子中_________种类的不同,如果分子中_________和_________相连的羧酸我们称为脂肪酸;如果分子中_________直接连接在_________的羧酸我们称为芳香酸。根据分子中_________的不同,我们把羧酸分为一元羧酸、二元羧酸等。2、甲酸结构简式为_________,是有_________气味的无色液体,有腐蚀性,能与_________、_________、_________、甘油等互溶,由于甲酸中含有_________和_________两个官能团,因此既具有羧酸的性质,又具有醛类的性质,可以做工业上的_________,医用_________等。乙二酸的结构简式为_________,俗称_________,属于_________元羧酸,是_________色的透明_________,分子中通常含有两分子结晶水,能溶于水或乙醇。苯甲酸的结构简式为_________,俗称_________,是组成最简单的_________,是_________色针状晶体,易_________,微溶于水,易溶于_________、_________等有机溶剂,苯甲酸以及它的钠盐或钾盐常用做___________________________。3、羧酸中的羰基与醛、酮相比,较难发生加成反应,用催化加氢的方法很难还原,用_________为还原剂时才可能将羧酸还原为相应的醇。用心爱心专心4、羧酸和醇在一定条件下生成酯,密度一般_________,_________溶于水,易溶于_________和_________等有机溶剂。酯在酸或碱催化的条件下,可以水解为相应的酸和醇,因此,酯的水解是_________的逆反应,酯在碱性条件下的水解程度大于在酸性条件下的水解程度,原因是_________。与酯的水解反应相类似的还有酯的醇解反应,醇解反应是指__________________。5、皂化反应是指油脂在_________条件下的水解反应。6、氨基酸是_________取代了羧酸分子中烃基上的_________形成的取代羧酸。蛋白质水解后可以得到氨基酸且均为_________,即_________和_________连在同一个碳原子上的氨基酸,结构简式为_________。7、肽键是指一个氨基酸分子的_________与另一个氨基酸分子的_________脱去_________水所形成的化学键_________。由两个氨基酸分子脱水缩合形成的是二肽,三肽以上均可称为_________。蛋白质是由氨基酸分子按一定的顺序、以肽键连接起来的生物大分子,通常含有_________个以上的肽键,相对分子质量一般在_________以上,有的高达数千万。8、酶是一种蛋白质,是__________________。注意:(一)1、乙酸的化学性质:①弱酸性,酸性比碳酸强,具有酸的通性;②酯化反应:羧酸(或无机含氧酸)跟醇起作用,生成酯和水的反应叫酯化反应。反应方程式2、注意点:(1)实验室制乙酸乙酯:a.必须加足量的浓作催化剂、吸水剂。b.用酒精灯加热,试管中的液体不超过1/3,与水平面成45°角。c.导气管不宜伸入饱和溶液。饱和碳酸钠的作用:一是可除去酯中的乙酸和乙醇等杂质,二是降低乙酸乙酯的溶解度。(2)酯化反应中可用作示踪原子,证明在酯化反应中由羧基上的羟基与醇中的羟基氢原子结合而生成水,其余部分结合成酯。(3)酯化反...

1、当您付费下载文档后,您只拥有了使用权限,并不意味着购买了版权,文档只能用于自身使用,不得用于其他商业用途(如 [转卖]进行直接盈利或[编辑后售卖]进行间接盈利)。
2、本站所有内容均由合作方或网友上传,本站不对文档的完整性、权威性及其观点立场正确性做任何保证或承诺!文档内容仅供研究参考,付费前请自行鉴别。
3、如文档内容存在违规,或者侵犯商业秘密、侵犯著作权等,请点击“违规举报”。

碎片内容

高三化学第一轮复习:第五章-第四节鲁教版选修5知识精讲

您可能关注的文档

确认删除?
VIP
微信客服
  • 扫码咨询
会员Q群
  • 会员专属群点击这里加入QQ群
客服邮箱
回到顶部