电脑桌面
添加小米粒文库到电脑桌面
安装后可以在桌面快捷访问

小学数学人教2011课标版三年级分米的认识VIP专享VIP免费

小学数学人教2011课标版三年级分米的认识_第1页
1/4
小学数学人教2011课标版三年级分米的认识_第2页
2/4
小学数学人教2011课标版三年级分米的认识_第3页
3/4
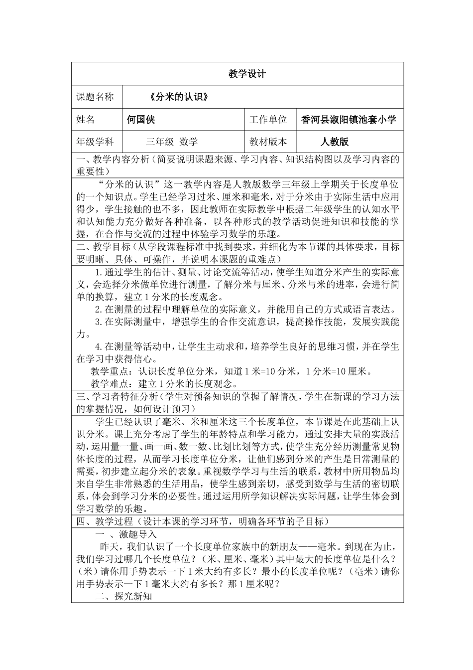
教学设计课题名称《分米的认识》姓名何国侠工作单位香河县淑阳镇池套小学年级学科三年级数学教材版本人教版一、教学内容分析(简要说明课题来源、学习内容、知识结构图以及学习内容的重要性)“分米的认识”这一教学内容是人教版数学三年级上学期关于长度单位的一个知识点。学生已经学习过米、厘米和毫米,对于分米由于实际生活中应用得少,学生接触的也不多,因此教师在实际教学中根据二年级学生的认知水平和认知能力充分做好各种准备,以各种形式的教学活动促进知识和技能的掌握,在合作与交流的过程中体验学习数学的乐趣。二、教学目标(从学段课程标准中找到要求,并细化为本节课的具体要求,目标要明晰、具体、可操作,并说明本课题的重难点)1.通过学生的估计、测量、讨论交流等活动,使学生知道分米产生的实际意义,会选择分米做单位进行测量,了解分米与厘米、分米与米的进率,会进行简单的换算,建立1分米的长度观念。2.在测量的过程中理解单位的实际意义,并能用自己的方式或语言表达。3.在实际测量中,增强学生的合作交流意识,提高操作技能,发展实践能力。4.在测量等活动中,让学生主动求和,培养学生良好的思维习惯,并在学生在学习中获得信心。教学重点:认识长度单位分米,知道1米=10分米,1分米=10厘米。教学难点:建立1分米的长度观念。三、学习者特征分析(学生对预备知识的掌握了解情况,学生在新课的学习方法的掌握情况,如何设计预习)学生已经认识了毫米、米和厘米这三个长度单位,本节课是在此基础上认识分米。课上充分考虑了学生的年龄特点和学习能力,通过安排大量的实践活动,运用量一量、画一画、数一数、比划比划等方式,使学生充分经历测量常见物体长度的过程,从而学习长度单位分米,让他们感到分米的产生是日常测量的需要,初步建立起分米的表象。重视数学学习与生活的联系,教材中所用物品均来自学生非常熟悉的生活用品,使学生感到亲切,感受到数学与生活的密切联系,体会到学习分米的必要性。通过运用所学知识解决实际问题,让学生体会到学习数学的乐趣。四、教学过程(设计本课的学习环节,明确各环节的子目标)一、激趣导入昨天,我们认识了一个长度单位家族中的新朋友——毫米。到现在为止,我们学习过哪几个长度单位?(米、厘米、毫米)其中最大的长度单位是什么?(米)请你用手势表示一下1米大约有多长?最小的长度单位呢?(毫米)请你用手势表示一下1毫米大约有多长?那1厘米呢?二、探究新知1.测量课桌的长度(1)学生以小组为单位测量(2)汇报方法(3)比较测量方法(4)引入并板书课题。用10厘米来测量很方便,其实它还有1个新的名称叫分米(板书课题)。2.教学1分米有多长(1)想一想,1分米里有几个1厘米?(10厘米)10个1厘米,就是10厘米,也可以说成是1分米。(2)从1厘米到多少厘米的一段是1分米呢?(11厘米),从哪里到哪里又是1分米呢?(课件出示1分米放大图,同时板书:1分米=10厘米)课桌的长度里面有几个整10厘米?(5个)这5个10厘米是几分米?(是5分米)还剩下几厘米?(9厘米)所以我们说,课桌的长度是5分米9厘米。(完成做一做)3.建立1分米的长度观念4.教学1米=10分米。三、训练反馈下面,又到了我们摘取智慧星的时间了。要想摘取最多的星星,就要积极动脑,大胆发言。进入摘星大比拼。四、总结拓展到今天为止,我们学习过哪些长度单位?(米、分米、厘米、毫米)这几个长度单位中,每相邻两个长度单位之间的进率都是多少?(都是10)你有什么办法来区分它们?(在这些长度单位中,米是最大的,依次是分米、厘米和毫米)那么,有没有比米更大的长度单位了呢?在什么时候能用到呢?它和米之间又有什么样的关系呢?下节课我们再来研究这个问题。五、教学策略选择与信息技术融合的设计(针对学习流程,设计教与学方式的变革,配置学习资源和数字化工具,设计信息技术融合点)教师活动预设学生活动设计意图课件出示1分米放大图理解1分米=10厘米形象,生动地展示10厘米就是1分米。课件出示摘星大比拼摘取智慧星激发学生参与热情,便于巩固新知。六、教学评价设计(创建量规,向学生展示他们将被如何评价(来自教师...

1、当您付费下载文档后,您只拥有了使用权限,并不意味着购买了版权,文档只能用于自身使用,不得用于其他商业用途(如 [转卖]进行直接盈利或[编辑后售卖]进行间接盈利)。
2、本站所有内容均由合作方或网友上传,本站不对文档的完整性、权威性及其观点立场正确性做任何保证或承诺!文档内容仅供研究参考,付费前请自行鉴别。
3、如文档内容存在违规,或者侵犯商业秘密、侵犯著作权等,请点击“违规举报”。

碎片内容

小学数学人教2011课标版三年级分米的认识

您可能关注的文档

确认删除?
VIP
微信客服
  • 扫码咨询
会员Q群
  • 会员专属群点击这里加入QQ群
客服邮箱
回到顶部