电脑桌面
添加小米粒文库到电脑桌面
安装后可以在桌面快捷访问

2011—2012学年高中历史-第1单元中国古代的中央集权制度-单元学习小结同步教学案-岳麓版必修1VIP专享VIP免费

2011—2012学年高中历史-第1单元中国古代的中央集权制度-单元学习小结同步教学案-岳麓版必修1_第1页
1/4
2011—2012学年高中历史-第1单元中国古代的中央集权制度-单元学习小结同步教学案-岳麓版必修1_第2页
2/4
2011—2012学年高中历史-第1单元中国古代的中央集权制度-单元学习小结同步教学案-岳麓版必修1_第3页
3/4
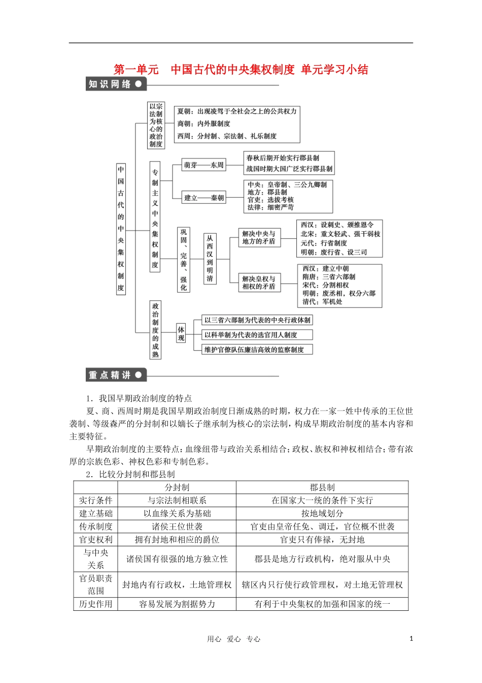
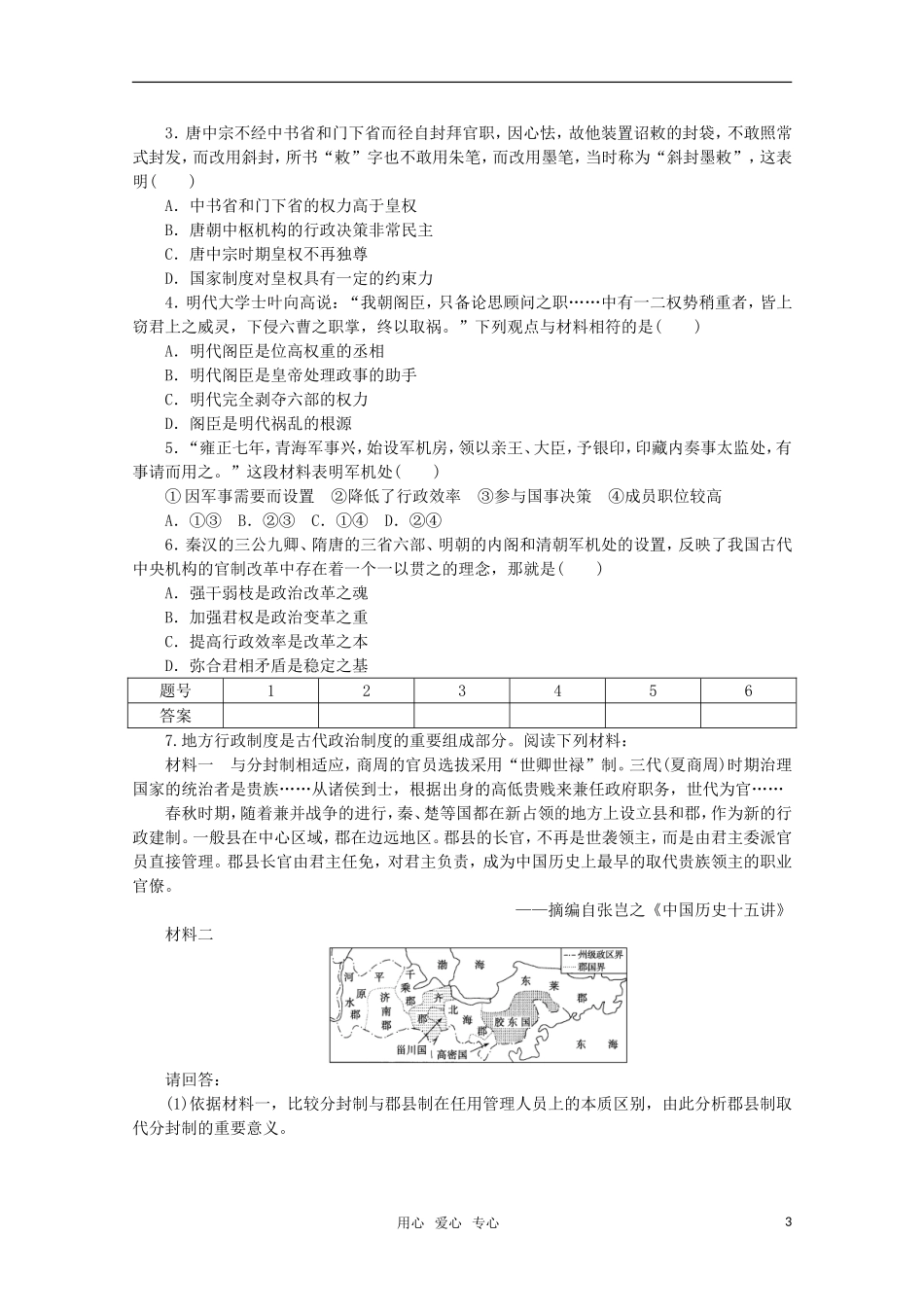
第一单元中国古代的中央集权制度单元学习小结1.我国早期政治制度的特点夏、商、西周时期是我国早期政治制度日渐成熟的时期,权力在一家一姓中传承的王位世袭制、等级森严的分封制和以嫡长子继承制为核心的宗法制,构成早期政治制度的基本内容和主要特征。早期政治制度的主要特点:血缘纽带与政治关系相结合;政权、族权和神权相结合;带有浓厚的宗族色彩、神权色彩和专制色彩。2.比较分封制和郡县制分封制郡县制实行条件与宗法制相联系在国家大一统的条件下实行建立基础以血缘关系为基础按地域划分传承制度诸侯王位世袭官吏由皇帝任免、调迁,官位概不世袭官吏权利拥有封地和相应的爵位官吏只有俸禄,无封地与中央关系诸侯国有很强的地方独立性郡县是地方行政机构,绝对服从中央官员职责范围封地内有行政权,土地管理权辖区内只行使行政管理权,对土地无管理权历史作用容易发展为割据势力有利于中央集权的加强和国家的统一用心爱心专心13.三公九卿制与三省六部制的比较三公九卿制三省六部制应用时代确立于秦,盛行于汉确立于隋,盛行于唐丞相职权地位丞相协助皇帝处理全国政事,有相对独立的决策权、审议权和行政权三省长官均为宰相,相权一分为三作用使专制主义中央集权制趋向巩固使专制主义中央集权制趋向完善4.北宋加强中央集权的特点(1)重文轻武,文人治国。这是吸取了唐末以来藩镇割据、武人乱政的教训,其有利的一面在于有效地巩固统一,其不利在于造成军事战斗力低下。(2)分割地方权力,高度集权于中央。这一方面有利于有效地巩固统一,防止分裂;但另一方面却导致地方行政机构臃肿,人浮于事,造成冗官。(3)弱枝强干,守内虚外。这一举措有利于加强中央集权,有效地镇压地方和农民阶级的反抗,但边防空虚,成为北宋在民族斗争中屡败的重要原因。5.对专制主义中央集权制度的全面认识(1)含义:专制主义中央集权制度包括专制主义和中央集权两层含义。专制主义是指中央的决策方式,主要由皇帝个人专断独裁,集行政权、财权、军权于一身;中央集权是指中央与地方的关系,行政权、财权、军权归属中央,地方完全听命于中央。但两个概念相辅相成,不可分割。(2)两大基础:经济基础:分散的小农经济;理论基础:韩非子关于中央集权和法治的思想。(3)基本矛盾:君权与相权的矛盾、中央政府与地方割据势力的矛盾是专制主义中央集权制度中的基本矛盾。基本趋势是:君权不断加强、相权不断削弱直至被废除;不断改革地方行政机构,加强中央对地方的控制。(4)特点:皇权至上原则;终身制和皇位世袭制;从中央到地方的主要官吏由皇帝直接任免;皇帝掌握立法、司法、行政等独断权力;宣扬“君权神授”;思想文化的专制统治。(5)积极方面:①政治:有利于多民族国家的建立、巩固和发展,有利于维护国家统一和领土完整。②经济:有利于有效的组织人力、物力和财力,开展大规模的生产活动,有利于社会经济的发展。③民族关系:有利于各地区经济、文化的交流。民族融合的加强,促进了统一的多民族国家的发展。④对外关系:中央集权的加强,为抵抗侵略、维护国家主权提供了强大的人力、物力和财力保障。⑤文化:国家统一和社会稳定,便利了各民族的文化交流,推动了中华民族文化的整体发展。(6)消极方面:①政治:君主专制易形成暴政统治和导致腐败现象的出现,成为阻碍历史发展的因素。②经济:在明清时期,严重阻碍商品经济和资本主义萌芽的发展。③思想文化:加强思想文化控制,文化专制日趋严厉,严重阻碍了科学技术和文化的发展。④长期的人治传统:派生出庞大的官僚队伍和特权阶层,极易出现政治腐败和人浮于事的现象。1.中国已经延续了数千年的“团圆饭”情结与下列哪一制度有关()A.分封制B.宗法制C.世袭制D.禅让制2.香港特别行政区中学历史教材《新理论中国历史·中四上》提到:“在封建制度下,周天子具有‘一尊’的统治地位,诸侯必须服从天子的命令。”这里的“封建制度”在我们现行内地历史教材中的提法是()A.分封制B.封建制度C.君主专制制度D.中央集权制度用心爱心专心23.唐中宗不经中书省和门下省而径自封拜官职,因心怯,故他装置诏敕的封袋,不敢照常式封发,而改...

1、当您付费下载文档后,您只拥有了使用权限,并不意味着购买了版权,文档只能用于自身使用,不得用于其他商业用途(如 [转卖]进行直接盈利或[编辑后售卖]进行间接盈利)。
2、本站所有内容均由合作方或网友上传,本站不对文档的完整性、权威性及其观点立场正确性做任何保证或承诺!文档内容仅供研究参考,付费前请自行鉴别。
3、如文档内容存在违规,或者侵犯商业秘密、侵犯著作权等,请点击“违规举报”。

碎片内容

2011—2012学年高中历史-第1单元中国古代的中央集权制度-单元学习小结同步教学案-岳麓版必修1

您可能关注的文档

确认删除?
VIP
微信客服
  • 扫码咨询
会员Q群
  • 会员专属群点击这里加入QQ群
客服邮箱
回到顶部