电脑桌面
添加小米粒文库到电脑桌面
安装后可以在桌面快捷访问

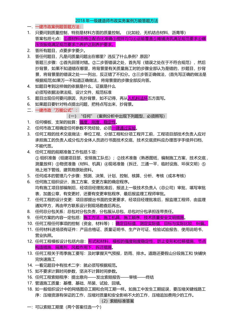
2018年一级建造师市政实务案例N能答题方法VIP免费

2018年一级建造师市政实务案例N能答题方法_第1页
1/6
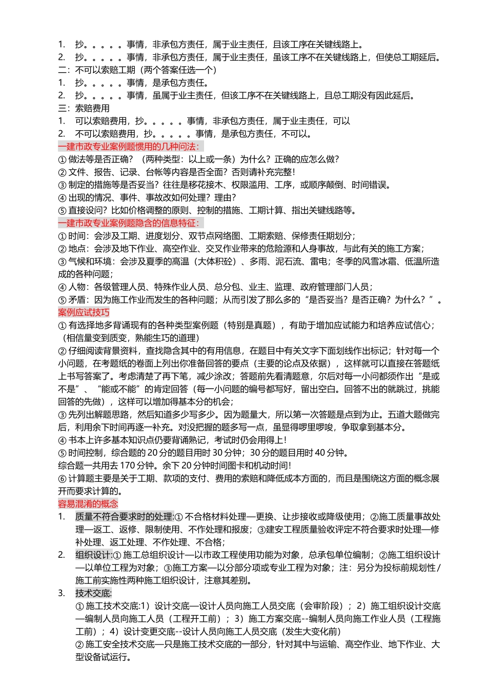
2018年一级建造师市政实务案例N能答题方法_第2页
2/6
2018年一级建造师市政实务案例N能答题方法_第3页
3/6
2018年一级建造师市政实务案例万能答题方法一.一建市政案例题答题方法:1.只要问到质量控制,特别是材料方面的质量控制。(比如砼、无机结合材料、沥青等)答案包括七点:①原材料合格②配合比准确③搅拌均匀④运输覆盖⑤摊铺浇筑满足规范要求⑥碾压货振捣满足规范要求⑦养护达到养护要求。2.答所有题目,点要多字要少。3.答任何题目,凡是问质量问题出在哪里?违反了什么条例?原因?答题三步骤:①首先回答对错。②二步答错误之处,首先写(错误之处在于不符合规范),然后抄背景,如果不知道错在哪里,将背景里有关质量施工时的步骤全部认为是错的,抄题目,抄背景,将背景里的错误之处一一列出,反正错了不扣分。③三步答正确做法,(首先写正确的做法是根据规范)如果万一不知道正确做法,将背景里的步骤全部反向答。4.如题目考到这样做的依据是什么,证据是什么必须写依据法律法规、设计文件、规范标准5.题目出现任何要问原因,先抄背景,如不记得,再从人机料法环五方面写。6.如果题目要针对特点提出问题,把特点写出来,抄背景。二.一建市政“万能公式”:(一)“任何”(案例分析中出现下列题型,必须照写)1.任何模板、支架的验算:强度、刚度、稳定性。2.任何市政工程确定任何参数不凭经验,必须一律通过实验。3.任何工程的技术交底做法:单位工程、分部工程和分项工程开工前,工程项目部技术负责人应对承担施工的负责人或分包方全体人员进行书面技术交底,技术交底资料应办理签字手续并归档,不能代签。4.任何工程的前期准备工作包括5项:①组织准备(组建项目部,安排施工队伍);②技术准备(熟悉图纸,编制施工方案,技术交底,测量放样)③物资准备(材料、机具)④现场准备(拆迁、三通一平,临时设施、环保文明)⑤地上地下管线,建筑物原始资料。5.任何成本的管理几个步骤:预测、决策、计划、控制、核算、分析、考核(成本考核)6.任何施工组织设计、施工方案、变更方案的确定程序。均有施工项目部编制后,经项目经理批准后,报送上一级技术负责人(总公司)审批,填写审批表,加盖公章,有变更时,还要有变更审批程序,最后报监理工程师审批。7.任何工程的设计变更:项目部提出书面的变更要求,经项目经理批准后,报监理工程师,由监理通知甲方,再由甲方联系设计到现场勘查后再出。8.任何总分包关系:总包对分包负责,分包服从总包,总包对分包承担连带责任。9.任何方案的内容一定包括:施工方法、施工机具、施工顺序、技术质量安全文明措施。10.任何工程任何事项的控制(资金、材料等):确定目标值,测定实际值、目标与实际比较、纠偏。11.任何材料进场须有证件:产品合格证、质量证明书、生产许可证、检验试验报告、使用说明书,营业执照。12.任何工程模板设计包括内容:形式和材料,模板的强度刚度稳定性,防止变形和位移措施,节点构造措施,隔离剂,风载作用下,拆迁措施。13.任何工程关于雨季施工要写:及时掌握天气预报,防雨、排水。道路还要假山分段施工和快铺快完快速施工14.一看见题目中有技术二字:就必须写根据规范。15.如不要求计算时间参数,坚决不计算时间参数。16.任何工程索赔程序:提出意向——发出索赔报告——审核——终结17.管道施工质量:基槽、基础、吊装、试验、回填。18.如一般组织设计中的网络图总工期和合同工期一样。如施工中发生工期延误,要压缩关键线路工序:压缩资源有保证的工作,压缩对质量和安全影响不大的工作,压缩追加费用少的工作。(2)索赔标准答案一:可以索赔工期里(两个答案任选一个)1.抄。。。。。事情,非承包方责任,属于业主责任,且该工序在关键线路上。2.抄。。。。。事情,非承包方责任,属于业主责任,虽该工序不在关键线路上,但使总工期延后。二:不可以索赔工期(两个答案任选一个)1.抄。。。。。事情,是承包方责任。2.抄。。。。。事情,虽属于业主责任,但该工序不在关键线路上,且总工期没有因此延后。三:索赔费用1.可以索赔费用,抄。。。。。事情,非承包方责任,属于业主责任,可以2.不可以索赔费用,抄。。。。。事情,是承包方责任,不可以。一建市政专业案例题惯用的几种问法:①...

1、当您付费下载文档后,您只拥有了使用权限,并不意味着购买了版权,文档只能用于自身使用,不得用于其他商业用途(如 [转卖]进行直接盈利或[编辑后售卖]进行间接盈利)。
2、本站所有内容均由合作方或网友上传,本站不对文档的完整性、权威性及其观点立场正确性做任何保证或承诺!文档内容仅供研究参考,付费前请自行鉴别。
3、如文档内容存在违规,或者侵犯商业秘密、侵犯著作权等,请点击“违规举报”。

碎片内容

2018年一级建造师市政实务案例N能答题方法

您可能关注的文档

黄金书屋+ 关注
实名认证
内容提供者

爱好英语教学和互联网行业,热爱教育事业,兢兢业业

确认删除?
VIP
微信客服
  • 扫码咨询
会员Q群
  • 会员专属群点击这里加入QQ群
客服邮箱
回到顶部