电脑桌面
添加小米粒文库到电脑桌面
安装后可以在桌面快捷访问

中考化学冲刺复习资料VIP免费

中考化学冲刺复习资料_第1页
1/16
中考化学冲刺复习资料_第2页
2/16
中考化学冲刺复习资料_第3页
3/16
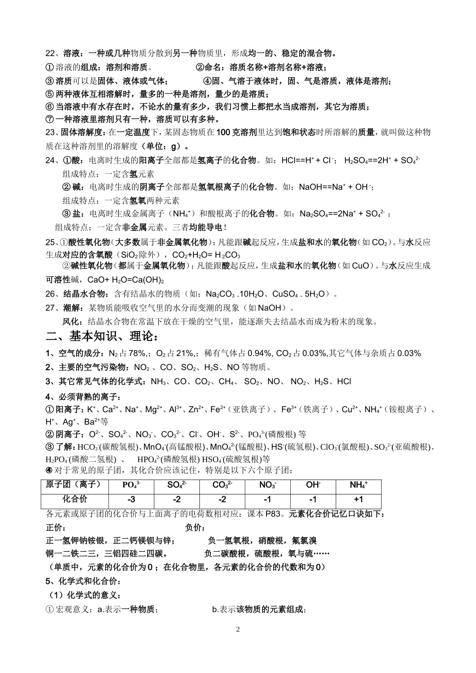
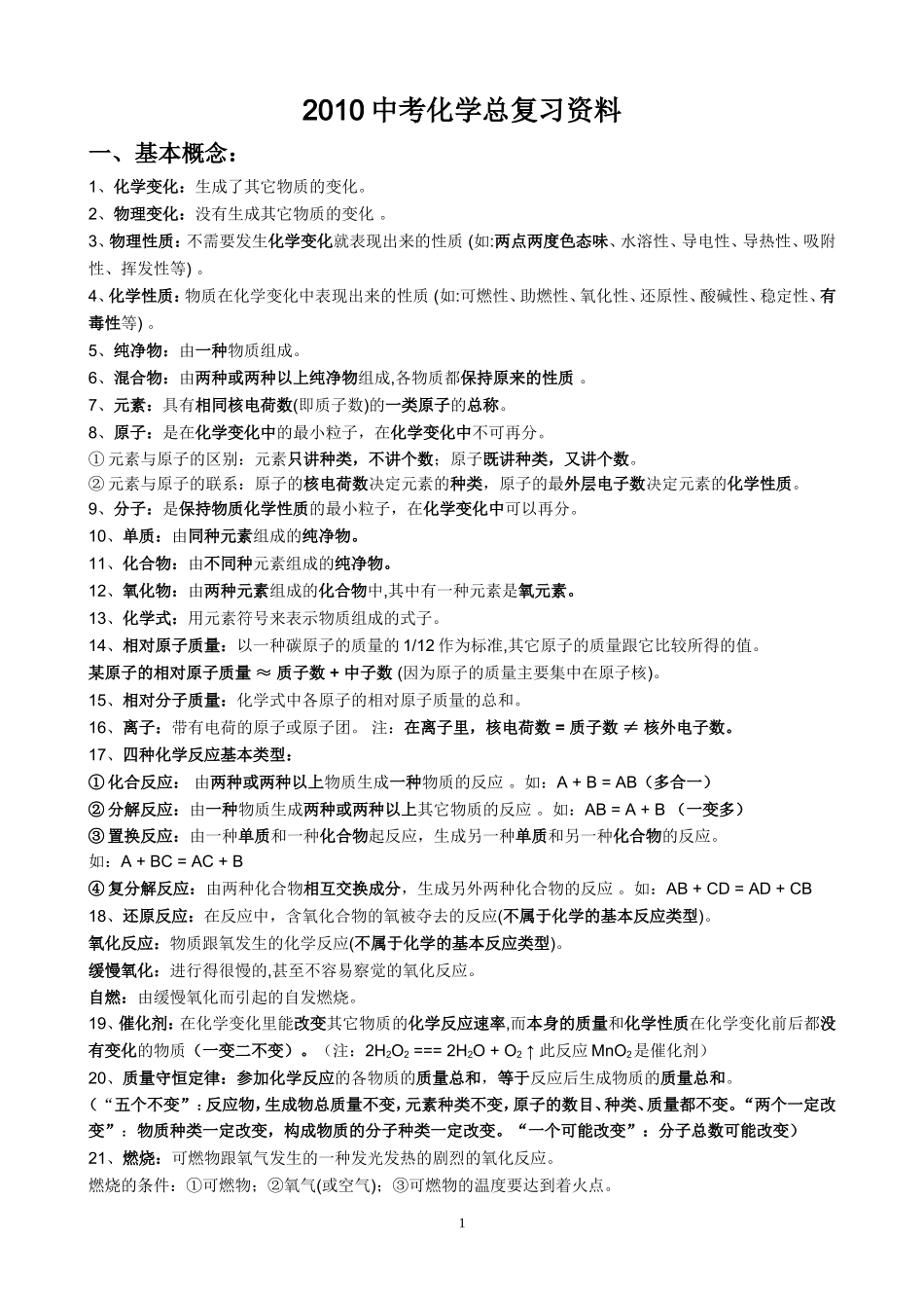
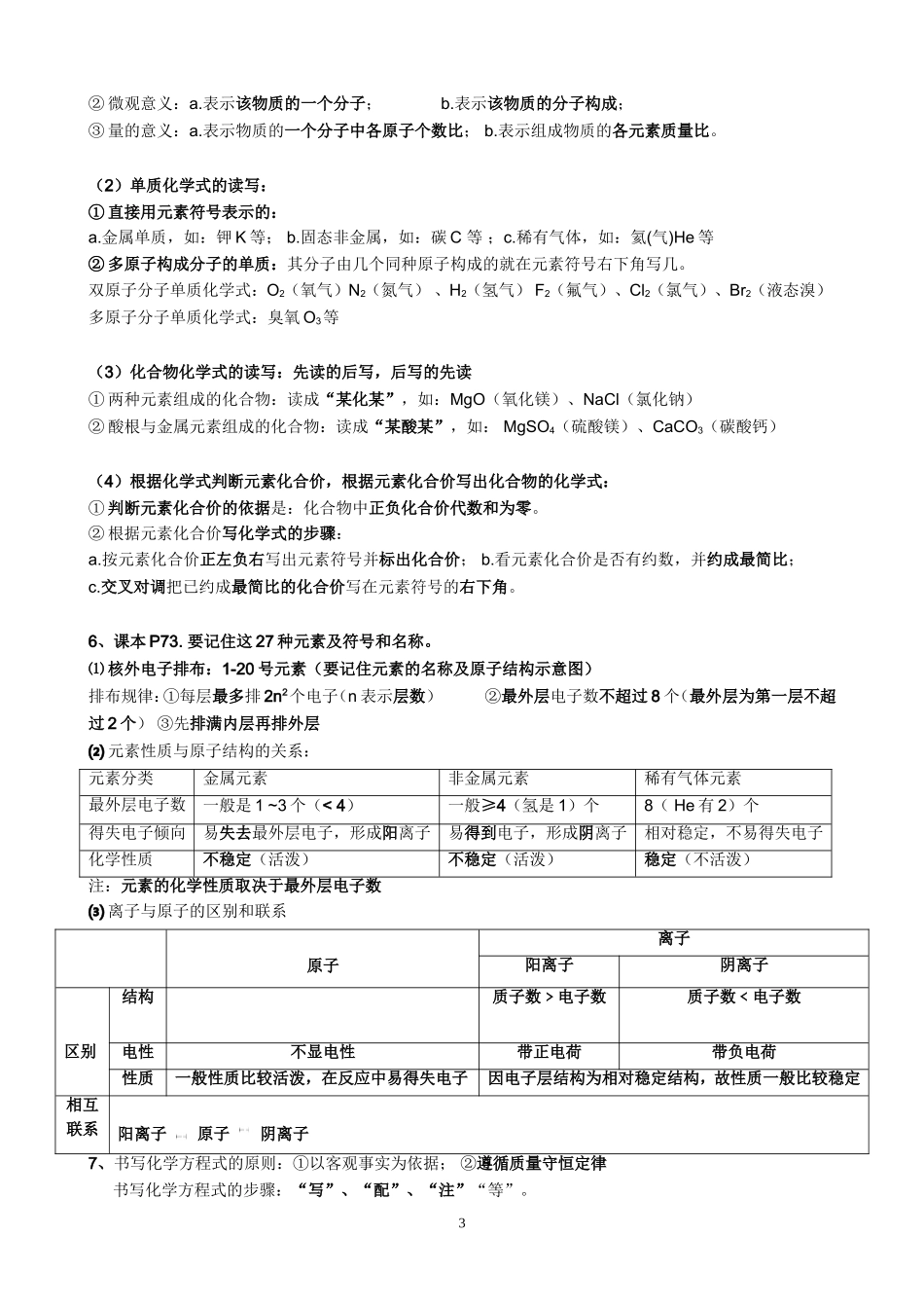
2010中考化学总复习资料一、基本概念:1、化学变化:生成了其它物质的变化。2、物理变化:没有生成其它物质的变化。3、物理性质:不需要发生化学变化就表现出来的性质(如:两点两度色态味、水溶性、导电性、导热性、吸附性、挥发性等)。4、化学性质:物质在化学变化中表现出来的性质(如:可燃性、助燃性、氧化性、还原性、酸碱性、稳定性、有毒性等)。5、纯净物:由一种物质组成。6、混合物:由两种或两种以上纯净物组成,各物质都保持原来的性质。7、元素:具有相同核电荷数(即质子数)的一类原子的总称。8、原子:是在化学变化中的最小粒子,在化学变化中不可再分。①元素与原子的区别:元素只讲种类,不讲个数;原子既讲种类,又讲个数。②元素与原子的联系:原子的核电荷数决定元素的种类,原子的最外层电子数决定元素的化学性质。9、分子:是保持物质化学性质的最小粒子,在化学变化中可以再分。10、单质:由同种元素组成的纯净物。11、化合物:由不同种元素组成的纯净物。12、氧化物:由两种元素组成的化合物中,其中有一种元素是氧元素。13、化学式:用元素符号来表示物质组成的式子。14、相对原子质量:以一种碳原子的质量的1/12作为标准,其它原子的质量跟它比较所得的值。某原子的相对原子质量≈质子数+中子数(因为原子的质量主要集中在原子核)。15、相对分子质量:化学式中各原子的相对原子质量的总和。16、离子:带有电荷的原子或原子团。注:在离子里,核电荷数=质子数≠核外电子数。17、四种化学反应基本类型:①化合反应:由两种或两种以上物质生成一种物质的反应。如:A+B=AB(多合一)②分解反应:由一种物质生成两种或两种以上其它物质的反应。如:AB=A+B(一变多)③置换反应:由一种单质和一种化合物起反应,生成另一种单质和另一种化合物的反应。如:A+BC=AC+B④复分解反应:由两种化合物相互交换成分,生成另外两种化合物的反应。如:AB+CD=AD+CB18、还原反应:在反应中,含氧化合物的氧被夺去的反应(不属于化学的基本反应类型)。氧化反应:物质跟氧发生的化学反应(不属于化学的基本反应类型)。缓慢氧化:进行得很慢的,甚至不容易察觉的氧化反应。自燃:由缓慢氧化而引起的自发燃烧。19、催化剂:在化学变化里能改变其它物质的化学反应速率,而本身的质量和化学性质在化学变化前后都没有变化的物质(一变二不变)。(注:2H2O2===2H2O+O2↑此反应MnO2是催化剂)20、质量守恒定律:参加化学反应的各物质的质量总和,等于反应后生成物质的质量总和。(“五个不变”:反应物,生成物总质量不变,元素种类不变,原子的数目、种类、质量都不变。“两个一定改变”:物质种类一定改变,构成物质的分子种类一定改变。“一个可能改变”:分子总数可能改变)21、燃烧:可燃物跟氧气发生的一种发光发热的剧烈的氧化反应。燃烧的条件:①可燃物;②氧气(或空气);③可燃物的温度要达到着火点。122、溶液:一种或几种物质分散到另一种物质里,形成均一的、稳定的混合物。①溶液的组成:溶剂和溶质。②命名:溶质名称+溶剂名称+溶液;③溶质可以是固体、液体或气体;④固、气溶于液体时,固、气是溶质,液体是溶剂;⑤两种液体互相溶解时,量多的一种是溶剂,量少的是溶质;⑥当溶液中有水存在时,不论水的量有多少,我们习惯上都把水当成溶剂,其它为溶质;⑦一种溶液里溶剂只有一种,溶质可以有多种。23、固体溶解度:在一定温度下,某固态物质在100克溶剂里达到饱和状态时所溶解的质量,就叫做这种物质在这种溶剂里的溶解度(单位:g)。24、①酸:电离时生成的阳离子全部都是氢离子的化合物。如:HCl==H++Cl-;H2SO4==2H++SO42-组成特点:一定含氢元素②碱:电离时生成的阴离子全部都是氢氧根离子的化合物。如:NaOH==Na++OH-;组成特点:一定含氢氧两种元素③盐:电离时生成金属离子(NH4+)和酸根离子的化合物。如:Na2SO4==2Na++SO42-;组成特点:一定含非金属元素。三者均能导电!25、①酸性氧化物(大多数属于非金属氧化物):凡能跟碱起反应,生成盐和水的氧化物(如CO2)。与水反应生成对应的含氧酸(SiO2除外),CO2+H2O=H2CO3②碱性氧化物(都属于金属氧化物):凡能...

1、当您付费下载文档后,您只拥有了使用权限,并不意味着购买了版权,文档只能用于自身使用,不得用于其他商业用途(如 [转卖]进行直接盈利或[编辑后售卖]进行间接盈利)。
2、本站所有内容均由合作方或网友上传,本站不对文档的完整性、权威性及其观点立场正确性做任何保证或承诺!文档内容仅供研究参考,付费前请自行鉴别。
3、如文档内容存在违规,或者侵犯商业秘密、侵犯著作权等,请点击“违规举报”。

碎片内容

中考化学冲刺复习资料

您可能关注的文档

确认删除?
VIP
微信客服
  • 扫码咨询
会员Q群
  • 会员专属群点击这里加入QQ群
客服邮箱
回到顶部