电脑桌面
添加小米粒文库到电脑桌面
安装后可以在桌面快捷访问

一元二次方程应用题1VIP免费

一元二次方程应用题1_第1页
1/4
一元二次方程应用题1_第2页
2/4
一元二次方程应用题1_第3页
3/4
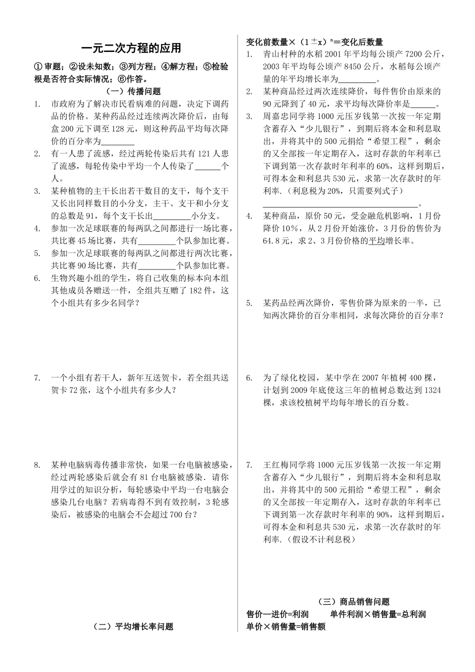
一元二次方程的应用①审题;②设未知数;③列方程;④解方程;⑤检验根是否符合实际情况;⑥作答。(一)传播问题1.市政府为了解决市民看病难的问题,决定下调药品的价格。某种药品经过连续两次降价后,由每盒200元下调至128元,则这种药品平均每次降价的百分率为2.有一人患了流感,经过两轮传染后共有121人患了流感,每轮传染中平均一个人传染了个人。3.某种植物的主干长出若干数目的支干,每个支干又长出同样数目的小分支,主干、支干和小分支的总数是91,每个支干长出小分支。4.参加一次足球联赛的每两队之间都进行一场比赛,共比赛45场比赛,共有个队参加比赛。5.参加一次足球联赛的每两队之间都进行两次比赛,共比赛90场比赛,共有个队参加比赛。6.生物兴趣小组的学生,将自己收集的标本向本组其他成员各赠送一件,全组共互赠了182件,这个小组共有多少名同学?7.一个小组有若干人,新年互送贺卡,若全组共送贺卡72张,这个小组共有多少人?8.某种电脑病毒传播非常快,如果一台电脑被感染,经过两轮感染后就会有81台电脑被感染.请你用学过的知识分析,每轮感染中平均一台电脑会感染几台电脑?若病毒得不到有效控制,3轮感染后,被感染的电脑会不会超过700台?(二)平均增长率问题变化前数量×(1x)n=变化后数量1.青山村种的水稻2001年平均每公顷产7200公斤,2003年平均每公顷产8450公斤,水稻每公顷产量的年平均增长率为。2.某种商品经过两次连续降价,每件售价由原来的90元降到了40元,求平均每次降价率是。3.周嘉忠同学将1000元压岁钱第一次按一年定期含蓄存入“少儿银行”,到期后将本金和利息取出,并将其中的500元捐给“希望工程”,剩余的又全部按一年定期存入,这时存款的年利率已下调到第一次存款时年利率的60%,这样到期后,可得本金和利息共530元,求第一次存款时的年利率.(利息税为20%,只需要列式子)。4.某种商品,原价50元,受金融危机影响,1月份降价10%,从2月份开始涨价,3月份的售价为64.8元,求2、3月份价格的平均增长率。5.某药品经两次降价,零售价降为原来的一半,已知两次降价的百分率相同,求每次降价的百分率?6.为了绿化校园,某中学在2007年植树400棵,计划到2009年底使这三年的植树总数达到1324棵,求该校植树平均每年增长的百分数。7.王红梅同学将1000元压岁钱第一次按一年定期含蓄存入“少儿银行”,到期后将本金和利息取出,并将其中的500元捐给“希望工程”,剩余的又全部按一年定期存入,这时存款的年利率已下调到第一次存款时年利率的90%,这样到期后,可得本金和利息共530元,求第一次存款时的年利率.(假设不计利息税)(三)商品销售问题售价—进价=利润单件利润×销售量=总利润单价×销售量=销售额1.某商店购进一种商品,进价30元.试销中发现这种商品每天的销售量P(件)与每件的销售价X(元)满足关系:P=100-2X销售量P,若商店每天销售这种商品要获得200元的利润,那么每件商品的售价应定为多少元?每天要售出这种商品多少件?2.某玩具厂计划生产一种玩具熊猫,每日最高产量为40只,且每日产出的产品全部售出,已知生产ⅹ只熊猫的成本为R(元),售价每只为P(元),且R、P与x的关系式分别为R=500+30X,P=170—2X。(1)当日产量为多少时每日获得的利润为1750元?(2)若可获得的最大利润为1950元,问日产量应为多少?3.某水果批发商场经销一种高档水果,如果每千克盈利10元,每天可售出500千克,经市场调查发现,在进货价不变的情况下,若每千克涨价1元,日销售量将减少20千克。现该商品要保证每天盈利6000元,同时又要使顾客得到实惠,那么每千克应涨价多少元?4.服装柜在销售中发现某品牌童装平均每天可售出20件,每件盈利40元。为了迎接“六一”儿童节,商场决定采取适当的降价措施,扩大销售量,增加盈利,减少库存。经市场调查发现,如果每件童装每降价4元,那么平均每天就可多售出8件。要想平均每天在销售这种童装上盈利1200元,那么每件童装应降价多少元?5.西瓜经营户以2元/千克的价格购进一批小型西瓜,以3元/千克的价格出售,每天可售出200千克。为了促销,该经营户决定降价销售。经调查发现,这种小型...

1、当您付费下载文档后,您只拥有了使用权限,并不意味着购买了版权,文档只能用于自身使用,不得用于其他商业用途(如 [转卖]进行直接盈利或[编辑后售卖]进行间接盈利)。
2、本站所有内容均由合作方或网友上传,本站不对文档的完整性、权威性及其观点立场正确性做任何保证或承诺!文档内容仅供研究参考,付费前请自行鉴别。
3、如文档内容存在违规,或者侵犯商业秘密、侵犯著作权等,请点击“违规举报”。

碎片内容

一元二次方程应用题1

您可能关注的文档

确认删除?
VIP
微信客服
  • 扫码咨询
会员Q群
  • 会员专属群点击这里加入QQ群
客服邮箱
回到顶部