电脑桌面
添加小米粒文库到电脑桌面
安装后可以在桌面快捷访问

六年级数学下册圆柱和圆锥典型实际问题与练习VIP免费

六年级数学下册圆柱和圆锥典型实际问题与练习_第1页
1/6
六年级数学下册圆柱和圆锥典型实际问题与练习_第2页
2/6
六年级数学下册圆柱和圆锥典型实际问题与练习_第3页
3/6
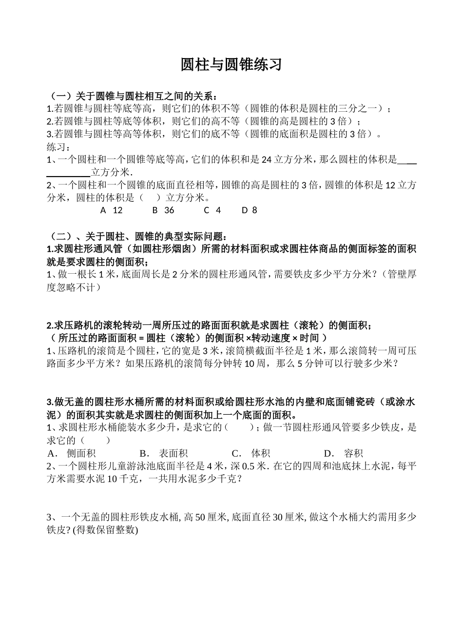
圆柱与圆锥练习(一)关于圆锥与圆柱相互之间的关系:1.若圆锥与圆柱等底等高,则它们的体积不等(圆锥的体积是圆柱的三分之一);2.若圆锥与圆柱等底等体积,则它们的高不等(圆锥的高是圆柱的3倍);3.若圆锥与圆柱等高等体积,则它们的底不等(圆锥的底面积是圆柱的3倍)。练习:1、一个圆柱和一个圆锥等底等高,它们的体积和是24立方分米,那么圆柱的体积是_________立方分米.2、一个圆柱和一个圆锥的底面直径相等,圆锥的高是圆柱的3倍,圆锥的体积是12立方分米,圆柱的体积是()立方分米。A12B36C4D8(二)、关于圆柱、圆锥的典型实际问题:1.求圆柱形通风管(如圆柱形烟囱)所需的材料面积或求圆柱体商品的侧面标签的面积就是要求圆柱的侧面积;1、做一根长1米,底面周长是2分米的圆柱形通风管,需要铁皮多少平方分米?(管壁厚度忽略不计)2.求压路机的滚轮转动一周所压过的路面面积就是求圆柱(滚轮)的侧面积;(所压过的路面面积=圆柱(滚轮)的侧面积×转动速度×时间)1、压路机的滚筒是个圆柱,它的宽是3米,滚筒横截面半径是1米,那么滚筒转一周可压路面多少平方米?如果压路机的滚筒每分钟转10周,那么5分钟可以行驶多少米?3.做无盖的圆柱形水桶所需的材料面积或给圆柱形水池的内壁和底面铺瓷砖(或涂水泥)的面积其实就是求圆柱的侧面积加上一个底面的面积。1、求圆柱形水桶能装水多少升,是求它的();做一节圆柱形通风管要多少铁皮,是求它的()A.侧面积B.表面积C.体积D.容积2、一个圆柱形儿童游泳池底面半径是4米,深0.5米.在它的四周和池底抹上水泥,每平方米需要水泥10千克,一共用水泥多少千克?3、一个无盖的圆柱形铁皮水桶,高50厘米,底面直径30厘米,做这个水桶大约需用多少铁皮?(得数保留整数)4、做一个无盖的圆柱形鱼缸,底面半径3dm,高5dm。(1)做这个鱼缸至少要多少平方分米?(得数保留整十平方分米)(2)这个鱼缸能装多少千克水?(1升水重1千克)5、已知圆柱的体积求底面积或高时,要用体积除以底面积或高,已知圆锥的体积求底面积或高时,要先乘以3再除以底面积或高。1、一个圆锥的体积是12立方厘米,底面积是4平方厘米,高是()厘米。A3B6C9D122、圆锥的体积是120立方厘米,高是10厘米,底面积是()平方厘米.A.12B.36C.4D.83、一个棱长5分米的正方体油箱装满油,倒入底面积为10平方分米的圆柱形油桶,正好倒满,这个圆柱形油桶的高是多少分米?4、子昂广场有一个圆柱形水池,底面积是28.26m2,它的容积是84.78m3。现在池中装有池水,现在水深多少米?4、有一个圆柱形储粮桶,容积是3.14立方米,桶深2米,把这个桶装满稻谷后再在上面把稻谷堆成一个高0.3米的圆锥.这个储粮桶装的稻谷体积是多少立方米?(保留两位小数)5、一个圆柱和圆锥等底等高,它们的体积相差50.24立方厘米,如果圆锥的底面半径是2厘米,那么圆锥的高是多少分米?6、熔铸问题:解决把一种几何体熔铸成另一种几何体的关键是抓住它们的体积不变(体积相等)。1、一根圆柱形钢材,底面直径是4厘米,长是80厘米,将它铸成直径是20厘米的圆柱形零件,这个零件的高是多少厘米?2、将一个棱长6分米的正方体钢材熔铸成底面半径为3分米的圆柱体,这个圆柱有多长?3、某锻造厂要锻造一个直径是6厘米,高为2厘米的圆柱形零件毛坯,要截取直径为2厘米的圆钢多长?4、把一个长、宽、高分别是9cm、7cm、3cm的长方体铁块和一个棱长是5cm的正方体铁块,熔铸成一个圆柱体。这个圆柱体的底面直径是20cm,高是多少厘米?5、一辆货车箱是一个长方体,它的长是4米,宽是2米,高是4米,装满一车沙,卸后沙堆成一个高是2米的圆锥形,它的底面积是多少平方米?如果每立方米沙重1.5吨,用一辆载重8吨的汽车运这堆沙,几次可以运完?7、把一个正方体削成一个最大的圆柱(或圆锥)体问题:圆柱(或圆锥)的底面直径和高都刚好等于正方体的棱长。1、把一个棱长6分米的正方体木块切削成一个体积最大的圆柱体,这个圆柱的体积是多少立方分米?2、把一块长20厘米,宽8厘米,高10厘米的长方体铁块,在车床上削成一个最大的圆柱体,你认为这个最大圆柱体的体积是多少?削去部分的体积是多少?8、求...

1、当您付费下载文档后,您只拥有了使用权限,并不意味着购买了版权,文档只能用于自身使用,不得用于其他商业用途(如 [转卖]进行直接盈利或[编辑后售卖]进行间接盈利)。
2、本站所有内容均由合作方或网友上传,本站不对文档的完整性、权威性及其观点立场正确性做任何保证或承诺!文档内容仅供研究参考,付费前请自行鉴别。
3、如文档内容存在违规,或者侵犯商业秘密、侵犯著作权等,请点击“违规举报”。

碎片内容

六年级数学下册圆柱和圆锥典型实际问题与练习

文章天下+ 关注
实名认证
内容提供者

各种文档应有尽有

相关文档

确认删除?
VIP
微信客服
  • 扫码咨询
会员Q群
  • 会员专属群点击这里加入QQ群
客服邮箱
回到顶部