电脑桌面
添加小米粒文库到电脑桌面
安装后可以在桌面快捷访问

房地产置业顾问考核办法VIP免费

房地产置业顾问考核办法_第1页
1/4
房地产置业顾问考核办法_第2页
2/4
房地产置业顾问考核办法_第3页
3/4
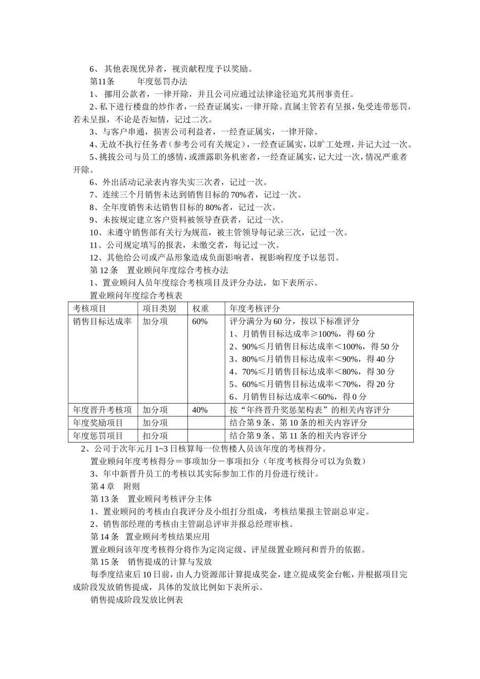
置业顾问考核办法第 1 章 总则第1条 目的为激励每一位置业顾问,充分发挥自己的潜能,提高销售量,完成销售目标,特制定本考核办法。1、在完成公司制定的年度目标的同时,为置业顾问提供公平且富有竞争性的收入,以有效激励每一位置业顾问充分发挥自己的销售潜能。2、通过合理有效的报酬制度,在激励员工的同时,兼顾销售费用的控制。3、便于实施有效的销售管理。第 2 条 适用范围本办法适用于本公司销售部所有置业顾问。第3条 置业顾问的考核原则1、 公平公正,易于理解和操作,完整。2、 奖优罚劣,奖勤罚懒。3、 奖为主,惩为辅。第4条置业顾问业绩考核的构成1、 月度收入考核,包括基本工资考核、销售量目标考核。置业顾问月度收入=基本工资+销售业绩* %(业绩提成比例)2、 年终奖金与晋升奖惩考核。第2章月度收入考核第5条销售目标的设定公司根据往年实际销售状况,下达销售目标和安排置业顾问人员。公司在设计销售目标时,应考虑以下三点需求。1、 使每个置业顾问有足够的销售潜力取得合 理的收入。2、 使置业顾问认识到销售团队的作用和力量。3、 使置业顾问人员有足够的工作量。第6条置业顾问的基本工资1、 试用期置业顾问人员的薪资试用期,置业顾问人员的基本工资为 元/月,试用期一般为 2-3 个月。表现好的置业顾问可以提前转正,作为对新进人员的一种奖励。试用期可不设硬性销售指标,但可以规定考核项目,根据销售情况给予一定的业绩提成奖。2、 星级置业顾问人员薪资本着给置业顾问的薪资提升留有空间、增加置业顾问的荣誉感、体现置业顾问的专业水平等多个目的,公司将置业顾问人员分为银星级(薪资标准为 元/月)、金星级(薪资标准为 元/月)、钻石级(薪资标准 元/月)三个等级。第7条置业顾问销售量目标考核1、 计算“销售目标完成率”以当月完成的销售量计算“销售目标完成率”,建立销售提成的台帐,并在相应的阶段发放提成奖金。2、 业绩目标考核销售部经理将销售任务根据置业顾问的数量及级别平均划分,设置业绩底线,按实际总销售金额分等级计算提取销售提成,提取标准按封顶 %计算。考核目标由销售部经理于每个季度的第 3 个工作日前提出,报公司副总审核,并由公司于第 5 个工作日前核准后统一下发。3、 销售提成计算办法(1)在未完成销售目标的情况下:销售提成=(X/1000)*(销售实绩/销售量目标)(2)在完成销售目标的情况下:销售提成=销售业绩*X%。4、 考核办法销售部采用...

1、当您付费下载文档后,您只拥有了使用权限,并不意味着购买了版权,文档只能用于自身使用,不得用于其他商业用途(如 [转卖]进行直接盈利或[编辑后售卖]进行间接盈利)。
2、本站所有内容均由合作方或网友上传,本站不对文档的完整性、权威性及其观点立场正确性做任何保证或承诺!文档内容仅供研究参考,付费前请自行鉴别。
3、如文档内容存在违规,或者侵犯商业秘密、侵犯著作权等,请点击“违规举报”。

碎片内容

房地产置业顾问考核办法

您可能关注的文档

确认删除?
VIP
微信客服
  • 扫码咨询
会员Q群
  • 会员专属群点击这里加入QQ群
客服邮箱
回到顶部