电脑桌面
添加小米粒文库到电脑桌面
安装后可以在桌面快捷访问

军用电子元器件的选型和应用VIP免费

军用电子元器件的选型和应用_第1页
1/6
军用电子元器件的选型和应用_第2页
2/6
军用电子元器件的选型和应用_第3页
3/6
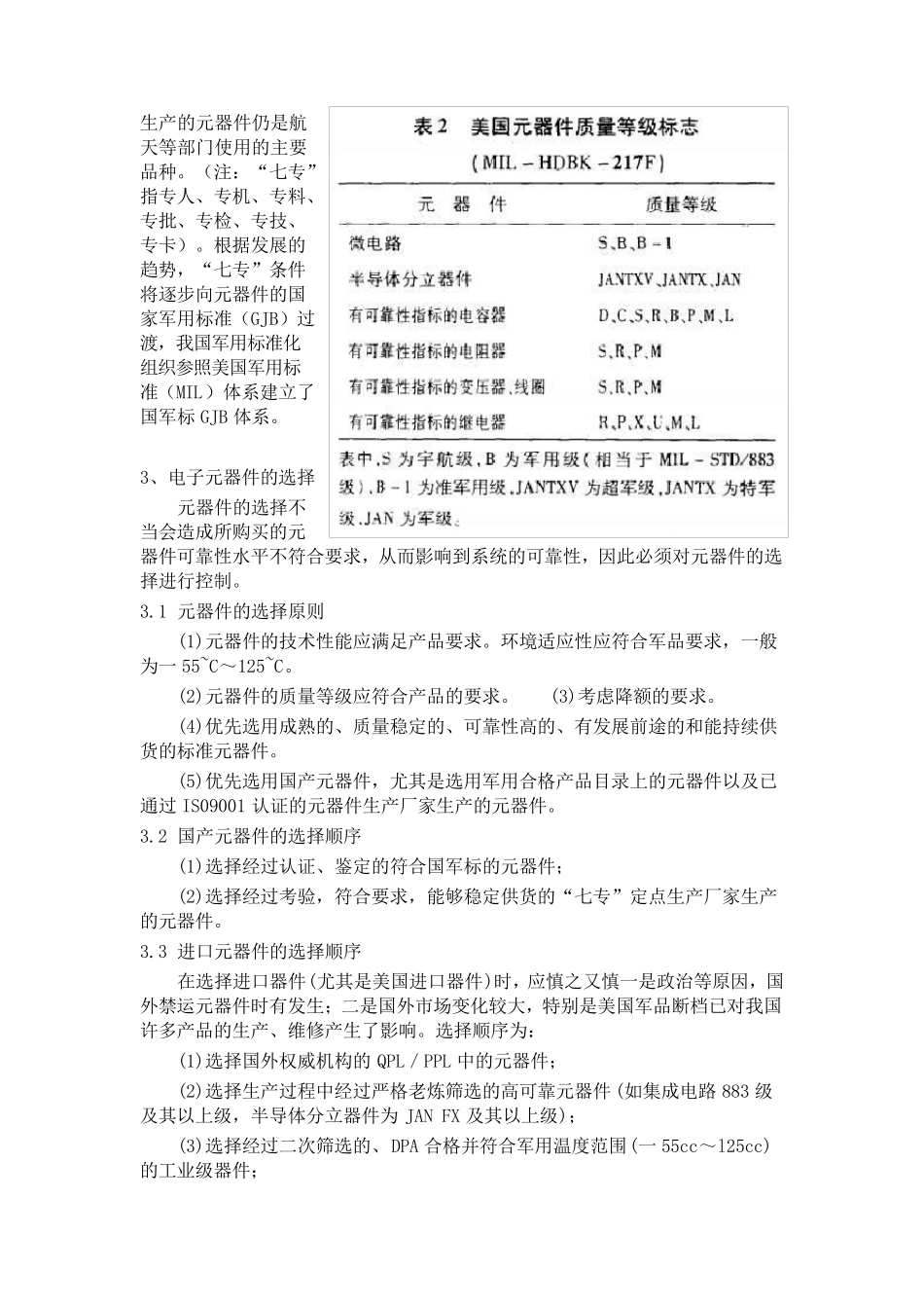
军 用 电 子 元 器 件的选型和应用 当 前 , 世 界 正 在 进 行 着 一 场 新 的 军 事 变 革 , 信 息 化 是 这 场 新 军 事 变 革 的 本 质 和 核心 , 实 现 军 事 装 备 信 息 化 的 必 要 条 件 是 高 水 平 、 高 可 靠 的 军 用 电 子 元 器 件 。 电 子元 器 件 尤 其 是 微 电 子 器 件 在 军 事 装 备 上 的 应 用 越 来 越 广 泛 , 电 子 元 器 件 的 选 型 和应 用 就 日 益 显 得 重 要 。 本 文 着 重 就 军 用 电 子 元 器 件 选 型 和 使 用 过 程 中 的 采 购 、 筛选 、 破 坏 性 物 理 分 析 以 及 失 效 分 析 进 行 探 讨 , 列 出 了 元 器 件 的 选 择 和 使 用 准 则 以及 全 过 程 流 程 图 。 电 子 元 器 件 是 电 子 系 统 的 基 础 部 件 , 是 能 够 完 成 预 定 功 能 且 不 能 再 分 割 的 电路 基 本 单 元 。 由 于 电 子 元 器 件 的 数 量 、 品 种 众 多 , 因 此 它 们 的 性 能 、 可 靠 性 等 参数 对 整个军 用 电 子 产品 的 系 统 性 能 、 可 靠 性 、 寿命周期等 技术指标的 影响极大。所以 正 确有效 地选 择 和 使 用 电 子 元 器 件 是 提高 军 用 产品 可 靠 性 水 平 的 一 项重 要工作。电 子 元 器 件 的 可 靠 性 分 为固有可 靠 性 和 使 用 可 靠 性 固有可 靠 性 主要 由 设计和 制造工作来 保证, 这 是元 器 件 生产厂的 任务。 但是 国内外失 效 分 析 资料表明, 有近一 半的 元 器 件 失效 并非由 于 元 器 件 的 固有可 靠 性 不 高 , 而是 由 于 使用 者对 元 器 件 的 选 择 不 当或使 用 有误造成 的 。 因 此为了 保证军 用 电 子 产品 的可 靠 性 , 就 必 须对 电 子 元器 件 的 选 择 和 应 用 加以 严格控制。 1、 电 子 元 器 件 的 分 类 顾名思义, 元 器 件 可分 为元 件 和 器 件2 大类。元 件 中 有电 阻、 电 容、 电感、 继电 器 和 开关等 ;器件 可 分 为半导体分 立器件 、 集成 电 路 以 ...

1、当您付费下载文档后,您只拥有了使用权限,并不意味着购买了版权,文档只能用于自身使用,不得用于其他商业用途(如 [转卖]进行直接盈利或[编辑后售卖]进行间接盈利)。
2、本站所有内容均由合作方或网友上传,本站不对文档的完整性、权威性及其观点立场正确性做任何保证或承诺!文档内容仅供研究参考,付费前请自行鉴别。
3、如文档内容存在违规,或者侵犯商业秘密、侵犯著作权等,请点击“违规举报”。

碎片内容

军用电子元器件的选型和应用

您可能关注的文档

确认删除?
VIP
微信客服
  • 扫码咨询
会员Q群
  • 会员专属群点击这里加入QQ群
客服邮箱
回到顶部