电脑桌面
添加小米粒文库到电脑桌面
安装后可以在桌面快捷访问

圆周运动经典练习题VIP免费

圆周运动经典练习题_第1页
1/8
圆周运动经典练习题_第2页
2/8
圆周运动经典练习题_第3页
3/8
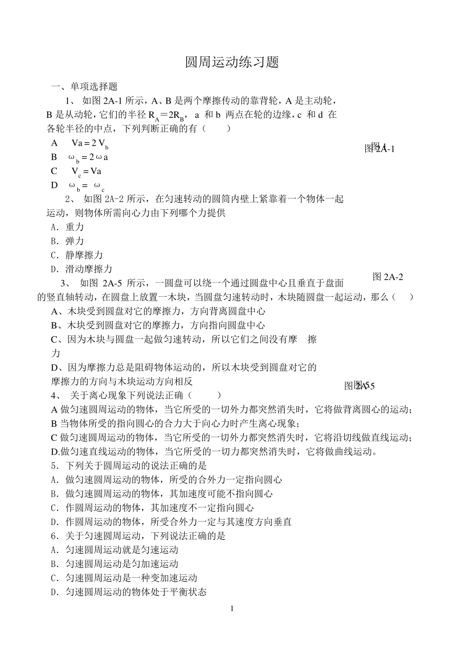
1 圆周运动练习题 一、单项选择题 1、 如图2A-1 所示,A、B 是两个摩擦传动的靠背轮,A 是主动轮, B 是从动轮,它们的半径RA=2RB, a 和b 两点在轮的边缘,c 和d 在各轮半径的中点,下列判断正确的有( ) A Va = 2 Vb B ωb = 2ωa C Vc = Va D ωb = ωc 2、 如图2A-2 所示,在匀速转动的圆筒内壁上紧靠着一个物体一起运动,则物体所需向心力由下列哪个力提供 A.重力 B.弹力 C.静摩擦力 D.滑动摩擦力 3、 如图2A-5 所示,一圆盘可以绕一个通过圆盘中心且垂直于盘面的竖直轴转动,在圆盘上放置一木块,当圆盘匀速转动时,木块随圆盘一起运动,那么( ) A、木块受到圆盘对它的摩擦力,方向背离圆盘中心 B、木块受到圆盘对它的摩擦力,方向指向圆盘中心 C、因为木块与圆盘一起做匀速转动,所以它们之间没有摩 擦力 D、因为摩擦力总是阻碍物体运动的,所以木块受到圆盘对它的摩擦力的方向与木块运动方向相反 4、 关于离心现象下列说法正确( ) A 做匀速圆周运动的物体,当它所受的一切外力都突然消失时,它将做背离圆心的运动; B 当物体所受的指向圆心的合力大于向心力时产生离心现象; C 做匀速圆周运动的物体,当它所受的一切外力都突然消失时,它将沿切线做直线运动; D.做匀速直线运动的物体,当它所受的一切力都突然消失时,它将做曲线运动。 5.下列关于圆周运动的说法正确的是 A.做匀速圆周运动的物体,所受的合外力一定指向圆心 B.做匀速圆周运动的物体,其加速度可能不指向圆心 C.作圆周运动的物体,其加速度不一定指向圆心 D.作圆周运动的物体,所受合外力一定与其速度方向垂直 6.关于匀速圆周运动,下列说法正确的是 A.匀速圆周运动就是匀速运动 B.匀速圆周运动是匀加速运动 C.匀速圆周运动是一种变加速运动 D.匀速圆周运动的物体处于平衡状态 图1 图2A-1 图2A-2 图5 图2A-5 2 7. 下 列 关 于 离 心 现 象 的 说 法 正 确 的 是 A. 当 物 体 所 受 的 离 心 力 大 于 向 心 力 时 产 生 离 心 现 象 B. 做 匀 速 圆 周 运 动 的 物 体 , 当 它 所 受 的 一 切 力 都 消 失 时 , 它 将 做 背 离 圆 心 的 圆 周 运 动 C. 做 匀 速 圆 周 运 动 的 物 体 , 当 它 所 受 的 一 切 力 都 突 然 消 失 时 , 它 将 沿 切 ...

1、当您付费下载文档后,您只拥有了使用权限,并不意味着购买了版权,文档只能用于自身使用,不得用于其他商业用途(如 [转卖]进行直接盈利或[编辑后售卖]进行间接盈利)。
2、本站所有内容均由合作方或网友上传,本站不对文档的完整性、权威性及其观点立场正确性做任何保证或承诺!文档内容仅供研究参考,付费前请自行鉴别。
3、如文档内容存在违规,或者侵犯商业秘密、侵犯著作权等,请点击“违规举报”。

碎片内容

圆周运动经典练习题

确认删除?
VIP
微信客服
  • 扫码咨询
会员Q群
  • 会员专属群点击这里加入QQ群
客服邮箱
回到顶部