电脑桌面
添加小米粒文库到电脑桌面
安装后可以在桌面快捷访问

消费者行为分析VIP免费

消费者行为分析_第1页
1/14
消费者行为分析_第2页
2/14
消费者行为分析_第3页
3/14
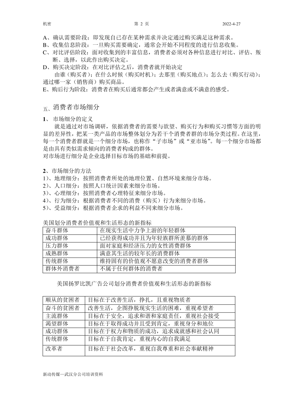
机密 第 1 页 2022-4-27 新动传媒—武汉分公司培训资料 消费者购买行为调查分析 一、消费调查 消费者购买行为、新增的购买力、使用习惯态度、品牌市场概念、生活方式、消费和生活趋势等定性和定量的研究。 二、消费者购买行为 1)、消费者购买行为模式 是消费者在购买过程中内心活动和购买行动的综合体现。 A、效用模式: 经济学家用“效用”来衡量消费者行为。消费者会积极地收集市场信息,考虑购买行为对自已的效用,根据自已的有限收入去购买对自已价值最大的东西。 B、后天经验模式: 心理学家用“后天经验”来解释购买行为。认为消费者购买动机是: 驱策力(内在需求)——刺激物(产品)——诱因(营销沟通要素)——反应(购买行为)。 C、群体模式: 社会学家认为,人们的需求和行为受到社会群体和社会压力的影响。消费者需求与其所处的相关群体有着很大的关联。意见领袖对群体的需求与行为有着重要的影响作用。 D、营销刺激与消费者反应模式: 美国营销学家根据综合研究,提 出 了 “营销刺激与消费者反应”模式。 产品刺激 购买者 购买者决 策 营销 环 境 购买者特 征 购买决 策过程 产品选 择 品牌选 择 卖 主 选 择 购买动机 购买数 量 产品 价格 地点 促 销 经济 技 术 政 治 文 化 文 化 社会 政 治 心理 C、消费者的购买行为主 要包 括 以 下 方面 的内容 : 消费者购买决 策行为如 何 ? 谁 是购买者、谁 是影响者、谁 是决 策者? 消费者在何 时 、何 地购买? 消费者购买行为特 征 ? 指 定购买、随 机购买? 三 、消费者购买行为的特 点 A、具 有多 样 性。追 求新颖 、独 特 、人性和个 性化 。 B、消费者购买行为表 现出 很强 的替 代 性。 A、 消费者的购买行为具 有较 大程度的可 诱导 性。 消费者的购买多 属 少 量多 次 购买。 四 、消费者购买决 策过程 消费者购买决 策过程分为五 个 阶 段 : 确 认需要——收集信息——对比 评 估 ——购买决 定——购后行为 机密 第 2 页 2022-4-27 新动传媒—武汉分公司培训资料 A、 确认需要阶段:即发现自已存在某种需求并决定通过购买满足这种需求。 B、 收集信息阶段:一旦购买需要确定,通常会开始不同程度的进行信息收集。 C、 对比评估阶段:面对收集到的丰富信息,消费者必须对各种信息进行对比、评估、叛断、选择...

1、当您付费下载文档后,您只拥有了使用权限,并不意味着购买了版权,文档只能用于自身使用,不得用于其他商业用途(如 [转卖]进行直接盈利或[编辑后售卖]进行间接盈利)。
2、本站所有内容均由合作方或网友上传,本站不对文档的完整性、权威性及其观点立场正确性做任何保证或承诺!文档内容仅供研究参考,付费前请自行鉴别。
3、如文档内容存在违规,或者侵犯商业秘密、侵犯著作权等,请点击“违规举报”。

碎片内容

消费者行为分析

小辰7+ 关注
实名认证
内容提供者

出售各种资料和文档

确认删除?
VIP
微信客服
  • 扫码咨询
会员Q群
  • 会员专属群点击这里加入QQ群
客服邮箱
回到顶部